1月29日,云南能投发布关于获得永宁风电场(五期)及永三风电场(三期)项目开发权的公告。
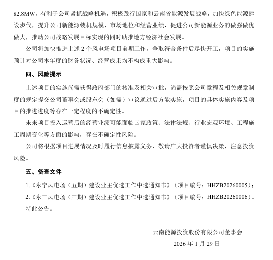
根据公告,云南能投日前收到中选通知书,确定公司为永宁风电场(五期)及永三风电场(三期)建设业主优选工作的中选企业。永宁风电场(五期)场址位于红河州弥勒市,预计总装机容量54MW,工程建设总工期12个月。永三风电场(三期)场址位于红河州泸西县东南,预计总装机容量28.8MW,工程建设总工期12个月。
云南能投表示,公司本次获得项目开发权,预计总装机规模82.8MW,有利于公司紧抓战略机遇,积极践行国家和云南省能源发展战略,加快绿色能源建设步伐,提升公司新能源装机规模、市场地位和经营业绩,促进公司新能源业务的做强做优做大。公司将加快推进上述2个风电场项目前期工作,争取符合条件后尽快开工。上述项目的实施尚需获得政府部门的核准及相关审批,项目的具体实施内容及项目的推进进度等存在一定程度的不确定性。
详情如下:


返回
京公网安备11010702002684