1月29日,江西省能源局发布《关于组织开展江西省第一批虚拟电厂试点申报工作的通知》。申报路径:由设区市电力主管部门或电力企业省级公司作为推荐单位并出具推荐意见(1个推荐单位可推荐1个试点),于3月15日前将申报材料(含盖章版和电子版)报送至省能源局。
文件要求,申报主体应具备相应的技术能力、资金实力和电力行业运营管理经验,对试点的商业模式、组织架构和运营策略开展深入研究,具备参与电力需求响应、电能量交易或辅助服务的能力和计划。鼓励电网企业、发电企业、售电公司、能源服务公司、负荷聚合商等市场主体作为申报主体参与申报。
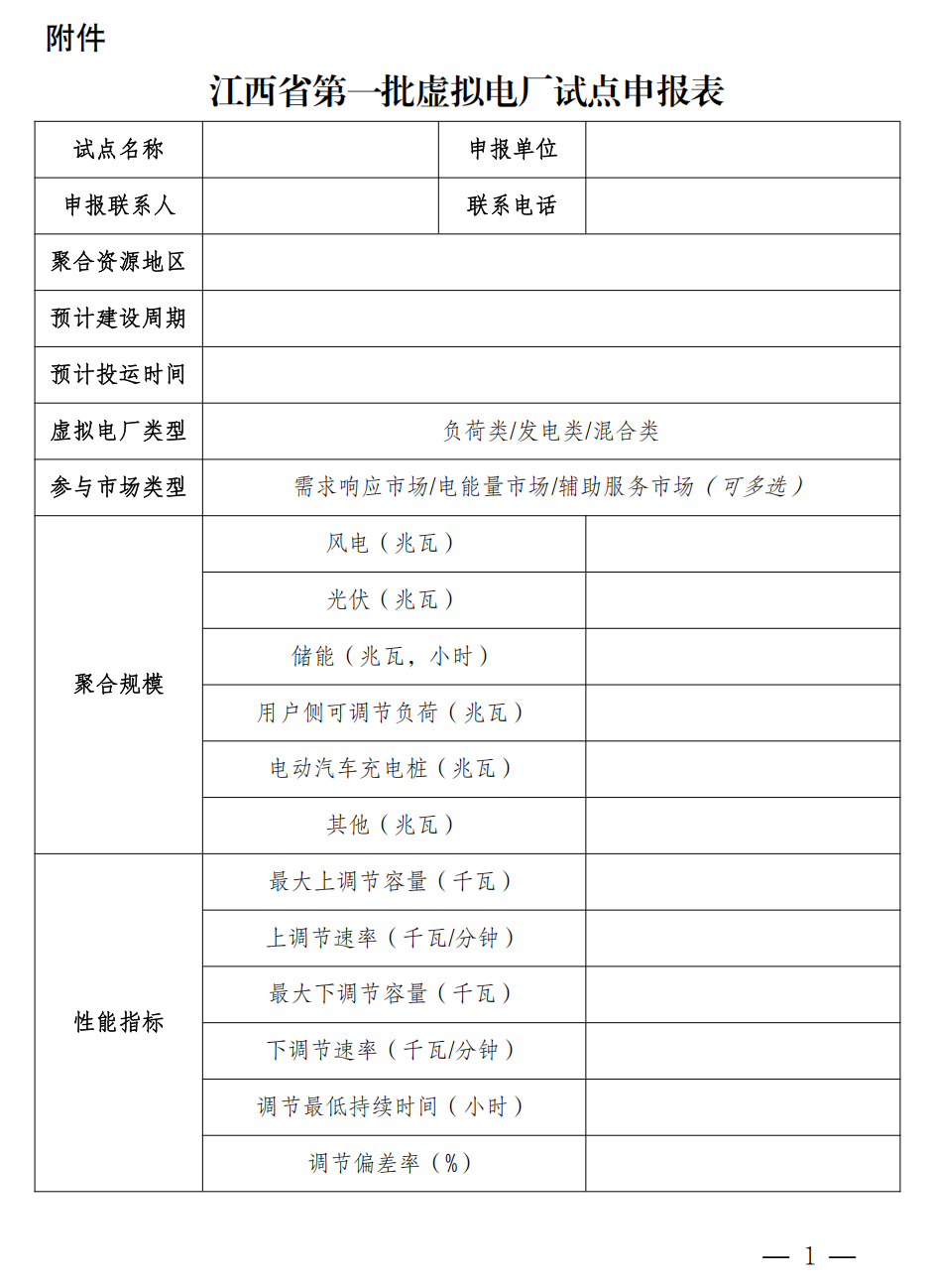
试点应明确虚拟电厂类型,其中:负荷类虚拟电厂主要聚合具备调节能力的电力用户,总体呈现用电特性。发电类虚拟电厂主要聚合接入电压等级10千伏及以下的分布式新能源、储能,总体呈现发电特性。混合类虚拟电厂可同时聚合具备调节能力的电力用户和接入电压等级10千伏及以下的分布式新能源、储能,总体发用电特性根据时段和所聚合资源而变化。考虑试点推进的可行性,本次试点中发电类虚拟电厂、混合类虚拟电厂所聚合的发电资源应为在运项目。
原文如下:
江西省能源局关于组织开展江西省第一批虚拟电厂试点申报工作的通知
赣能运行字 [2026] 10号
各设区市发展改革委、上饶市工信局、赣江新区经发局,国网江西省电力有限公司、国家电投江西公司、国家能源集团江西公司、华能江西分公司、大唐江西分公司、华电江西公司、江西赣能股份有限公司,江西电力交易中心有限公司,各有关单位、企业:
为加快推动我省虚拟电厂发展,发挥虚拟电厂在供应保障、运行调节、新能源消纳等方面的积极作用,根据《江西省推动虚拟电厂高质量发展工作方案》《江西省虚拟电厂建设运营工作指南》等文件要求,决定在全省范围内组织开展第一批虚拟电厂试点申报工作。有关事项通知如下:
一、申报条件
申报主体应具备相应的技术能力、资金实力和电力行业运营管理经验,对试点的商业模式、组织架构和运营策略开展深入研究,具备参与电力需求响应、电能量交易或辅助服务的能力和计划。鼓励电网企业、发电企业、售电公司、能源服务公司、负荷聚合商等市场主体作为申报主体参与申报。
虚拟电厂是基于电力系统架构,运用现代信息通信、系统集成控制等技术,聚合分布式电源、可调节负荷、储能等各类分散资源,作为新型经营主体协同参与电力系统优化和电力市场交易的电力运行组织模式。试点应明确虚拟电厂类型,其中:负荷类虚拟电厂主要聚合具备调节能力的电力用户,总体呈现用电特性。发电类虚拟电厂主要聚合接入电压等级10千伏及以下的分布式新能源、储能,总体呈现发电特性。混合类虚拟电厂可同时聚合具备调节能力的电力用户和接入电压等级10千伏及以下的分布式新能源、储能,总体发用电特性根据时段和所聚合资源而变化。考虑试点推进的可行性,本次试点中发电类虚拟电厂、混合类虚拟电厂所聚合的发电资源应为在运项目。
二、申报程序
(一)试点申报
申报主体按照本通知要求,编制试点建设方案并填写试点申报表(详见附件),细化建设目标、资源情况、技术方案、运营模式、实施步骤、预期成效、风险分析等内容,由设区市电力主管部门或电力企业省级公司作为推荐单位并出具推荐意见(1个推荐单位可推荐1个试点),于3月15日前将申报材料(含盖章版和电子版)报送至省能源局。
(二)评估优选
省能源局组织电网企业、省电力调控中心、省电力交易中心、省负荷管理中心等单位组建评估专家组,按照《江西省推动虚拟电厂高质量发展工作方案》《江西省虚拟电厂建设运营工作指南》及相关市场规则要求,综合考虑区域平衡、技术路线、资源类型等因素,从试点建设可行性、规范性、经济性等方面开展评估。
(三)名单公示
结合评估意见,择优确定全省第一批虚拟电厂试点名单并向社会进行公示。
三、有关要求
(一)加强统筹协调。省能源局会同各设区市电力主管部门、省电力公司、省负荷管理中心、省电力调控中心、省电力交易中心等单位做好政策宣贯和申报指导工作。本通知未尽之处,以《江西省推动虚拟电厂高质量发展工作方案》《江西省虚拟电厂建设运营工作指南》为准。
(二)加强组织实施。申报单位应对申报材料的真实性、完整性和合规性负责,按照申报时提交的建设方案和评估意见在本年度内完成建设,试点调整或停止建设应提前报告省能源局。试点资格不作为项目纳规、审批等依据。
(三)加强服务保障。省能源局会同有关单位持续优化完善规则体系,协调推动虚拟电厂发展过程中的难点问题,加快探索可预期、可持续的商业化运营模式。省负荷管理中心、省电力交易中心、省电力调控中心做好试点平台接入、能力校核、市场注册、运行管理等服务工作,加强业务流程指导和规则解读,帮助试点尽快提升运营水平。
(四)适时滚动更新。省能源局组织相关单位对试点建设运营情况进行定期跟踪分析,加强国家政策、省内外典型案例的宣传推广,并结合第一批试点建设情况,适时启动试点名单更新调整工作。
联系人:韩栋博,0791-88915241,nyjjx2009@126.com
附件:江西省第一批虚拟电厂试点申报表
2026年1月28日


信息来源:江西省发改委
返回
京公网安备11010702002684