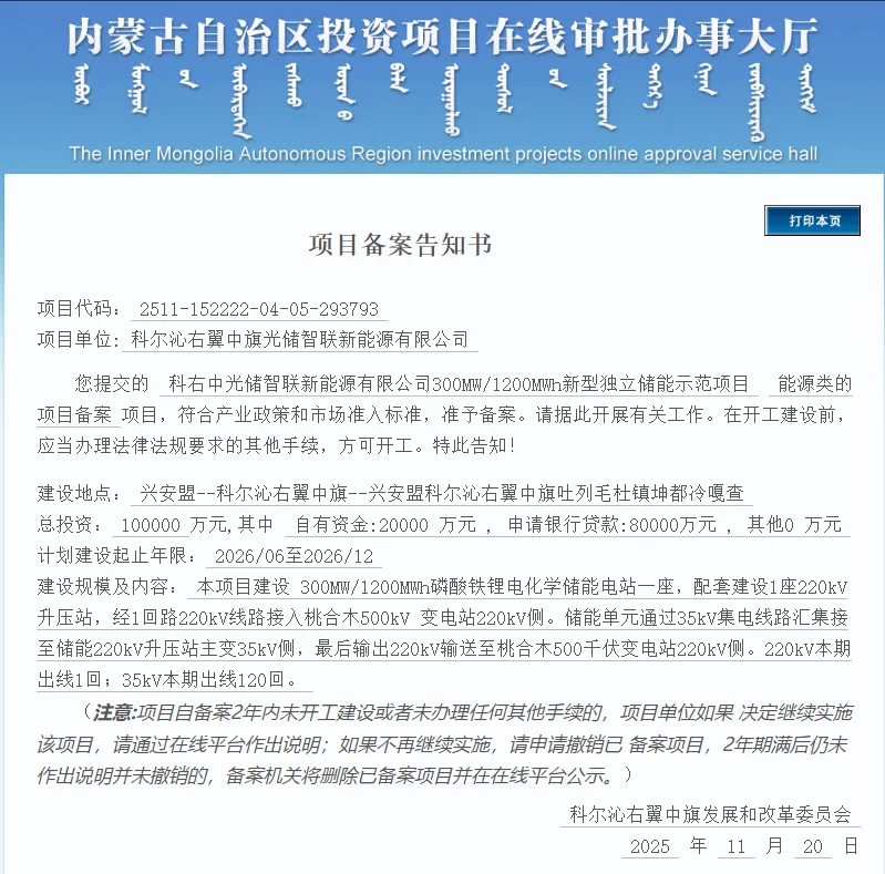
近日,内蒙古自治区投资项目在线审批办事大厅信息显示,科尔沁右翼中旗光储智联新能源有限公司提交的科右中光储智联新能源有限公司300MW/1200MWh新型独立储能示范项目能源类的项目备案项目,符合产业政策和市场准入标准,准予备案。

近日,内蒙古自治区投资项目在线审批办事大厅信息显示,科尔沁右翼中旗光储智联新能源有限公司提交的科右中光储智联新能源有限公司300MW/1200MWh新型独立储能示范项目能源类的项目备案项目,符合产业政策和市场准入标准,准予备案。
