微信公众号
行业要闻
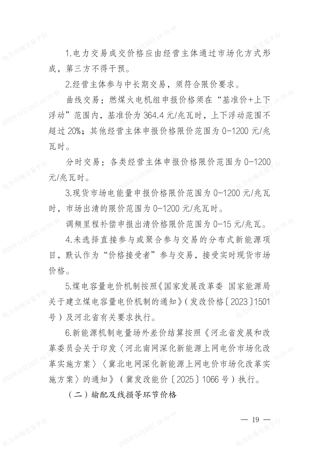
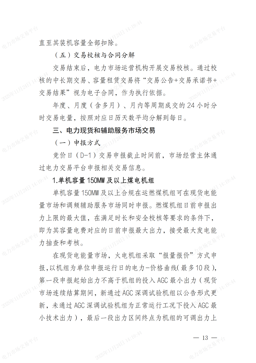
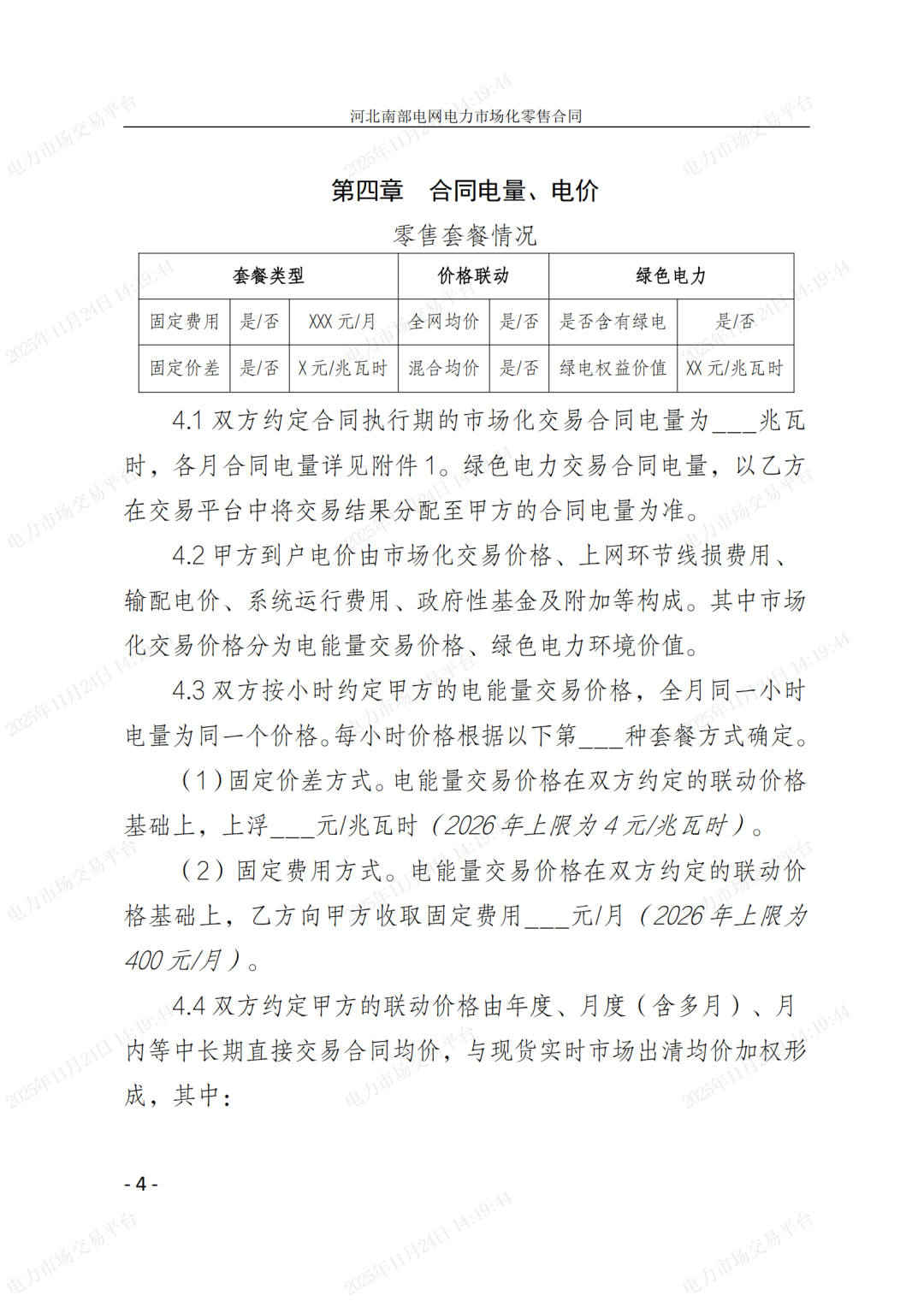
河北印发《河北南部电网2026年电力中长期交易工作方案》的通知
编辑人: | 2025-11-25

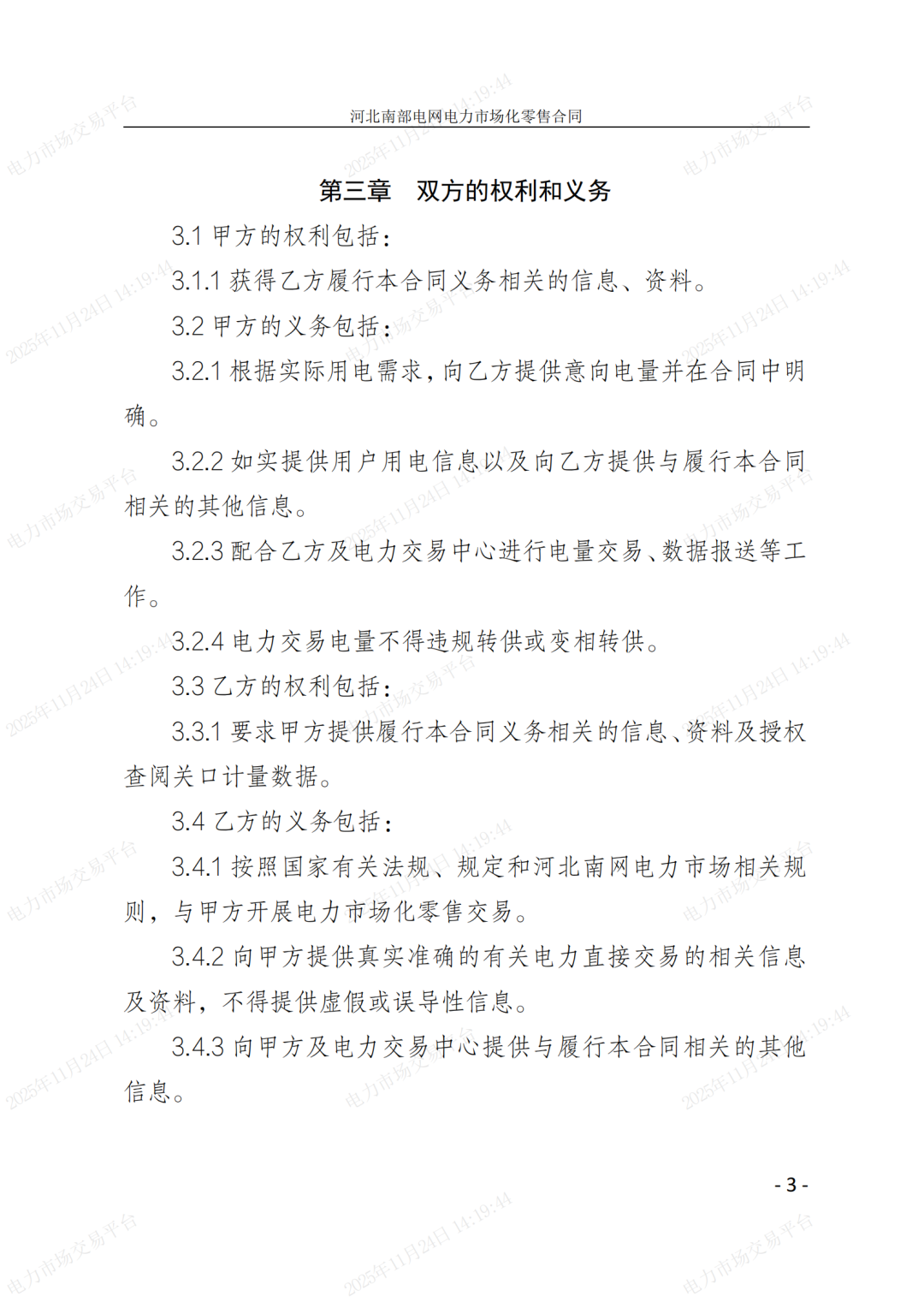
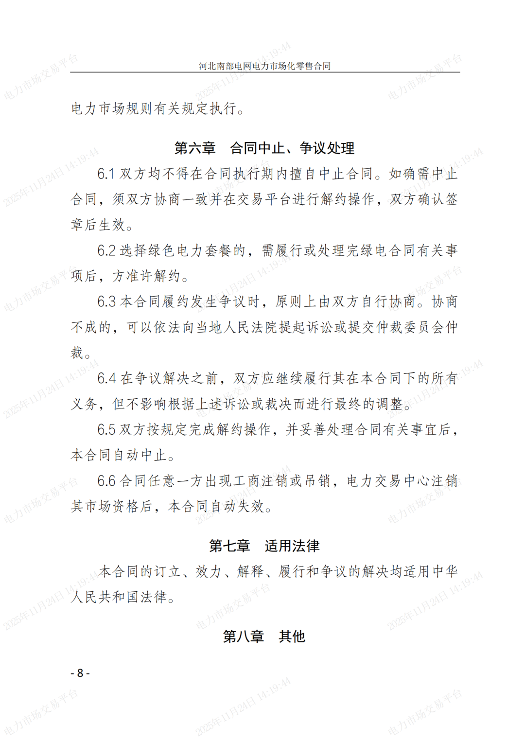
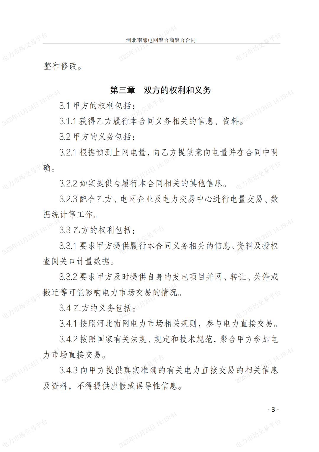
近日,河北省发展改革委发布关于印发《河北南部电网2026年电力中长期交易工作方案》的通知(冀发改运行〔2025〕1257号)。其中提到,为规范零售市场秩序,营造良好的零售市场环境,合理设定各零售套餐价格参数,并依据交易规则实施零售市场超额收益分享机制。其中,固定价差方式的上浮价差不超过4元/兆瓦时,固定费用方式的固定费用不超过400元/月;售电公司月度平均批零结算价差(含绿电权益)高于8元/兆瓦时的部分,由售电公司与其代理的电力用户按照20%:80%进行分享,如该售电公司截至上月当年累计服务费为负值时,需先行抵扣后再进行分享。

详情如下:

 

河北省发展改革委关于印发《河北南部电网2026年电力中长期交易工作方案》的通知(冀发改运行〔2025〕1257号)_01.png

河北省发展改革委关于印发《河北南部电网2026年电力中长期交易工作方案》的通知(冀发改运行〔2025〕1257号)_02.png

河北省发展改革委关于印发《河北南部电网2026年电力中长期交易工作方案》的通知(冀发改运行〔2025〕1257号)_03.png

河北省发展改革委关于印发《河北南部电网2026年电力中长期交易工作方案》的通知(冀发改运行〔2025〕1257号)_04.png

河北省发展改革委关于印发《河北南部电网2026年电力中长期交易工作方案》的通知(冀发改运行〔2025〕1257号)_05.png

河北省发展改革委关于印发《河北南部电网2026年电力中长期交易工作方案》的通知(冀发改运行〔2025〕1257号)_06.png

河北省发展改革委关于印发《河北南部电网2026年电力中长期交易工作方案》的通知(冀发改运行〔2025〕1257号)_07.png

河北省发展改革委关于印发《河北南部电网2026年电力中长期交易工作方案》的通知(冀发改运行〔2025〕1257号)_08.png

河北省发展改革委关于印发《河北南部电网2026年电力中长期交易工作方案》的通知(冀发改运行〔2025〕1257号)_09.png

河北省发展改革委关于印发《河北南部电网2026年电力中长期交易工作方案》的通知(冀发改运行〔2025〕1257号)_10.png

河北省发展改革委关于印发《河北南部电网2026年电力中长期交易工作方案》的通知(冀发改运行〔2025〕1257号)_11.png

河北省发展改革委关于印发《河北南部电网2026年电力中长期交易工作方案》的通知(冀发改运行〔2025〕1257号)_12.png

河北省发展改革委关于印发《河北南部电网2026年电力中长期交易工作方案》的通知(冀发改运行〔2025〕1257号)_13.png

河北省发展改革委关于印发《河北南部电网2026年电力中长期交易工作方案》的通知(冀发改运行〔2025〕1257号)_14.png

河北省发展改革委关于印发《河北南部电网2026年电力中长期交易工作方案》的通知(冀发改运行〔2025〕1257号)_15.png

河北省发展改革委关于印发《河北南部电网2026年电力中长期交易工作方案》的通知(冀发改运行〔2025〕1257号)_16.png

河北省发展改革委关于印发《河北南部电网2026年电力中长期交易工作方案》的通知(冀发改运行〔2025〕1257号)_17.png

河北省发展改革委关于印发《河北南部电网2026年电力中长期交易工作方案》的通知(冀发改运行〔2025〕1257号)_18.png

河北省发展改革委关于印发《河北南部电网2026年电力中长期交易工作方案》的通知(冀发改运行〔2025〕1257号)_19.png

河北省发展改革委关于印发《河北南部电网2026年电力中长期交易工作方案》的通知(冀发改运行〔2025〕1257号)_20.png

河北省发展改革委关于印发《河北南部电网2026年电力中长期交易工作方案》的通知(冀发改运行〔2025〕1257号)_21.png

河北省发展改革委关于印发《河北南部电网2026年电力中长期交易工作方案》的通知(冀发改运行〔2025〕1257号)_22.png

河北省发展改革委关于印发《河北南部电网2026年电力中长期交易工作方案》的通知(冀发改运行〔2025〕1257号)_23.png

河北省发展改革委关于印发《河北南部电网2026年电力中长期交易工作方案》的通知(冀发改运行〔2025〕1257号)_24.png

河北省发展改革委关于印发《河北南部电网2026年电力中长期交易工作方案》的通知(冀发改运行〔2025〕1257号)_25.png

河北省发展改革委关于印发《河北南部电网2026年电力中长期交易工作方案》的通知(冀发改运行〔2025〕1257号)_26.png

河北省发展改革委关于印发《河北南部电网2026年电力中长期交易工作方案》的通知(冀发改运行〔2025〕1257号)_27.png

河北省发展改革委关于印发《河北南部电网2026年电力中长期交易工作方案》的通知(冀发改运行〔2025〕1257号)_28.png

河北省发展改革委关于印发《河北南部电网2026年电力中长期交易工作方案》的通知(冀发改运行〔2025〕1257号)_29.png

河北省发展改革委关于印发《河北南部电网2026年电力中长期交易工作方案》的通知(冀发改运行〔2025〕1257号)_30.png

河北省发展改革委关于印发《河北南部电网2026年电力中长期交易工作方案》的通知(冀发改运行〔2025〕1257号)_31.png

河北省发展改革委关于印发《河北南部电网2026年电力中长期交易工作方案》的通知(冀发改运行〔2025〕1257号)_32.png

河北省发展改革委关于印发《河北南部电网2026年电力中长期交易工作方案》的通知(冀发改运行〔2025〕1257号)_33.png

河北省发展改革委关于印发《河北南部电网2026年电力中长期交易工作方案》的通知(冀发改运行〔2025〕1257号)_34.png

河北省发展改革委关于印发《河北南部电网2026年电力中长期交易工作方案》的通知(冀发改运行〔2025〕1257号)_35.png

河北省发展改革委关于印发《河北南部电网2026年电力中长期交易工作方案》的通知(冀发改运行〔2025〕1257号)_36.png

河北省发展改革委关于印发《河北南部电网2026年电力中长期交易工作方案》的通知(冀发改运行〔2025〕1257号)_37.png

河北省发展改革委关于印发《河北南部电网2026年电力中长期交易工作方案》的通知(冀发改运行〔2025〕1257号)_38.png

河北省发展改革委关于印发《河北南部电网2026年电力中长期交易工作方案》的通知(冀发改运行〔2025〕1257号)_39.png

河北省发展改革委关于印发《河北南部电网2026年电力中长期交易工作方案》的通知(冀发改运行〔2025〕1257号)_40.png

河北省发展改革委关于印发《河北南部电网2026年电力中长期交易工作方案》的通知(冀发改运行〔2025〕1257号)_41.png

河北省发展改革委关于印发《河北南部电网2026年电力中长期交易工作方案》的通知(冀发改运行〔2025〕1257号)_42.png

河北省发展改革委关于印发《河北南部电网2026年电力中长期交易工作方案》的通知(冀发改运行〔2025〕1257号)_43.png

河北省发展改革委关于印发《河北南部电网2026年电力中长期交易工作方案》的通知(冀发改运行〔2025〕1257号)_44.png

河北省发展改革委关于印发《河北南部电网2026年电力中长期交易工作方案》的通知(冀发改运行〔2025〕1257号)_45.png

河北省发展改革委关于印发《河北南部电网2026年电力中长期交易工作方案》的通知(冀发改运行〔2025〕1257号)_46.png

河北省发展改革委关于印发《河北南部电网2026年电力中长期交易工作方案》的通知(冀发改运行〔2025〕1257号)_47.png

河北省发展改革委关于印发《河北南部电网2026年电力中长期交易工作方案》的通知(冀发改运行〔2025〕1257号)_48.png

河北省发展改革委关于印发《河北南部电网2026年电力中长期交易工作方案》的通知(冀发改运行〔2025〕1257号)_49.png

河北省发展改革委关于印发《河北南部电网2026年电力中长期交易工作方案》的通知(冀发改运行〔2025〕1257号)_50.png

河北省发展改革委关于印发《河北南部电网2026年电力中长期交易工作方案》的通知(冀发改运行〔2025〕1257号)_51.png

河北省发展改革委关于印发《河北南部电网2026年电力中长期交易工作方案》的通知(冀发改运行〔2025〕1257号)_52.png

河北省发展改革委关于印发《河北南部电网2026年电力中长期交易工作方案》的通知(冀发改运行〔2025〕1257号)_53.png

河北省发展改革委关于印发《河北南部电网2026年电力中长期交易工作方案》的通知(冀发改运行〔2025〕1257号)_54.png

河北省发展改革委关于印发《河北南部电网2026年电力中长期交易工作方案》的通知(冀发改运行〔2025〕1257号)_55.png

河北省发展改革委关于印发《河北南部电网2026年电力中长期交易工作方案》的通知(冀发改运行〔2025〕1257号)_56.png

河北省发展改革委关于印发《河北南部电网2026年电力中长期交易工作方案》的通知(冀发改运行〔2025〕1257号)_57.png

河北省发展改革委关于印发《河北南部电网2026年电力中长期交易工作方案》的通知(冀发改运行〔2025〕1257号)_58.png

河北省发展改革委关于印发《河北南部电网2026年电力中长期交易工作方案》的通知(冀发改运行〔2025〕1257号)_59.png

河北省发展改革委关于印发《河北南部电网2026年电力中长期交易工作方案》的通知(冀发改运行〔2025〕1257号)_60.png

 

河北省发展改革委关于印发《河北南部电网2026年电力中长期交易工作方案》的通知(冀发改运行〔2025〕1257号)_61.png

 

信息来源:河北电力交易中心