微信公众号
行业要闻
《浙江省省级零碳园区建设标准指南》公开征求意见
编辑人: | 2025-11-07

11月6日,浙江省发展和改革委员会发布《浙江省省级零碳园区建设标准指南(征求意见稿)》公开征求意见的通知。

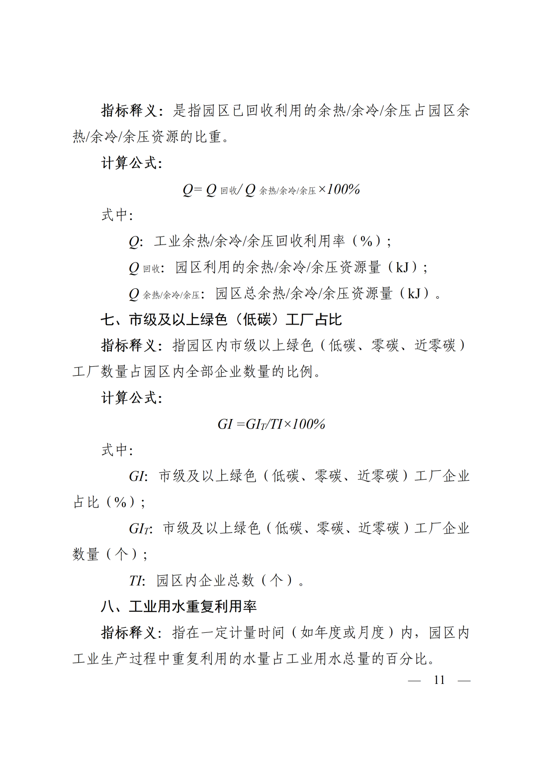
浙江省省级零碳园区建设标准指标体系分为工业和服务业两大类,其中工业主导型零碳园区建设标准指标体系由6类一级指标、13个二级指标构成;服务业主导型零碳园区建设标准指标体系见表2,由5类一级指标、8个二级指标构成。

图片

图片

核心指标是省级零碳园区建设必须达到的目标,达不到核心指标要求的园区,原则上不得申请命名;其余一级指标在省级零碳园区建设中发挥路径引导作用,同时也作为省级零碳园区命名的参考指标。

详情如下:

关于公开征求《浙江省省级零碳园区建设标准指南(征求意见稿)》意见的通知

为深入贯彻党中央、国务院关于碳达峰碳中和的重大战略部署,根据中央经济工作会议精神,以及国家发展改革委关于建设零碳园区的工作要求,省发展改革委起草了《浙江省省级零碳园区建设标准指南(征求意见稿)》,现公开征求社会各界意见,征求意见时间为2025年11月6日至11月13日。如有意见建议,请以电子邮件、邮寄信函等方式反馈至省发展改革委环资处。

联系人:高轶;联系电话:0571-87069530;

电子邮件:gaoyizdpi@163.com;

邮寄地址:浙江省杭州市西湖区省府路8号;邮编:310025。

企事业单位反馈意见,请注明单位名称、组织代码、联系人、联系方式。个人反馈意见,请注明姓名、身份证号、联系方式。

附件:浙江省省级零碳园区建设标准指南(征求意见稿)

浙江省发展和改革委员会

2025年11月6日

 

 

图片
图片
图片
图片
图片
图片
图片
图片
图片
图片
图片
图片
图片
图片
图片

 

信息来源:浙江省发改委