微信公众号
行业要闻
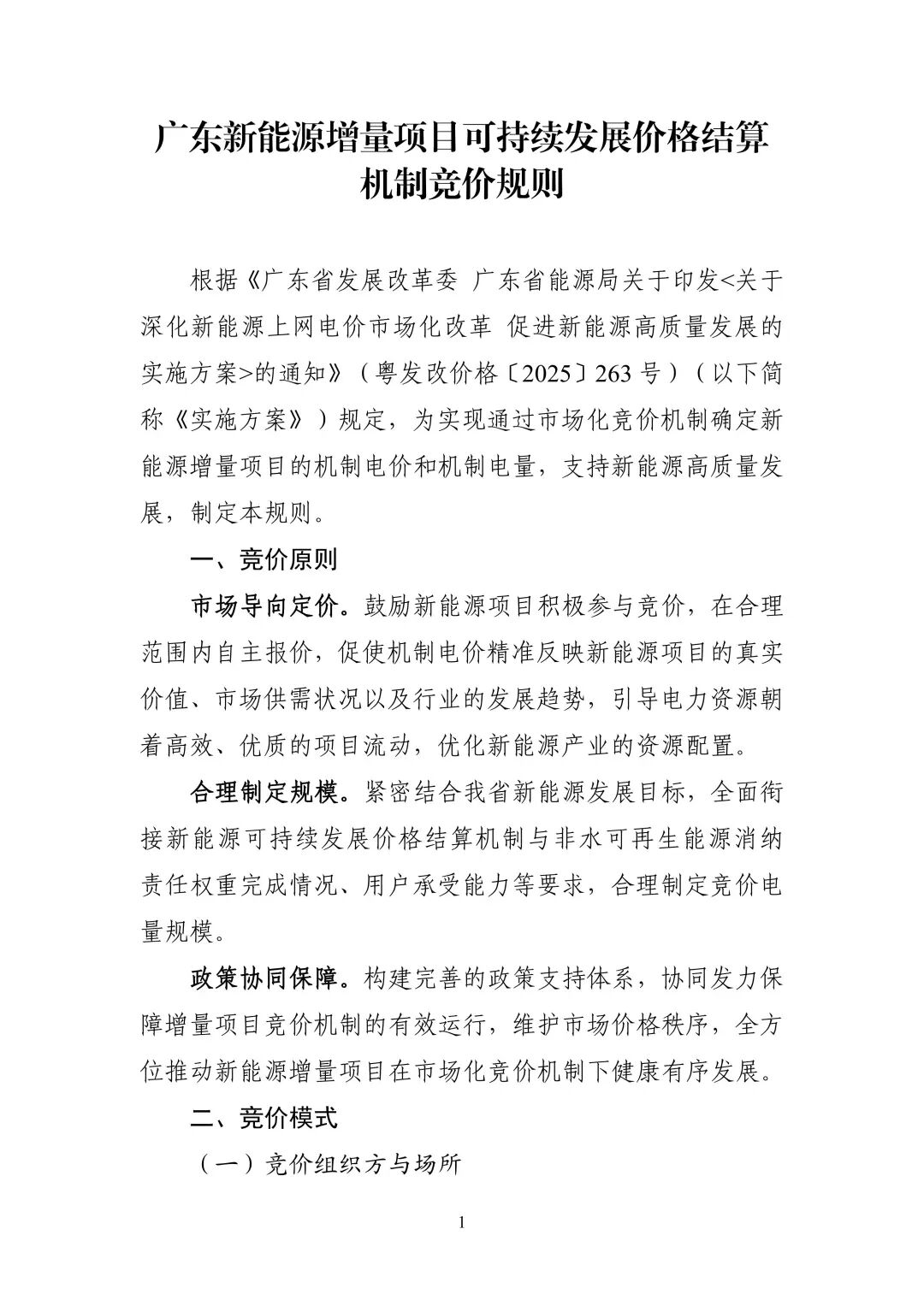
广东机制电价竞价/差价结算规则发布
编辑人: | 2025-10-16

10月16日,广东电力交易中心发布《广东新能源增量项目可持续发展价格结算机制竞价规则》、《广东省新能源发电项目可持续发展价格结算机制差价结算规则》两个规则的通知。

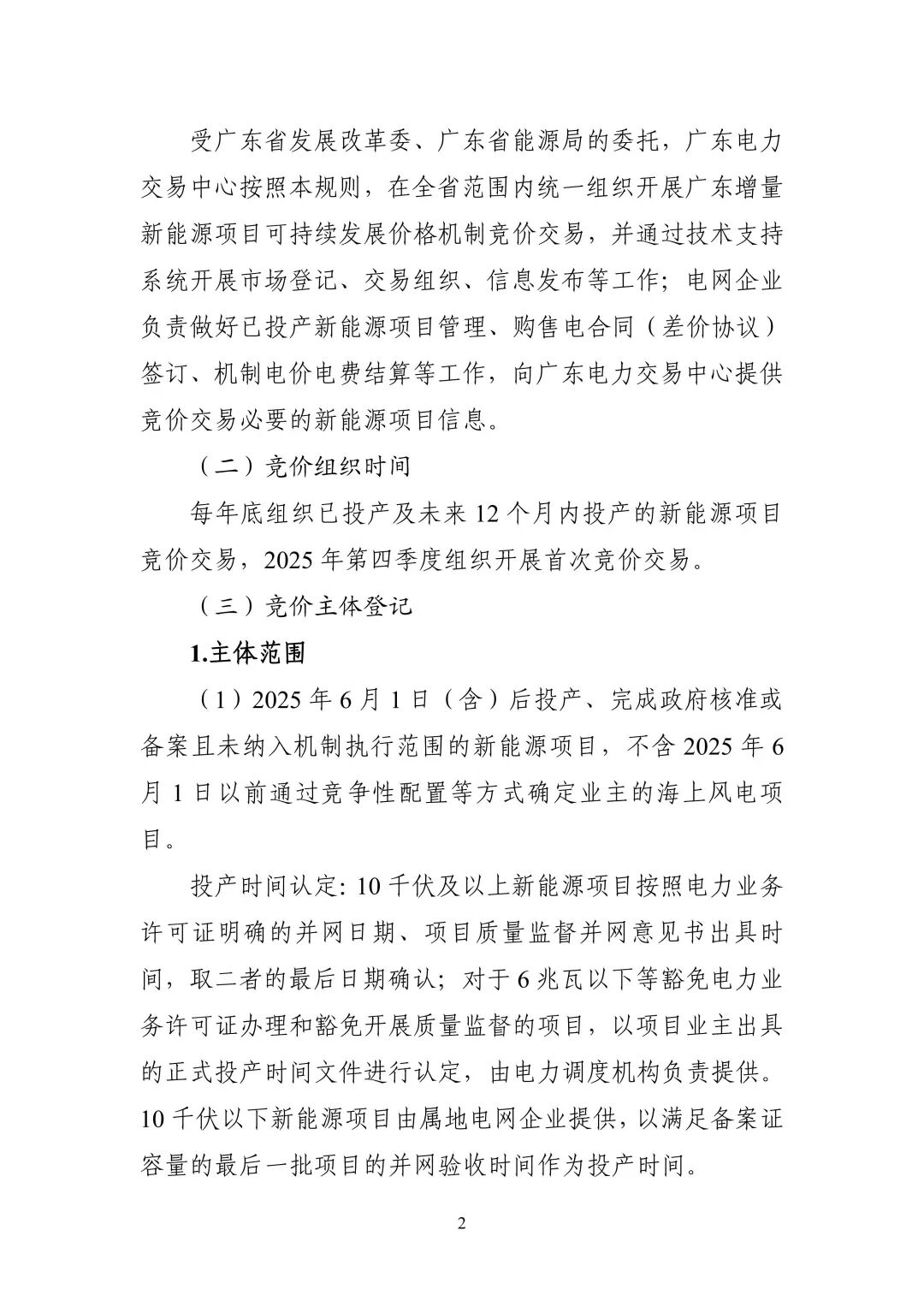
《广东新能源增量项目可持续发展价格结算机制竞价规则》提到,每年底组织已投产及未来12个月内投产的新能源项目竞价交易,2025年第四季度组织开展首次竞价交易。

竞价主体范围:

(1)2025年6月1日(含)后投产、完成政府核准或备案且未纳入机制执行范围的新能源项目,不含2025年6月1日以前通过竞争性配置等方式确定业主的海上风电项目。

投产时间认定:10千伏及以上新能源项目按照电力业务许可证明确的并网日期、项目质量监督并网意见书出具时间,取二者的最后日期确认;对于6兆瓦以下等豁免电力业务许可证办理和豁免开展质量监督的项目,以项目业主出具的正式投产时间文件进行认定,由电力调度机构负责提供。10千伏以下新能源项目由属地电网企业提供,以满足备案证容量的最后一批项目的并网验收时间作为投产时间。

(2)尚未投产、但项目方承诺于当期竞价月起未来12个月内投产、完成政府核准或备案且未纳入机制执行范围的新能源项目,具体以交易安排为准。

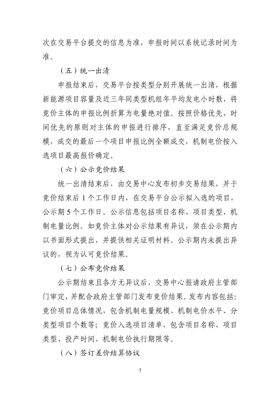
关于项目申报方式,参与竞价的新能源项目由项目投资方(该项目所属法人单位或自然人)以项目为单位进行申报,申报信息包括机制电量比例、机制电价等。交易报价截止时间前,新能源项目可撤回、修改申报信息并重新提交。申报信息按照新能源项目特定信息进行管理。

根据实施方案设置机制电量申报比例上限、机制电价申报上下限,集中式光伏和陆上风电项目不参与竞价,在参与竞价的项目中,110千伏以下电压等级项目的竞价电量申报比例上限取80%,其他项目的竞价电量申报比例上限原则上与存量项目机制电量比例上限保持一致;若竞价周期内新能源项目存在已成交的中长期交易电量、绿电电量,相应调减新能源项目竞价申报比例上限。

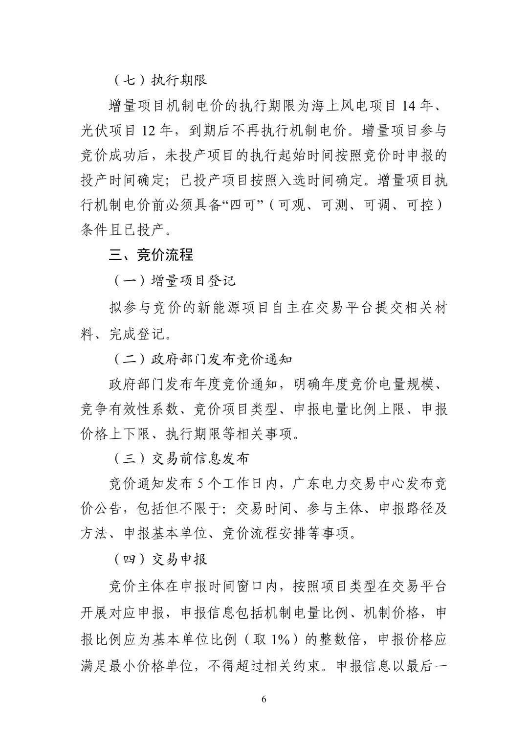
增量项目机制电价的执行期限为海上风电项目14年、光伏项目12年,到期后不再执行机制电价。增量项目参与竞价成功后,未投产项目的执行起始时间按照竞价时申报的投产时间确定;已投产项目按照入选时间确定。增量项目执行机制电价前必须具备“四可”(可观、可测、可调、可控)条件且已投产。

《广东省新能源发电项目可持续发展价格结算机制差价结算规则》提到,新能源机制电价差价费用,以自然月为周期出具结算依据并开展电费结算。

关于结算电价,执行机制电量差价结算机制的新能源项目,需在合同中明确新能源项目机制电量比例及机制电价水平。其中,存量项目的机制电价和机制电量比例按照广东省发展改革委、广东省能源局《关于深化新能源上网电价市场化改革 促进新能源高质量发展的实施方案》(以下简称“实施方案”)要求执行;增量项目的机制电价按照电力交易机构提供的竞价结果并结合执行期限执行。机制电量比例按方案或电力交易机构提供的竞价结果、以及新能源项目申请调整的结果取小执行。新能源项目可以自愿申请退出部分或全部机制电量,退出后的电量不再纳入机制执行范围。

月度发电侧实时市场电源加权平均价格分为海上风电、其他风电和光伏三类,分别根据该类型所有新能源项目(包括报量报价参与交易、通过虚拟电厂聚合参与交易,以及接受市场价格的新能源项目)所在节点的实时市场价格,按其分时上网电量加权计算得到,由电力交易机构每月5日向电网企业提供上月分类型实时市场均价。

存量项目执行期限按照20年或全生命周期利用小时数等效年份扣减截至2025年5月31日的累计投产时间较早者确定。全生命周期利用小时数等效年份,按照各类型全生命周期利用小时数除以广东近三年新能源平均年利用小时数,折算得到海上风电按23年、陆风按19年、光伏按21年。

详情如下:

 

 

关于发布《广东新能源增量项目可持续发展价格结算机制竞价规则》《广东省新能源发电项目可持续发展价格结算机制差价结算规则》两个规则的通知(广东交易〔2025〕260号 )_01.jpg
关于发布《广东新能源增量项目可持续发展价格结算机制竞价规则》《广东省新能源发电项目可持续发展价格结算机制差价结算规则》两个规则的通知(广东交易〔2025〕260号 )_02.jpg

 

附件1:广东新能源增量项目可持续发展价格结算机制竞价规则_01.jpg

 

附件1:广东新能源增量项目可持续发展价格结算机制竞价规则_02.jpg
附件1:广东新能源增量项目可持续发展价格结算机制竞价规则_03.jpg
附件1:广东新能源增量项目可持续发展价格结算机制竞价规则_04.jpg
附件1:广东新能源增量项目可持续发展价格结算机制竞价规则_05.jpg
附件1:广东新能源增量项目可持续发展价格结算机制竞价规则_06.jpg
附件1:广东新能源增量项目可持续发展价格结算机制竞价规则_07.jpg
附件1:广东新能源增量项目可持续发展价格结算机制竞价规则_08.jpg
附件1:广东新能源增量项目可持续发展价格结算机制竞价规则_09.jpg
附件2: 广东省新能源发电项目可持续发展价格结算机制差价结算规则_01.jpg
附件2: 广东省新能源发电项目可持续发展价格结算机制差价结算规则_02.jpg
附件2: 广东省新能源发电项目可持续发展价格结算机制差价结算规则_03.jpg
附件2: 广东省新能源发电项目可持续发展价格结算机制差价结算规则_04.jpg
附件2: 广东省新能源发电项目可持续发展价格结算机制差价结算规则_05.jpg
附件2: 广东省新能源发电项目可持续发展价格结算机制差价结算规则_06.jpg
附件2: 广东省新能源发电项目可持续发展价格结算机制差价结算规则_07.jpg

 

信息来源:广东电力交易中心