4月7日,吉林省发展改革委、省工业和信息化厅、省能源局三部门联合印发《吉林省省级零碳园区建设方案》。
方案提出,到2030年,建成10个左右省级零碳园区,相关技术路径基本清晰、政策制度和配套服务基本健全,零碳园区示范带动作用显著,成为全省经济社会发展绿色转型的重要动力源和增长点。
方案确定了八大重点任务,涵盖能源供应清洁低碳、节能降碳、绿色低碳产业发展、资源集约循环利用、基础设施绿色升级、绿色低碳技术应用、能碳管理能力提升、改革创新等方面。
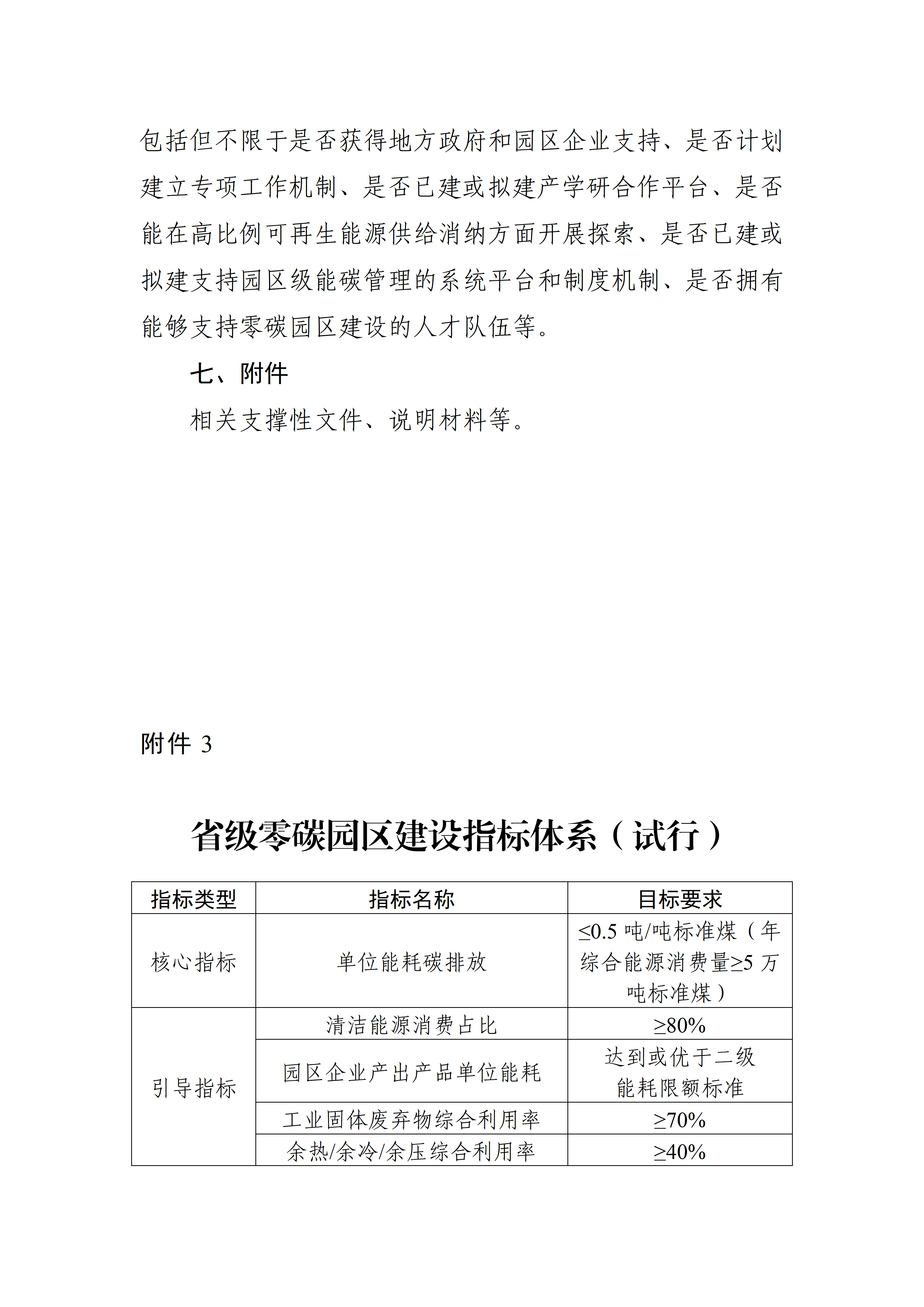
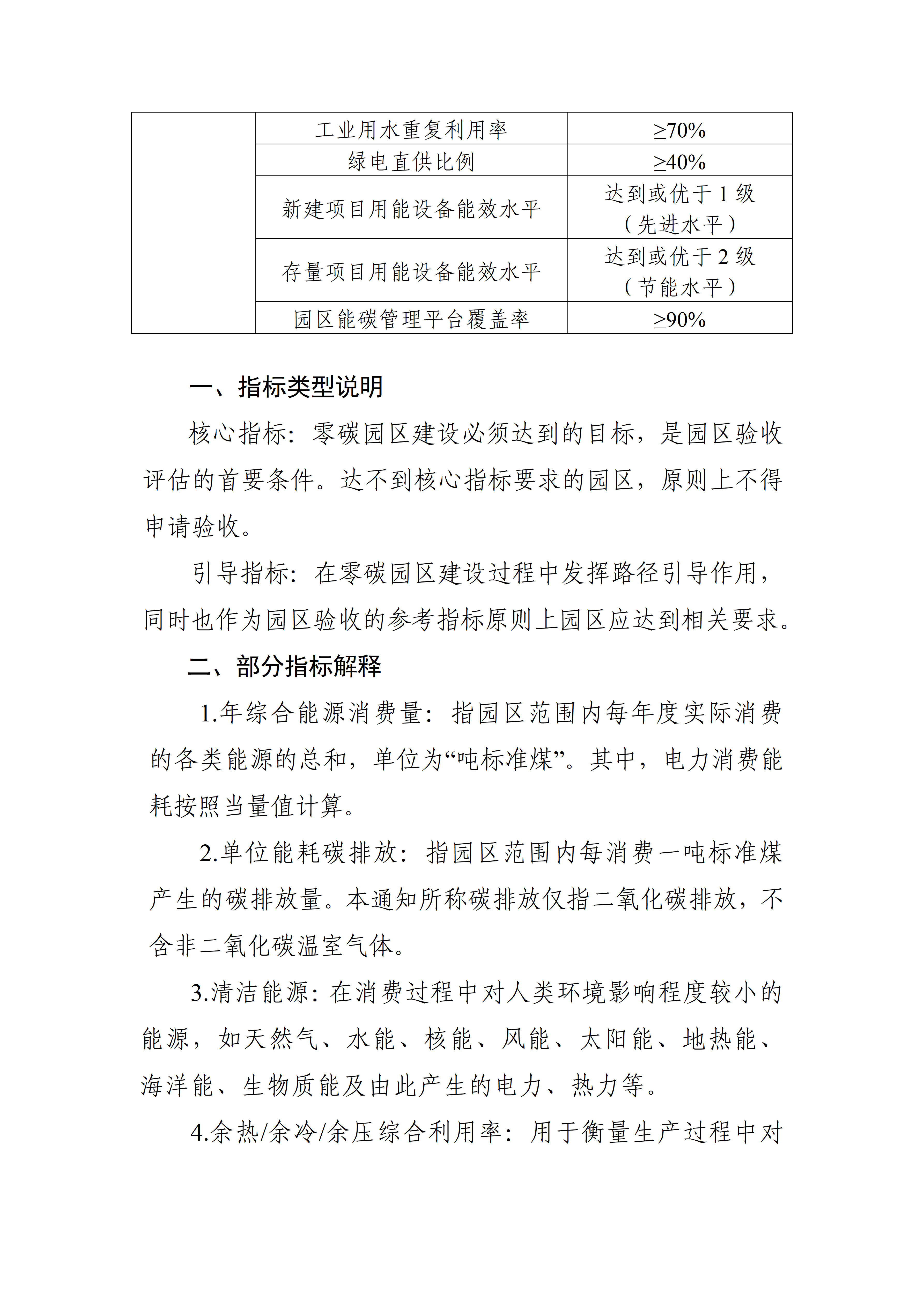
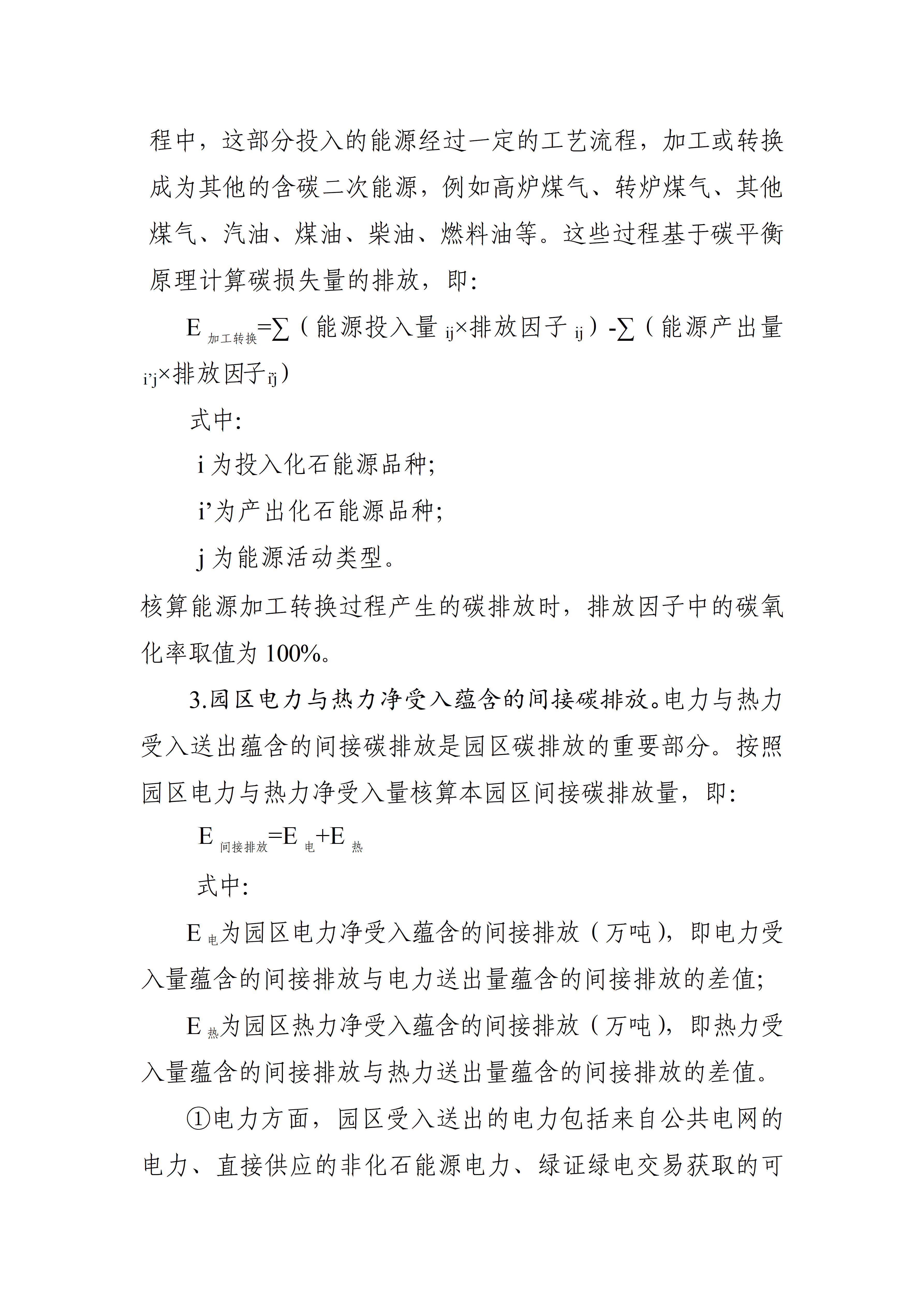
方案同步发布省级零碳园区建设基本条件、申报书大纲、建设指标体系及碳排放核算方法,核心指标要求单位能耗碳排放≤0.5吨/吨标准煤(年综合能源消费量≥5 万吨标准煤),引导指标包含清洁能源消费占比≥80%、绿电直供比例≥40%、园区能碳管理平台覆盖率≥90% 等内容。
详情如下:
省发展改革委、省工业和信息化厅、省能源局关于印发《吉林省省级零碳园区建设方案》的通知
各市(州)发展改革委(能源局)、工业和信息化局,长白山管委会经发局,梅河口市发展改革局、工业和信息化局;省直相关部门单位:
按照省委、省政府关于零碳园区建设工作部署,为积极稳妥推进碳达峰,加快经济社会发展全面绿色转型,省发展改革委、省工业和信息化厅、省能源局制定了《吉林省省级零碳园区建设方案》,请结合实际抓好落实。
附件:吉林省省级零碳园区建设方案
省发展改革委
省工业和信息化厅
省能源局
2026年3月26日



















信息来源:吉林省人民政府网站
返回
京公网安备11010702002684