3月26日,西藏林芝市朗县30万千瓦市场化新能源项目竞争性配置中选候选人公示,中国雅江集团新能源有限公司预中选。
项目名称:林芝市朗县30万千瓦市场化新能源项目。
项目规模:风电及光伏总装机共30万千瓦。
林芝市朗县30万千瓦市场化新能源项目竞配结果

竞配公告显示,竞配确定的开发主体需与地方政府签订开发协议。项目须在中标通知书下达之日起3个月内完成备案,2027年12月31日前投产发电。接入系统全过程事宜按市场化项目要求由开发主体自行承担办理。
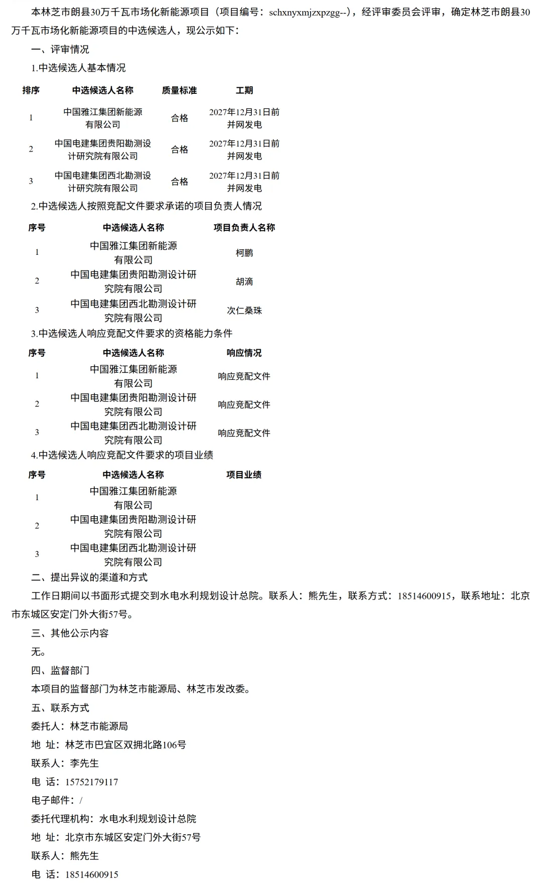
公示详情如下:


3月26日,西藏林芝市朗县30万千瓦市场化新能源项目竞争性配置中选候选人公示,中国雅江集团新能源有限公司预中选。
项目名称:林芝市朗县30万千瓦市场化新能源项目。
项目规模:风电及光伏总装机共30万千瓦。
林芝市朗县30万千瓦市场化新能源项目竞配结果

竞配公告显示,竞配确定的开发主体需与地方政府签订开发协议。项目须在中标通知书下达之日起3个月内完成备案,2027年12月31日前投产发电。接入系统全过程事宜按市场化项目要求由开发主体自行承担办理。
公示详情如下:

