3月26日,天津市发改委发布《市发展改革委 市工业和信息化局关于组织开展零碳园区培育建设的通知》,通知提出:
总体安排:2026年,建立零碳园区培育建设机制,对有条件、有意愿园区的能源消费、碳排放等情况进行摸底评估,确定我市零碳园区培育建设名单和重点项目清单,指导名单内园区按照国家级零碳园区指标体系和重点任务编制建设方案,定期跟踪调度零碳园区建设进展情况。
到2028年,名单内园区在能源、产业、基础设施等方面的低碳转型路径基本成熟,绿色低碳规划设计、技术装备、商业模式和管理规范逐步完善,重点项目节能降碳效果明显,零碳园区建设取得阶段性成效,相关建设经验推广至全市各类园区,全面推进全市各类园区绿色低碳发展。
到2030年,建成2个以上国家级零碳园区,培育一批特色鲜明、示范性强的市级零碳园区,全市各类园区低碳化水平显著提升,零碳园区建设成为驱动产业转型升级、赋能区域高质量发展的绿色引擎,为全市实现碳达峰碳中和目标提供有力支撑。
申报条件:申报园区须为本市依法合规成立、四至边界清晰、管理基础良好的各类开发区及其他有条件的区域。在能耗和碳排放统计、核算、计量、监测等方面具备一定基础,年综合能源消费量2万吨标准煤以上。3年内未发生重大安全、环境事故,或其他社会不良影响事件。
原文件如下:
市发展改革委 市工业和信息化局关于组织开展零碳园区培育建设的通知
各区发展改革委、工业和信息化部门,有关单位:
为落实《国家发展改革委 工业和信息化部 国家能源局关于开展零碳园区建设的通知》(发改环资〔2025〕910号),有计划、分步骤推进各类园区低碳化零碳化改造,助力园区和企业减碳增效,现就我市零碳园区培育建设有关事项通知如下:
一、总体安排
2026年,建立零碳园区培育建设机制,对有条件、有意愿园区的能源消费、碳排放等情况进行摸底评估,确定我市零碳园区培育建设名单和重点项目清单,指导名单内园区按照国家级零碳园区指标体系和重点任务编制建设方案,定期跟踪调度零碳园区建设进展情况。
到2028年,名单内园区在能源、产业、基础设施等方面的低碳转型路径基本成熟,绿色低碳规划设计、技术装备、商业模式和管理规范逐步完善,重点项目节能降碳效果明显,零碳园区建设取得阶段性成效,相关建设经验推广至全市各类园区,全面推进全市各类园区绿色低碳发展。
到2030年,建成2个以上国家级零碳园区,培育一批特色鲜明、示范性强的市级零碳园区,全市各类园区低碳化水平显著提升,零碳园区建设成为驱动产业转型升级、赋能区域高质量发展的绿色引擎,为全市实现碳达峰碳中和目标提供有力支撑。
二、申报条件
申报园区须为本市依法合规成立、四至边界清晰、管理基础良好的各类开发区及其他有条件的区域。在能耗和碳排放统计、核算、计量、监测等方面具备一定基础,年综合能源消费量2万吨标准煤以上。3年内未发生重大安全、环境事故,或其他社会不良影响事件。
三、组织实施
(一)组织申报。各区发展改革委会同区工业和信息化部门组织本区有条件、有意愿的园区进行现状摸底,提出建设目标(附件1),编制零碳园区建设方案(参照发改环资〔2025〕910号文附件2),推荐纳入我市零碳园区培育建设名单,于5月15日前将申报材料报送市发展改革委(环资双碳处)。
(二)确定名单。市发展改革委会同市工业和信息化局组织专家对各区推荐园区的申报材料进行审核评估,统筹考虑产业代表性、综合示范性、碳减排潜力等因素,确定我市零碳园区培育建设名单。
(三)推进建设。名单内园区要持续完善建设方案,统筹优化能源供给消费,加强源荷匹配,规划重点任务和基础设施工程,合理设定推进时序,尽快形成实物工作量。市发展改革委按季度调度零碳园区建设重点任务和项目进展情况(附件2)。
(四)跟踪评估。市发展改革委会同市工业和信息化局按年度组织开展园区自评估(附件3),根据评估结果更新培育建设名单。对符合国家级零碳园区要求的,提请国家发展改革委开展评估验收;对重点任务和项目推进缓慢、核心指标连续两年未提升或发生重大生态安全事件的,调出培育建设名单。
四、保障措施
(一)统筹协调。市发展改革委、市工业和信息化局会同市有关部门加强对名单内园区的指导、督促,协调解决零碳园区建设中存在的问题,在试点探索、项目建设、资金安排、要素保障、技术支持、金融服务等方面对零碳园区建设给予积极支持。
(二)技术支持。市发展改革委组织涵盖政策、技术、金融
等领域的单位和专家,为名单内园区提供技术咨询、方案优化、能力建设等服务,谋划实施重点项目,服务园区低碳零碳发展。
(三)总结宣传。市发展改革委搭建零碳园区建设交流平台,定期举办零碳园区建设研讨会、经验交流会、专题培训会,系统梳理我市零碳园区建设经验案例,多渠道进行宣传推广,全面展示我市零碳园区建设成果,为全国“双碳”工作提供“天津经验”。
附件:1. 零碳园区建设指标情况表
2. 零碳园区建设重点项目清单
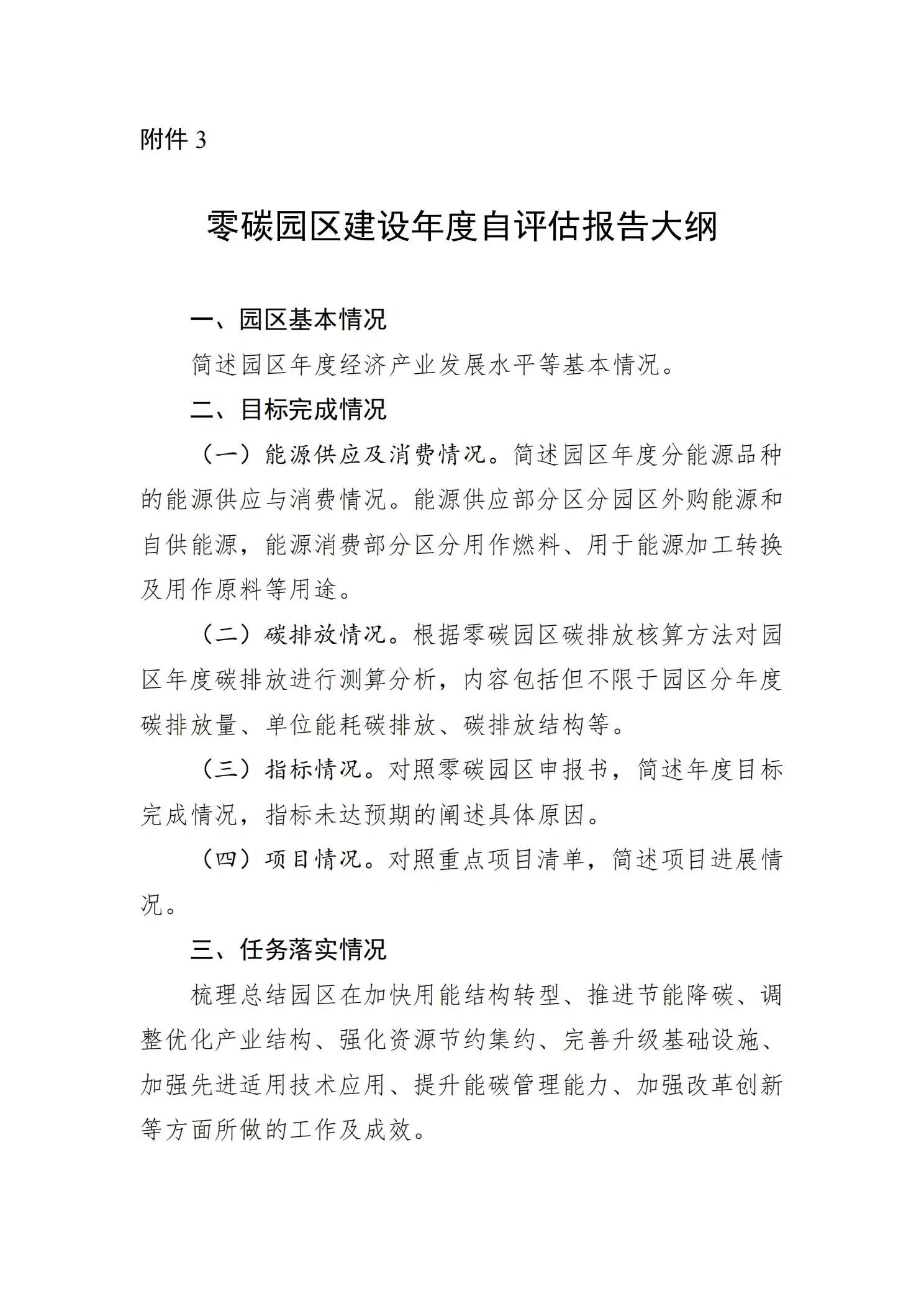
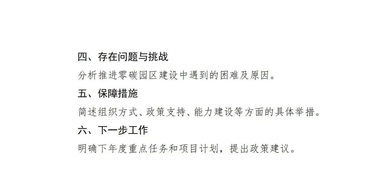
3. 零碳园区建设年度自评估报告大纲
市发展改革委市工业和信息化局
2026年3月20日
(联系方式:市发展改革委环资双碳处 23142207;市发展改革委能源处 23142194;市工业和信息化局节能与综合利用处 83608021)





信息来源:天津市发改委
返回
京公网安备11010702002684