3月16日,湖北省能源局发布关于加快推进风光发电资源利用试点项目的通知。
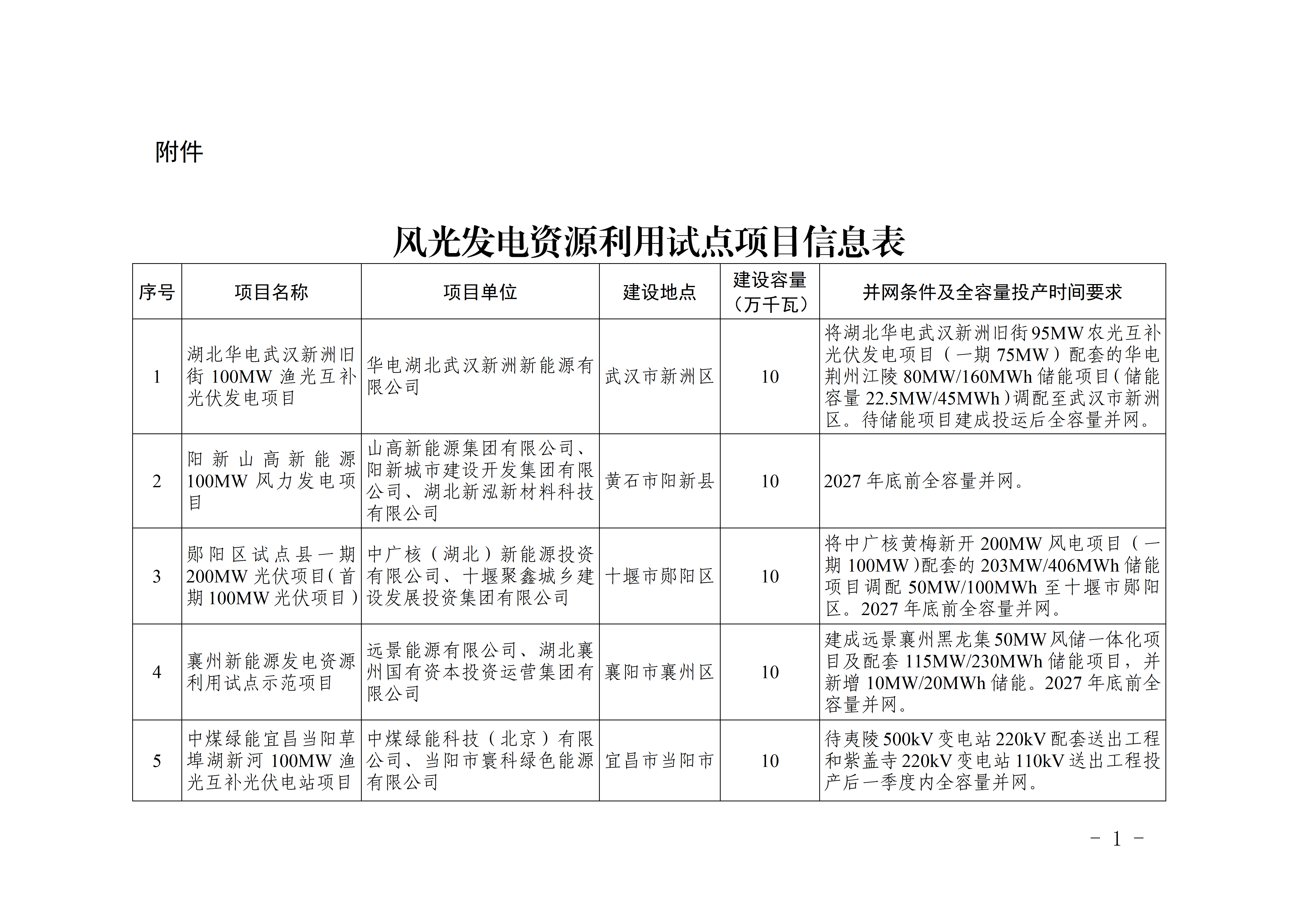
根据通知,经企业申报、市县审核、接网校核,加快推进风光发电资源利用试点项目13个,容量130万千瓦。其中:风电项目8个,装机容量80万千瓦;光伏发电项目5个,装机容量50万千瓦。
项目单位涉及华电、中广核、中煤绿能、山高新能源、远景等企业。

详情如下:
省能源局关于加快推进风光发电资源利用试点项目的通知
有关市(州)发改委(能源局),国网湖北省电力有限公司:
根据《省发改委 省能源局关于印发湖北省加强风光发电资源利用试点方案的通知》(鄂发改能源〔2025〕103号)和《省能源局关于推进新能源发电项目建设的通知》(鄂能源新能〔2025〕50号),现就加快推进风光发电资源利用试点项目通知如下。
一、经企业申报、市县审核、接网校核,加快推进风光发电资源利用试点项目13个,容量130万千瓦。其中:风电项目8个,装机容量80万千瓦;光伏发电项目5个,装机容量50万千瓦。具体名单详见附件。
二、请有关市(县)能源主管部门深入推进加强风光发电资源利用试点建设,做好项目协调服务工作,指导项目单位进一步落实建设条件,依法依规办理相关手续。协调有关部门强化用地、用林等要素保障,及时解决项目推进中遇到的困难和问题,为项目建设创造良好条件。
三、请各项目单位科学安排项目建设时序,严格落实主体责任,加强项目建设安全管理,依法合规推进项目建设,确保按要求、按承诺建成投运。项目建成投运后,要及时完成建档立卡工作。
四、请国网湖北省电力有限公司及时办理试点项目电网接入方案批复,加快相关电网工程建设,支持项目尽早并网。
附件:风光发电资源利用试点项目信息表
湖北省能源局
2026年2月13日


信息来源:湖北省能源局
返回
京公网安备11010702002684