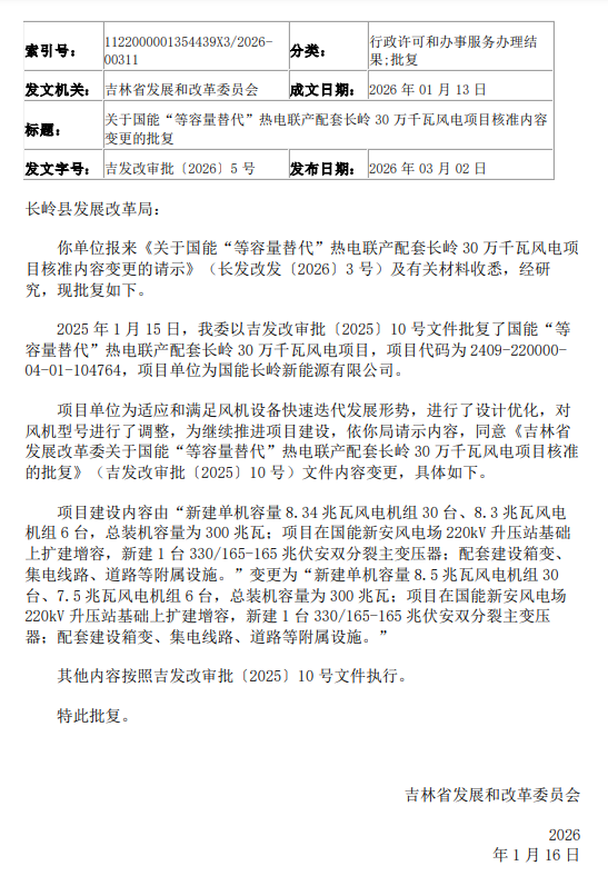
3月2日,吉林省人民政府发布关于国能“等容量替代”热电联产配套长岭30万千瓦风电项目核准内容变更的批复。
公告显示,项目单位为适应和满足风机设备快速迭代发展形势,进行了设计优化,对风机型号进行了调整,为继续推进项目建设,同意《吉林省发展改革委关于国能“等容量替代”热电联产配套长岭30万千瓦风电项目核准的批复》文件内容变更。
项目建设内容由“新建单机容量8.34兆瓦风电机组30台、8.3兆瓦风电机组6台,总装机容量为300兆瓦;项目在国能新安风电场220kV升压站基础上扩建增容,新建1台330/165-165兆伏安双分裂主变压器;配套建设箱变、集电线路、道路等附属设施。”变更为“新建单机容量8.5兆瓦风电机组30台、7.5兆瓦风电机组6台,总装机容量为300兆瓦;项目在国能新安风电场220kV升压站基础上扩建增容,新建1台330/165-165兆伏安双分裂主变压器;配套建设箱变、集电线路、道路等附属设施。”
详情见下:


信息来源:吉林省发改委
返回
京公网安备11010702002684