1月15日,河北省承德市风电和光伏发电项目投资主体竞配公告发布。竞配范围包括承德县、丰宁县、平泉市、隆化县、围场县风电和光伏发电项目共16个,项目总规模1876.7MW。其中风电项目15个,规模达1776.7MW;光伏项目1个,规模100MW。
详情如下:
承德市风电和光伏发电项目投资主体竞配公告
依据《河北省风电、光伏发电项目开发建设管理办法(试行)》(冀发改能源规〔2025〕9号)、《关于做好新旧政策交替期内风电、光伏发电项目管理工作的通知》(冀发改能源〔2025〕1232号)及2025年12月31日河北省发展和改革委员会发布的《关于发布2025年河北省风电光伏项目竞配清单的通知》,对涉及承德市风电和光伏发电项目投资主体进行竞配,竞配发起人为承德市发展和改革委员会,竞配代理机构为河北省成套招标有限公司。
一、竞配范围
1.竞配范围:承德县、丰宁县、平泉市、隆化县、围场县风电和光伏发电项目共16个。
2.项目信息表

二、申报企业资格要求
1.申报企业须为在中华人民共和国境内依法注册的独立法人,具有独立承担民事责任的能力。
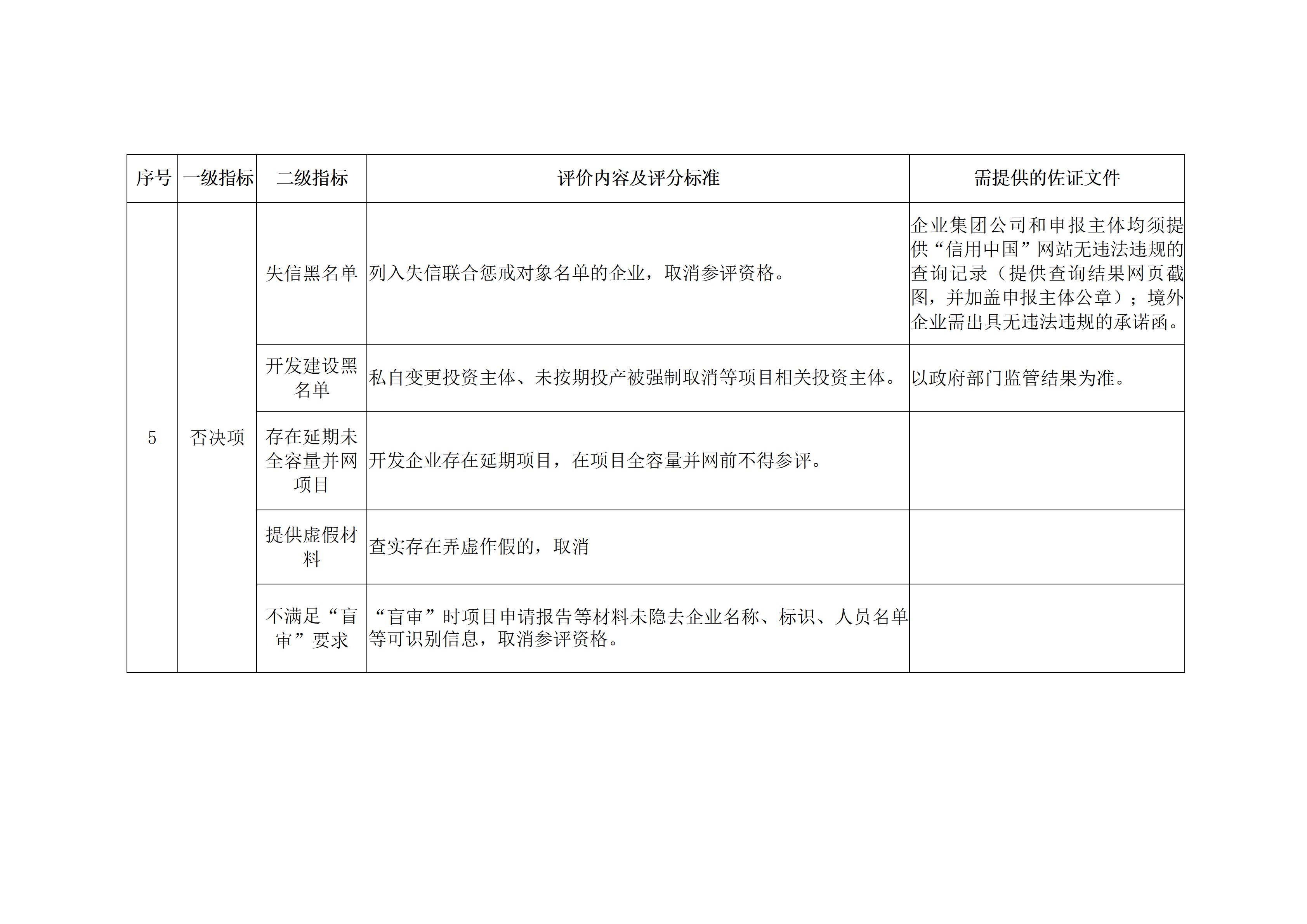
2.申报企业参加本次竞配前3年内在经营活动中没有重大违法记录;未被列入严重违法失信名单、失信被执行人名单。(企业集团公司和申报主体均须提供“信用中国”网站无违法违规的查询记录,提供查询结果网页截图,并加盖申报主体公章。境外企业需出具无违法违规的承诺函)。
3.申报企业具备足够的资金实力和融资能力,且未处于财产被接管、冻结、破产或其他不良状态,无重大不良资产或不良投资项目(提供承诺书)。
4.单个项目,属于同一集团(一级公司)或者存在控股、管理关系的不同企业不能同时参与竞配。本次竞配不接受联合体形式申报。
5.因私自变更投资主体、未按期投产等问题被强制取消项目的企业不得参与竞配(以政府部门监管结果为准)。
6.开发企业存在延期项目,在项目全容量并网前不得参与竞配(以政府公布延期文件名单为准)。
三、竞配文件的获取
1.本次竞配公告同时在承德市发展和改革委员会官网、E招冀成平台官网上发布。有意参与申报者,请于2026年1月15日10:00至2026年1月18日17:00间使用河北CA锁登录E招冀成企业版(以下简称“E招冀成”,http://ezjcbidding.com/),进行网上报名,报名审核通过后及时购买与下载竞配文件,并在系统中及时查看有无澄清及变更。
2.报名时需提供申报企业的营业执照、法定代表人身份证明(需注明法定代表人姓名及联系方式)或授权委托书(授权委托书需注明授权代表姓名及联系方式)。
3.申报企业自主申报有意向的项目,售价100元/套,售后不退。
四、申报文件的递交
1.电子文件
递交截止时间:2026年1月25日9时30分。
递交地点:E招冀成,递交电子版申报文件。
申报企业可远程解密电子申报文件,解密时间规定为30分钟,因申报企业原因造成申报文件未解密的,视为撤销其申报文件。
2.纸质文件(申请报告、项目示范盖章版)
递交时间:2026年1月26日上午10:00
方式:纸质版和载有电子版的U盘邮寄或派专人递交。
接收人:王萌
联系电话:0311-83086894 15233639682
接收地点:石家庄市工农路486号
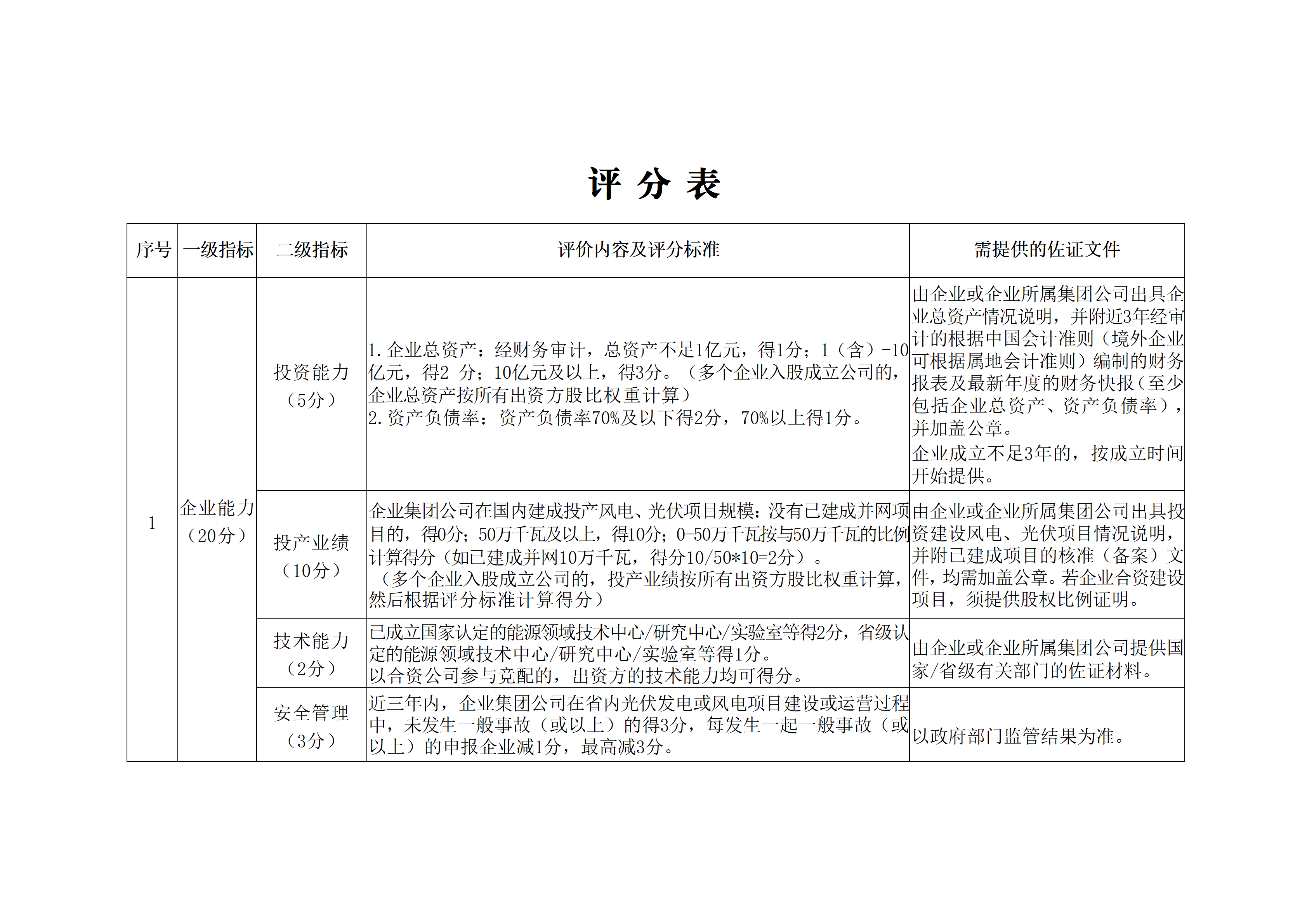
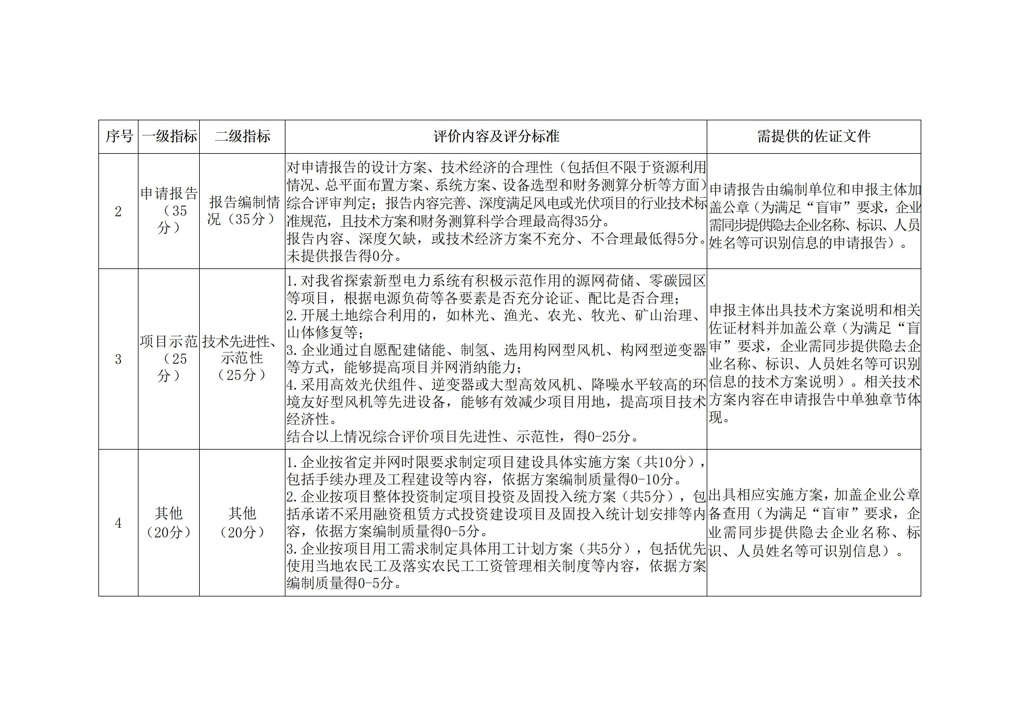
五、评审方式及评分标准
本次竞配采取综合评审法,专家组严格按照审定的竞配程序、评审办法及评分细则,分两步进行独立打分,首先对企业申报的申请报告等材料进行“盲审”打分(盲审的资料需隐去企业名称、标识、人员姓名等可识别信息),此后再对企业能力等其他申报材料进行评审打分,具体详见竞配文件《评审办法》。工作专班对竞配全过程进行监督。
六、联系方式
竞配发起人:承德市发展和改革委员会
地 址:承德市行政中心东楼621室
联 系 人:曹旭光
联系电话:0314-2051860 18003140116
竞配代理机构:河北省成套招标有限公司
地 址:石家庄市工农路486号
联 系 人:王 萌
联系电话:0311-83086894 15233639682



信息来源:承德市发改委
返回
京公网安备11010702002684