1月8日,国家能源局综合司公示《新型电力系统建设能力提升试点(第一批)名单》。
文件显示,国家能源局组织开展了新型电力系统建设试点申报及评审工作,聚焦新型电力系统有关前沿方向,探索推进新技术、新模式应用。经组织第三方机构评审,拟支持安徽省淮南市风光热储融合系统友好型新能源电站项目等43个项目及河北省张家口市等10个城市开展新型电力系统建设能力提升试点工作。
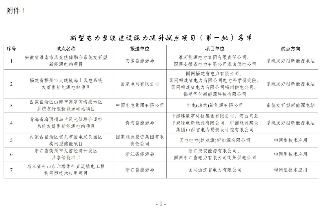
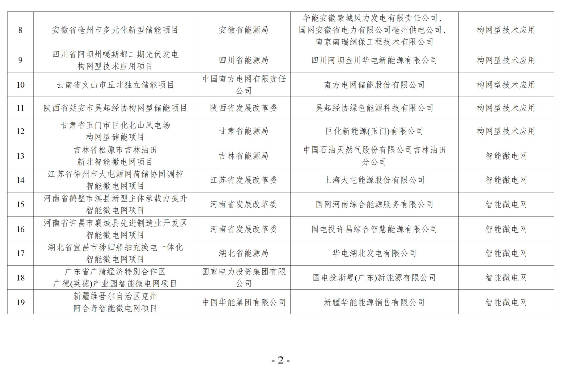
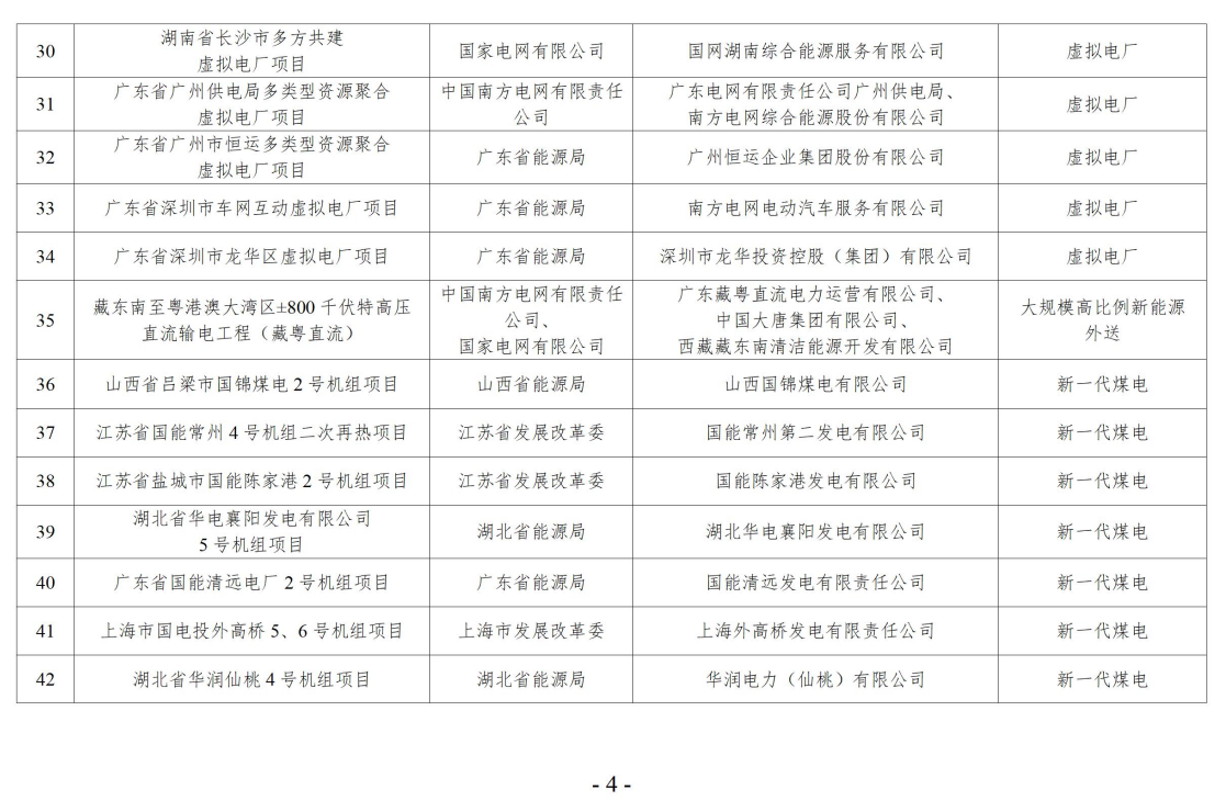
项目名单显示,安徽省淮南市风光热储融合系统友好型新能源电站项目、福建省福州市大规模海上风电系统友好型新能源电站项目、西藏自治区山南市高寒高海拔地区系统友好型新能源电站项目、青海省海西州乌兰风光储联合调控系统友好型新能源电站项目等43个项目被列入新型电力系统建设能力提升试点项目(第一批)名单,试点方向分为系统友好型新能源电站、构网型技术应用、智能微电网、算电协同、虚拟电厂、大规模高比例新能源外送、新一代煤电等。
详情如下:
国家能源局综合司关于新型电力系统建设能力提升试点(第一批)名单的公示
为加快建设新型能源体系、构建新型电力系统,根据《国家发展改革委 国家能源局 国家数据局关于印发〈加快构建新型电力系统行动方案(2024—2027年)〉的通知》(发改能源〔2024〕1128号)、《国家能源局关于组织开展新型电力系统建设第一批试点工作的通知》(国能发电力〔2025〕53号)有关要求,我局组织开展了新型电力系统建设试点申报及评审工作,聚焦新型电力系统有关前沿方向,探索推进新技术、新模式应用。
经组织第三方机构评审,拟支持安徽省淮南市风光热储融合系统友好型新能源电站项目等43个项目及河北省张家口市等10个城市(详见附件)开展新型电力系统建设能力提升试点工作,现予公示。
公示期间,任何单位或个人可对公示内容提出书面异议。相关材料应注明真实姓名和联系方式,提出异议的单位或个人应对相关材料的真实性和可靠性负责。对匿名或无具体事实依据的异议、相关不正当要求不予受理。
公示时间:2026年1月8日—2026年1月14日
邮箱:gaoyy@nea.gov.cn
附件:
1.新型电力系统建设能力提升试点项目(第一批)名单
2.新型电力系统建设能力提升试点城市(第一批)名单
国家能源局综合司
2026年1月6日
新型电力系统建设能力提升试点项目(第一批)名单





新型电力系统建设能力提升试点城市(第一批)名单

信息来源:国家能源局
返回
京公网安备11010702002684