中国光伏行业协会公布《非自然人户用分布式光伏项目场所租赁标准合同(范本)》
各有关单位:
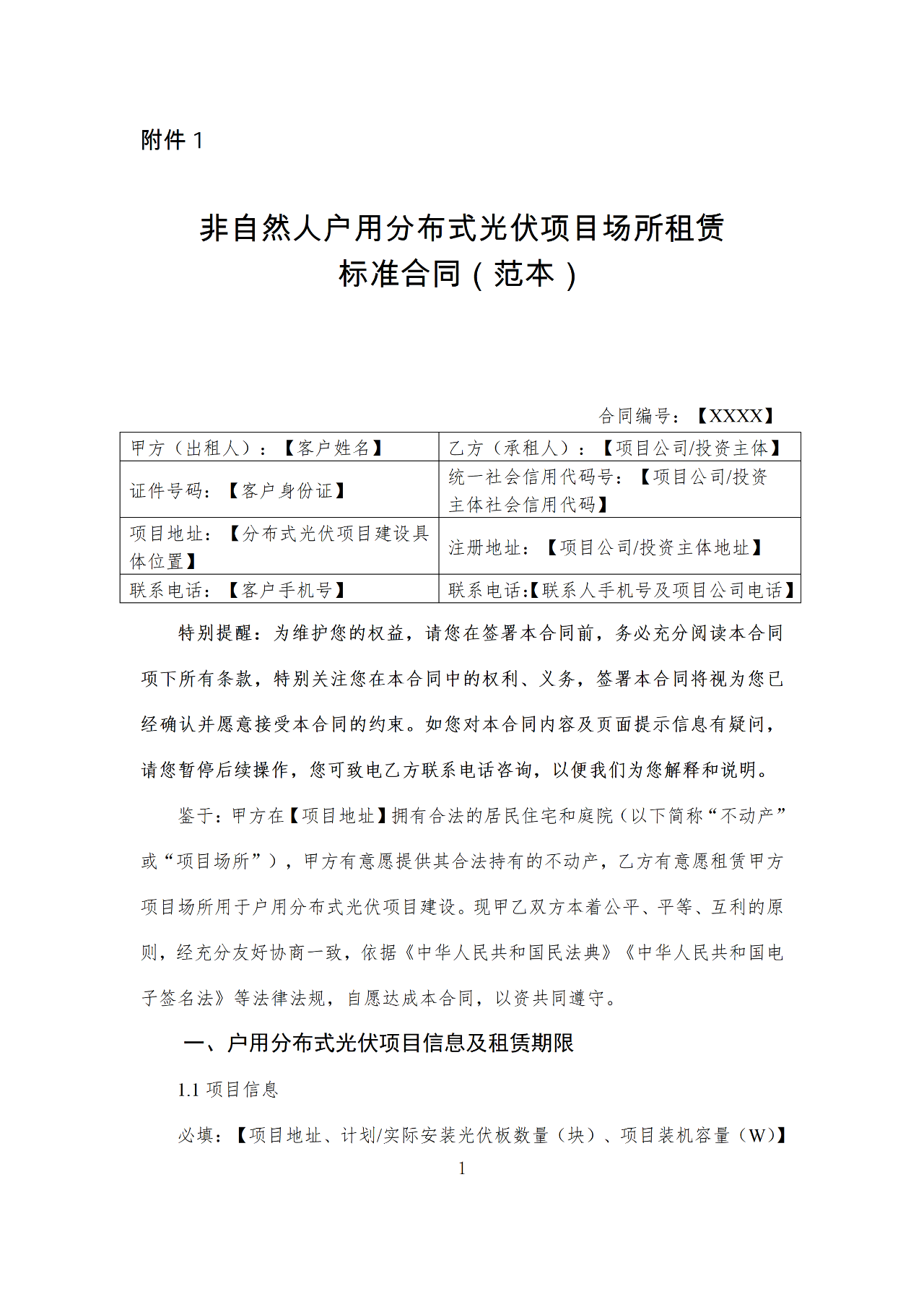
国家能源局出台的《分布式光伏发电开发建设管理办法》(国能发新能规〔2025〕7号)明确,非自然人户用分布式光伏是指非自然人利用居民住宅、庭院投资建设,与公共电网连接点电压等级不超过10千伏(20千伏)、总装机容量不超过6兆瓦的分布式光伏。对于非自然人户用分布式光伏,分布式光伏发电项目投资主体与自然人签订的合同与协议应当责、权、利对等,不得转嫁不合理的责任与义务,不得采用欺骗、诱导等方式侵害自然人合法权益。为规范开发建设行为,国家能源局组织制定了非自然人户用分布式光伏标准合同(范本),现予以公布,供光伏开发企业、户用光伏经销商等行业从业方和居民用户参考借鉴。
附件:
1. 非自然人户用分布式光伏项目场所租赁标准合同(范本)
中国光伏行业协会
2025年12月19日











信息来源:中国光伏行业协会
返回
京公网安备11010702002684