12月10日,乌兰察布市发展和改革委员会发布《乌兰察布市2025年上网消纳风电项目优选结果的公示》。
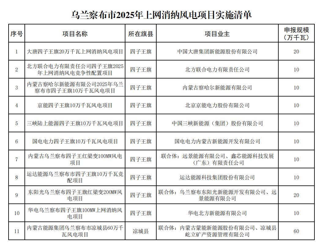
公示显示,乌兰察布市2025年上网消纳风电项目共11个,规模合计180万千瓦。
项目业主涉及大唐、华能、华电、国家电投、三峡、国家能源集团、京能集团、远景能源、运达股份等。
详情如下:
乌兰察布市2025年上网消纳风电项目优选结果的公示
按照《内蒙古自治区能源局关于开展2025年上网消纳风电项目竞争性配置的通知》(内能源新能字〔2025〕654号)和《内蒙古自治区上网消纳新能源发电项目竞争性配置管理办法》等文件精神,经第三方服务机构评审优选,形成了乌兰察布市2025年上网消纳风电项目实施清单,现予以公示。
公示期为2025年12月10日—2025年12月12日。
如对公示内容有异议,请在公示期内以书面形式提出意见并反馈至乌兰察布市发展和改革委员会能源综合经济运行和新能源科。书面意见请写明提出异议的事实依据和理由,提出异议的单位或个人须对相关书面材料的真实性和可靠性负责。对于非书面形式提出异议、匿名提出异议或无事实依据提出异议的,以及涉及自身不正当利益的诉求,不予受理。
联系人:赵捷
电话:0474-8321739
附件:乌兰察布市2025年上网消纳风电项目实施清单

信息来源:乌兰察布市发展和改革委员会
返回
京公网安备11010702002684