近日,河南省发改委发布《关于印发2025年煤电机组改造升级新能源项目实施方案的通知》。
通知指出,根据煤电机组改造升级计划,按照“能改尽改、能建尽建原则,本次印发实施2025年煤电机组改造升级新能源项目共33个,规模合计477万千瓦,均为风电项目。
通知还指出,优化开发模式。各地要积极引导煤电企业按照源网荷储一体化模式实施配置的新能源项目,推动传统能源企业存量资产提效赋能和发展结构优化调整,提升区域能源安全保障水平和新能源消纳能力。
提升项目调节能力。列入实施方案的新能源项目要科学合理安排储能设施建设,推动新能源与储能深度协同融合,全面提升能源系统调节与优化配置能力。
本次印发实施2025年煤电机组改造升级新能源项目共477万千瓦(文末附有项目清单),新能源项目要求在方案印发之日起24个月内建成投产。列入实施方案的新能源项目对应的煤电机组,应在2026年12月31日前完成机组改造工作,并按程序报有关部门验收认定。对未通过改造认定的煤电机组,配置的新能源项目不得并网。
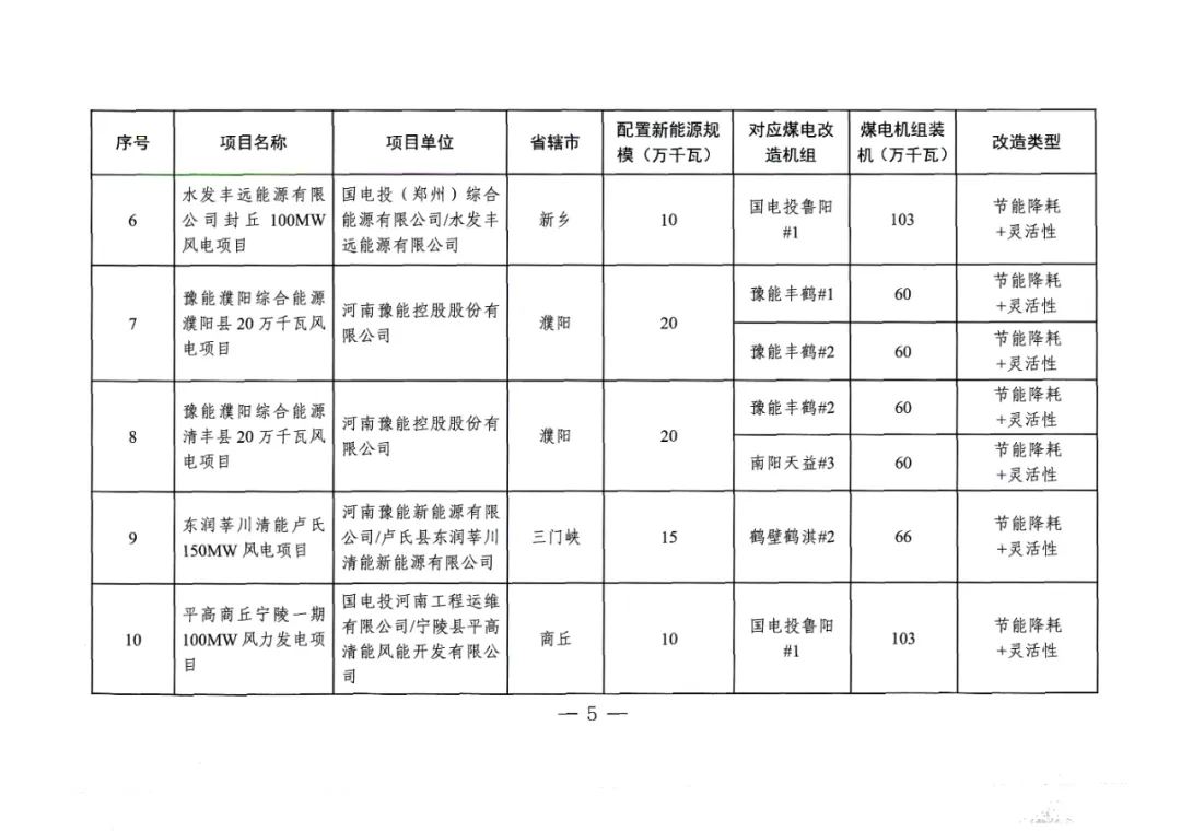
详情如下:












信息来源:河南省发改委
返回
京公网安备11010702002684