微信公众号
行业要闻
新疆兵团“136号文”征求意见
编辑人: | 2025-11-17

11月14日,新疆兵团发改委发布关于公开征求《兵团贯彻落实深化新能源上网电价市场化改革实施方案(征求意见稿)》意见建议的公告。

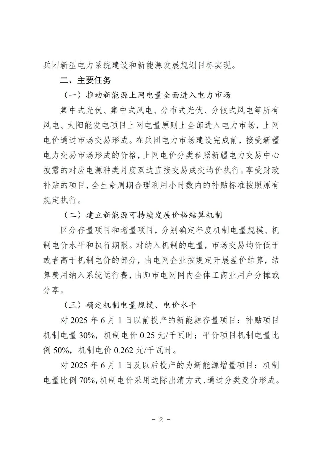
根据公告显示,集中式光伏、集中式风电、分布式光伏、分散式风电等所有风电、太阳能发电项目上网电量原则上全部进入电力市场,上网电价通过市场交易形成。

机制电价:

对2025年6月1日以前投产的新能源存量项目:补贴项目机制电量比例30%,机制电价0.25元/千瓦时;平价项目机制电量比例50%,机制电价0.262元/千瓦时。

对2025年6月1日及以后投产的为新能源增量项目:机制电量比例70%,机制电价采用边际出清方式、通过分类竞价形成。

竞价区间暂定0.15元/千瓦时-0.262 元/千瓦时。竞价按年组织,由已投产和未来12个月内投产、且未纳入过机制执行范围的项目自愿参与竞价。师市电网企业暂不能组织竞价的,机制电价参照自治区年度新能源增量项目机制电价水平执行。

执行期限及退出规则:

存量项目执行期限,取项目剩余全生命周期合理利用小时数对应年限和投产满20年剩余年限中的较小者。

增量项目考虑回收项目初始投资平均期限,执行期限10年。

已纳入机制的新能源项目,在执行期限内可自愿申请退出。新能源项目执行到期,或者在期限内自愿退出的,均不再纳入机制执行范围。

详情见下:

关于公开征求《兵团贯彻落实深化新能源上网电价市场化改革实施方案(征求意见稿)》意见建议的公告

为持续推进兵团电力市场化改革,加快构建新型电力系统,促进新能源产业高质量发展,根据《国家发展改革委 国家能源局关于深化新能源上网电价市场化改革 促进新能源高质量发展的通知》(发改价格〔2025〕136号)要求,我委研究制定了《兵团贯彻落实深化新能源上网电价市场化改革实施方案(征求意见稿)》。现向社会公开征求意见建议,相关单位及社会各界人士可将意见建议通过电话、传真或者邮箱反馈至兵团发展改革委价格处。

公开征求意见期限:2025年11月15日至21日;

联系人及电话: 崔玉陈  0991-2896273;

电子邮箱:btfgwjgc@126.com;

传真:0991-2896271

附件:兵团贯彻落实深化新能源上网电价市场化改革实施方案(征求意见稿) 

兵团发展改革委

2025年11月15日

 

 

图片
图片
图片

 

图片