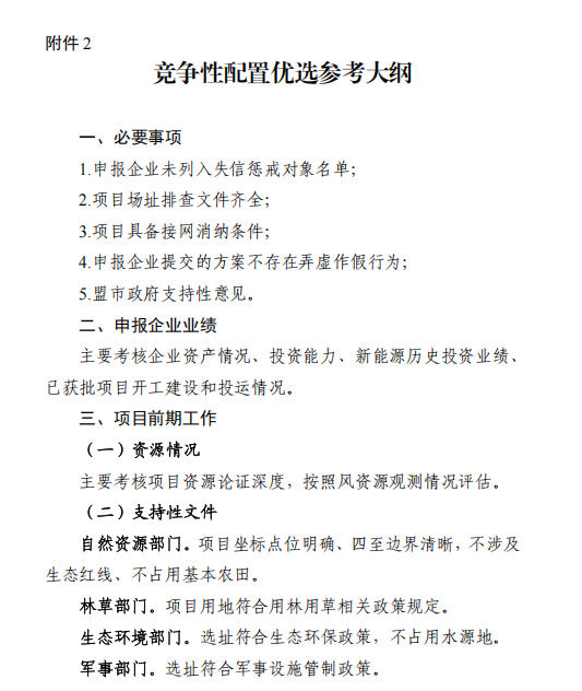
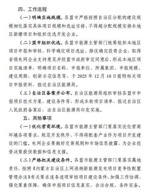
11月9日,内蒙古能源局发布《关于开展2025年上网消纳风电项目竞争性配置的通知》,确定了2025年分盟市上网消纳风电项目建设规模。通知指出,根据全区非水可再生能源电力消纳权重目标,结合地区新能源利用率、电网接入条件等,以盟市用电负荷增速为主要依据,形成分盟市建设规模,共计划安排全区上网消纳风电项目建设规模1500万千瓦,其中,蒙西地区 1100万千瓦,蒙东地区400万千瓦(详见附件)。
详情如下:
11月9日,内蒙古能源局发布《关于开展2025年上网消纳风电项目竞争性配置的通知》,确定了2025年分盟市上网消纳风电项目建设规模。通知指出,根据全区非水可再生能源电力消纳权重目标,结合地区新能源利用率、电网接入条件等,以盟市用电负荷增速为主要依据,形成分盟市建设规模,共计划安排全区上网消纳风电项目建设规模1500万千瓦,其中,蒙西地区 1100万千瓦,蒙东地区400万千瓦(详见附件)。
详情如下: