微信公众号
行业要闻
山西“136号文”正式下发
编辑人: | 2025-11-13

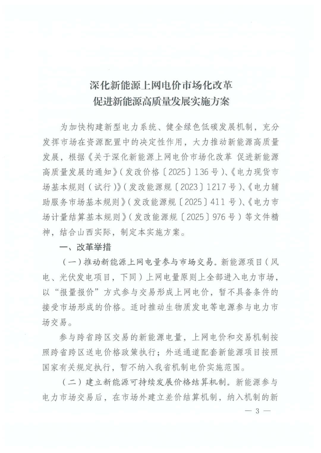
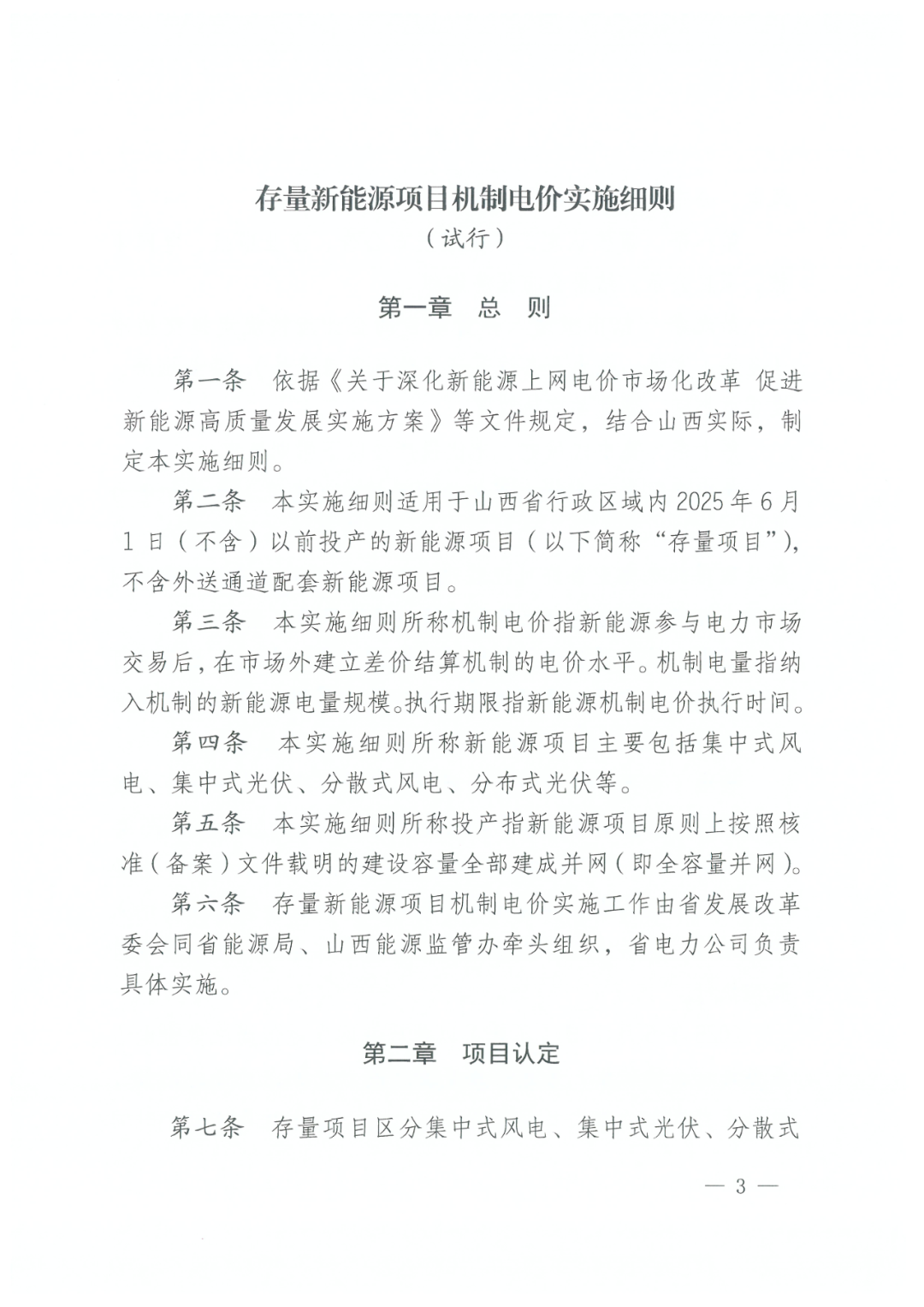
近日,山西省正式下发“136号文”系列承接文件。包括《深化新能源上网电价市场化改革促进新能源高质量发展实施方案》、《存量新能源项目机制电价实施细则(试行)》、《增量新能源项目机制电价实施细则(试行)》。

存量项目:

2025年6月1日至2025年12月31日期间的上网电量仍按现行政策执行,按现行燃煤发电基准价确定为0.332元/千瓦时。

存量项目认定时间:集中式风电、光伏主要依据项目核准文件和电力业务许可证认定。分散式风电按照并网调度协议记载的信息认定;分布式光伏按照电网企业信息系统中记录的信息认定。

增量项目:2025年6月1日至开始执行机制电价期间的上网电量参与电力市场,由市场形成电价,暂未参与市场前,接受实时现货价格。

机制电价:首次竞价上限按我省燃煤发电基准价格确定为0.332元/千瓦时,下限为0.2元/千瓦时。

增量竞价主体:已投产(全容量并网)和未来12个月内计划投产(首次竞价为2025年6月1日-12月31日内投产),且未纳入过机制电价执行范围的增量项目。

机制电量比例:原则上按照具体新能源项目2022年7月至2025年5月非市场化电量平均占比确定。

其中,集中式平价项目机制电量比例为85%;“自发自用、余电上网”分布式项目,年度机制电量总规模按项目2024年实际上网电量确定。2024年以及2025年1-5月投产的项目,按年度进行折算确定。

年度机制电量总规模=年度新能源预计投产规模*合理利用小时数*(1-新能源平均厂用电率)*机制电量比例*调节系数。

初期,考虑新能源项目成本差异较大,分风电和光伏发电两种类型组织,分别形成机制电价。设置竞价申报充足率,首次竞价不低于1.2,否则相应调减机制电量规模直至满足充足率要求。

原文如下:

图片
图片
图片
图片
图片
图片
图片
图片
图片
图片
图片
图片
图片
图片
图片
图片
图片
图片
图片
图片
图片
图片
图片
图片
图片
图片
图片
图片
图片
图片
图片
图片
图片
图片
图片