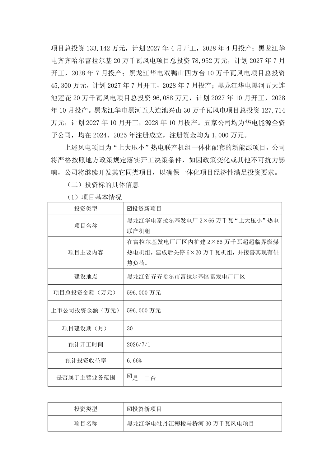
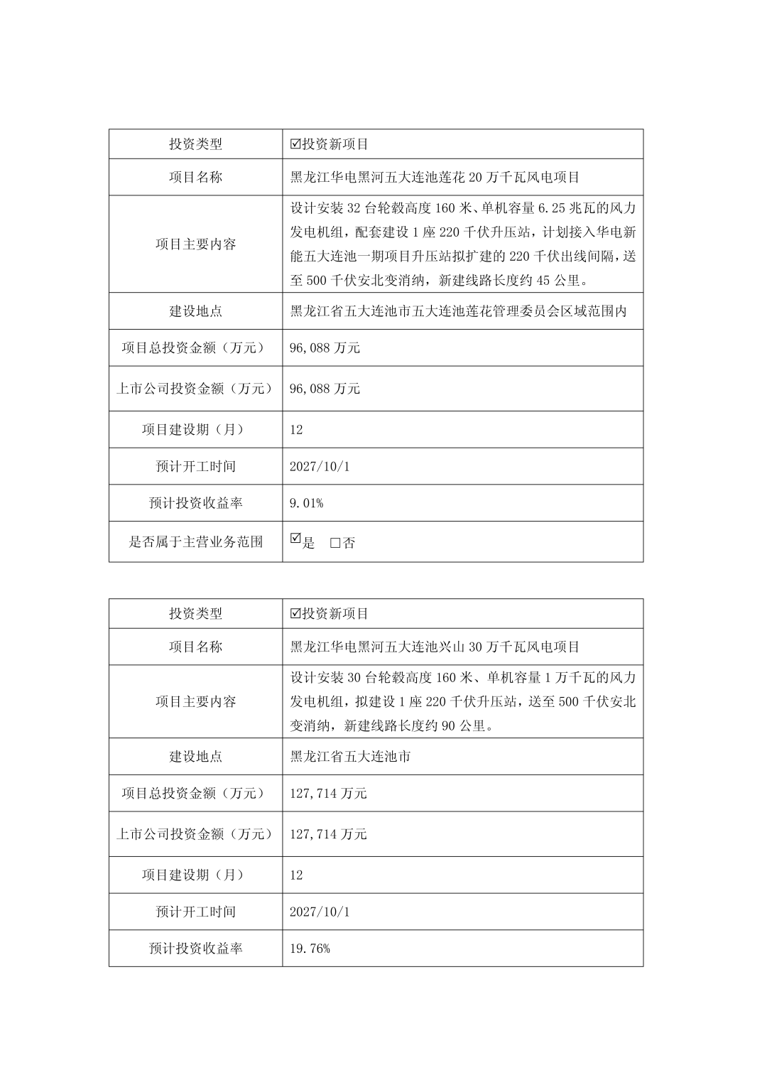
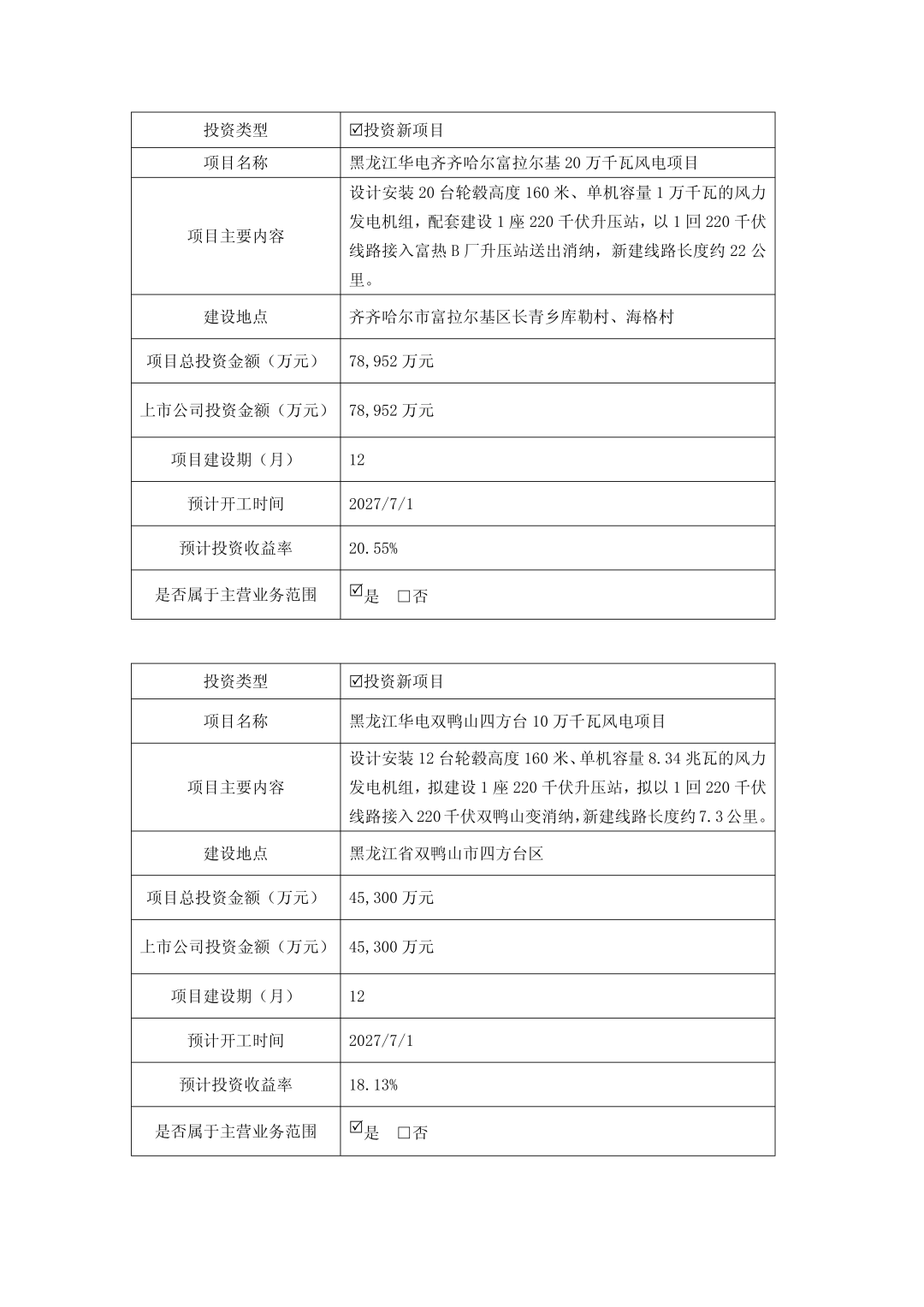
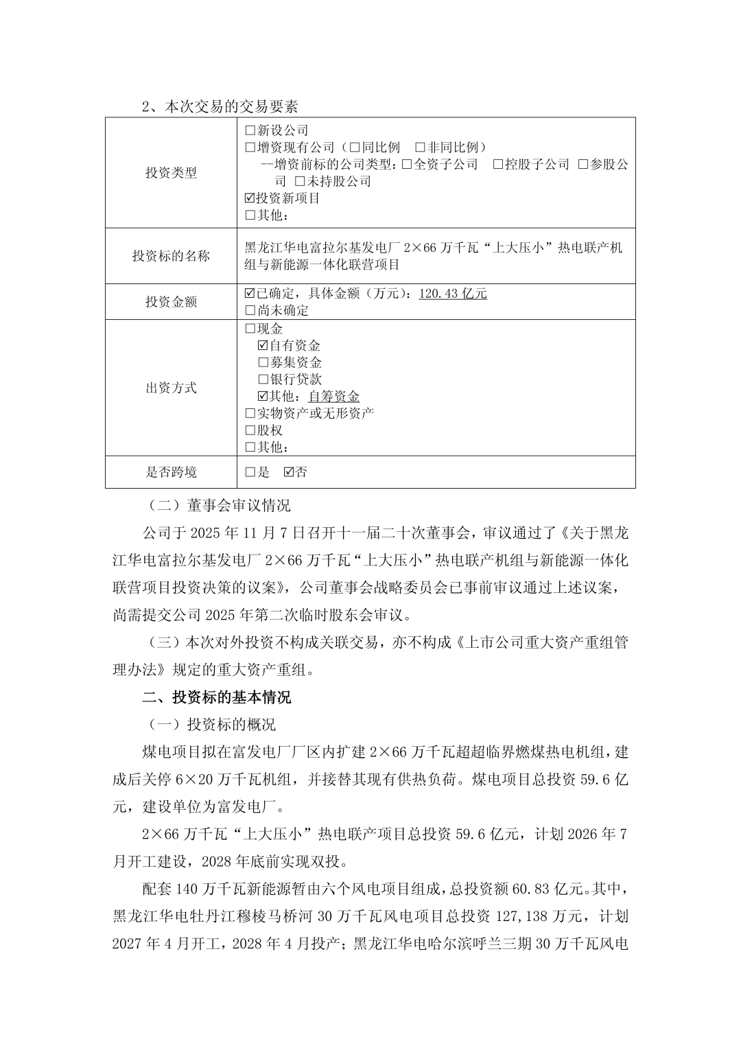
近日,华电能源发布对外投资公告,根据公告:华电能源拟投资120.43亿元建设黑龙江华电富拉尔基发电厂2×66万千瓦“上大压小”热电联产机组与新能源一体化联营项目。
该项目包含两大板块,其中煤电项目投资59.6亿元,计划2026年7月开工,2028年底双投,建成后将关停6×20万千瓦旧机组并承接现有供热负荷;配套新能源项目总投资60.83亿元,由6个风电项目组成,总装机容量140万千瓦,分布于牡丹江、哈尔滨、齐齐哈尔等多地,计划2027年4月至10月分批开工,2028年同期投产。
公告全文如下:
近日,华电能源发布对外投资公告,根据公告:华电能源拟投资120.43亿元建设黑龙江华电富拉尔基发电厂2×66万千瓦“上大压小”热电联产机组与新能源一体化联营项目。
该项目包含两大板块,其中煤电项目投资59.6亿元,计划2026年7月开工,2028年底双投,建成后将关停6×20万千瓦旧机组并承接现有供热负荷;配套新能源项目总投资60.83亿元,由6个风电项目组成,总装机容量140万千瓦,分布于牡丹江、哈尔滨、齐齐哈尔等多地,计划2027年4月至10月分批开工,2028年同期投产。
公告全文如下: