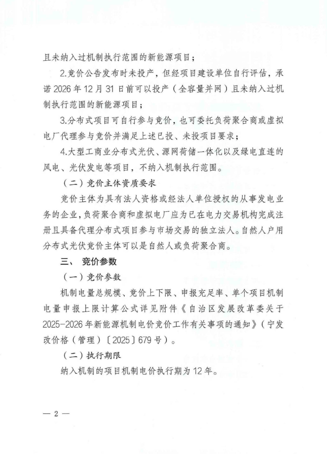
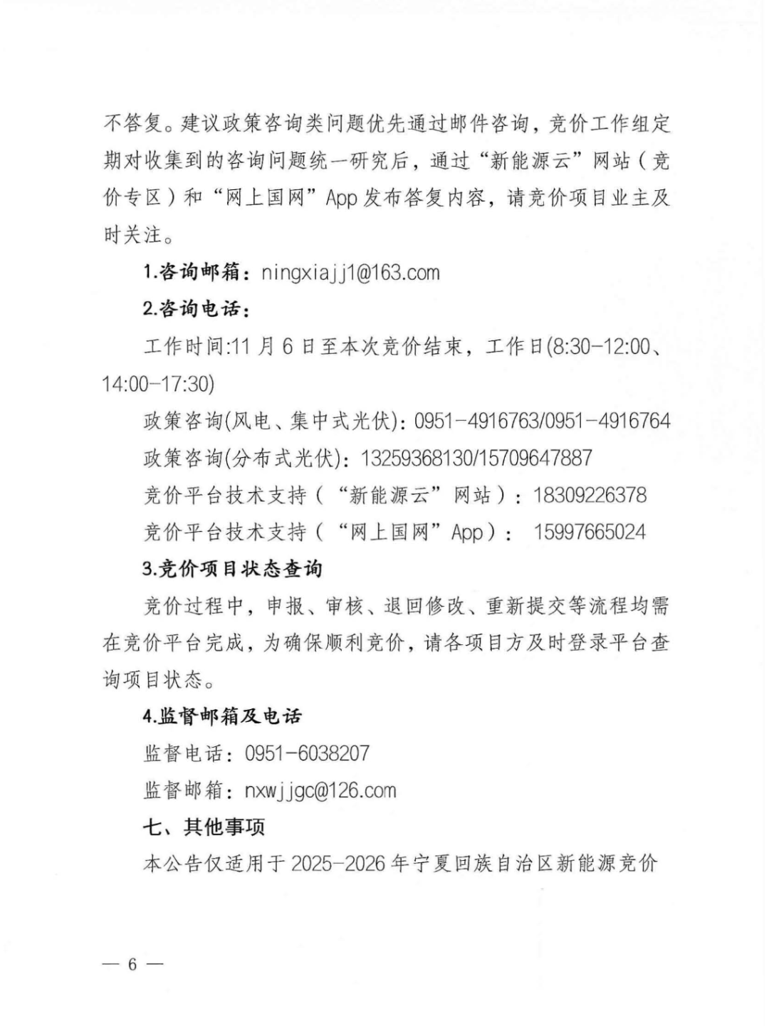
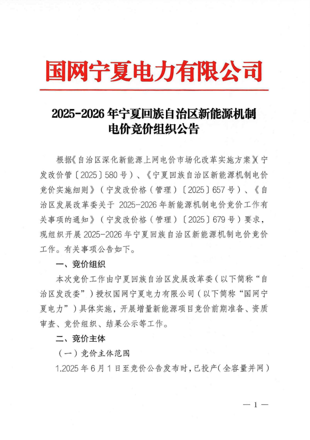
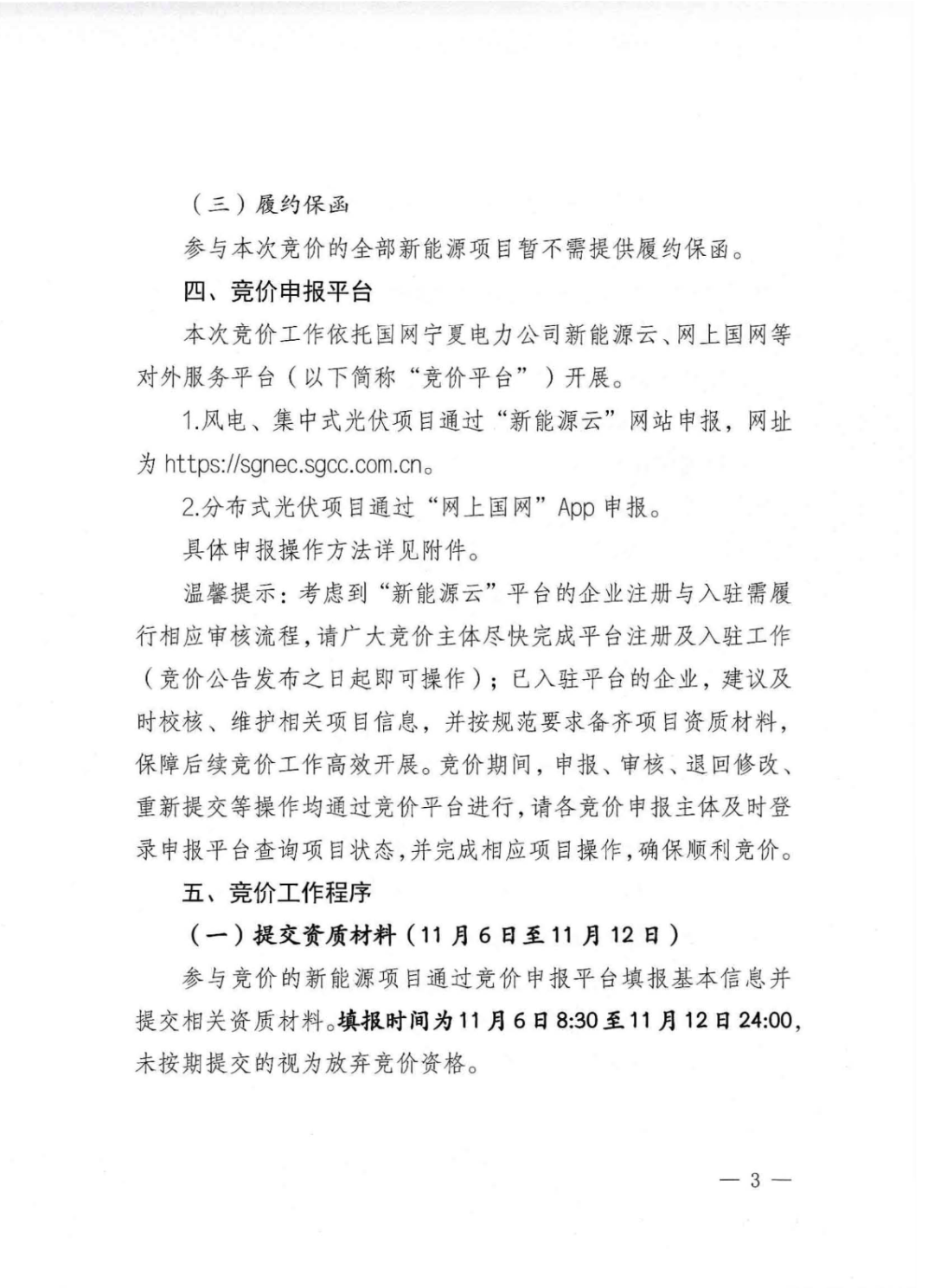
11月5日,国网宁夏电力有限公司发布《2025-2026年宁夏回族自治区新能源机制电价竞价组织公告》。
附件1.自治区发展改革委关于2025-2026年新能源机制电价竞价工作有关事项的通知(宁发改价格(管理)〔2025〕679号).pdf
附件2.“新能源云”网站竞价申报操作手册(集中式风电、集中式光伏、分散式风电).pdf
11月5日,国网宁夏电力有限公司发布《2025-2026年宁夏回族自治区新能源机制电价竞价组织公告》。
附件1.自治区发展改革委关于2025-2026年新能源机制电价竞价工作有关事项的通知(宁发改价格(管理)〔2025〕679号).pdf
附件2.“新能源云”网站竞价申报操作手册(集中式风电、集中式光伏、分散式风电).pdf