微信公众号
行业要闻
全国首个市级绿电直连方案公布
编辑人: | 2025-11-04

日前,江苏盐城市人民政府印发《关于做好我市沿海地区绿电直连工作的通知》。

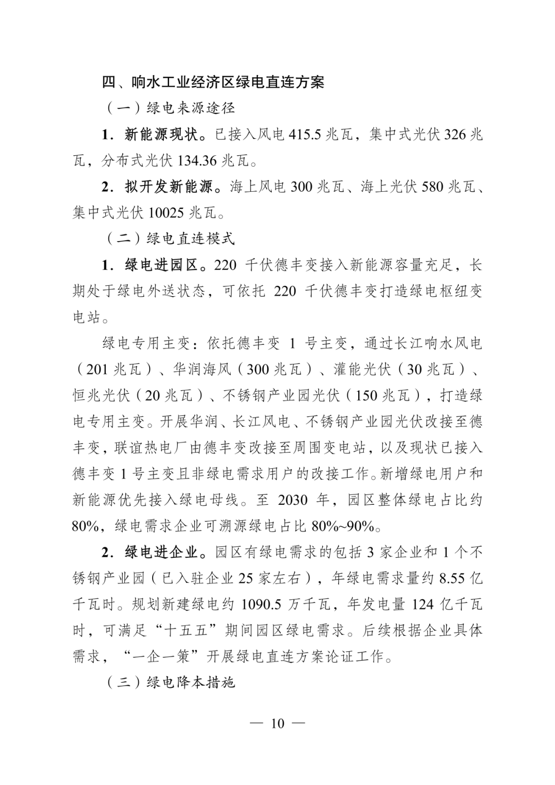
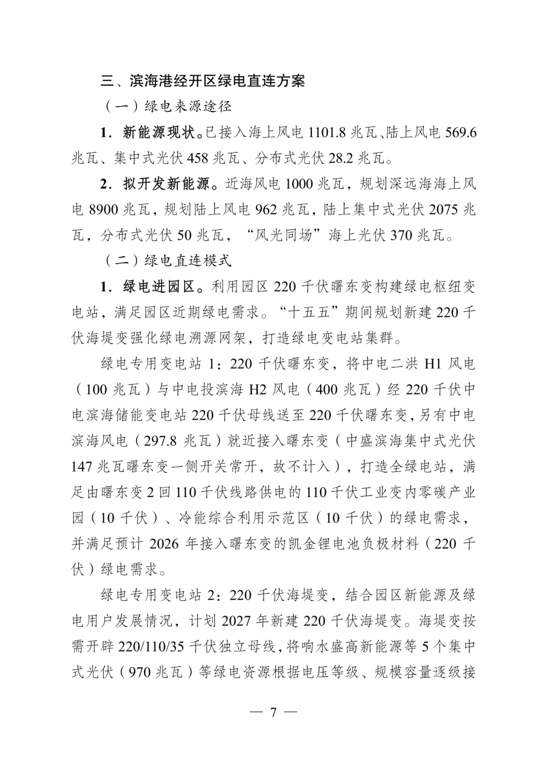
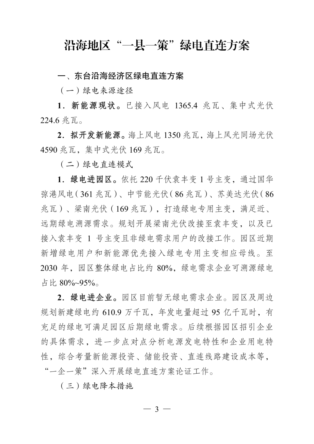
其中明确对沿海7个区域出台“一县一策”绿电直连方案,七大区域包括东台沿海经济区、射阳港经开区、滨海港经开区、响水工业经济区、大丰港经开区、亭湖区环保科技城、盐城经济技术开发区。

规划绿电来源主要为风电和光伏项目,七个区域目前现有风电5.8GW、光伏1.5GW、生物质0.03GW;七个区域拟开发绿电项目约75.5GW,其中风电35.83GW、光伏39.66GW。

图片

所有区域均通过“四协同”措施降低绿电应用成本:

发电侧:推动新能源项目降低协议电价;

售电侧:鼓励售电公司减少服务费用,让利于企业;

用户侧:引导企业挖潜节能,降低整体用电成本;

服务侧:推进第三方综合能源公司参与。

原文如下:

图片
图片
图片
图片
图片
图片
图片
图片
图片
图片
图片
图片
图片
图片
图片
图片

 

图片

信息来源:盐城市人民政府