登录
|
注册
微信公众号
首页
行业要闻
新闻头条
信息发布
行业发布
投资政策
政策发布
投资资讯
政策解析
综合分析
项目投融资
拟在建项目
拟建项目动态
在建项目动态
电源建设动态
火力发电
水力发电
风力发电
光伏发电
核能发电
垃圾焚烧发电
光热发电
电网建设动态
输电通道建设
智能电网建设
增量配电网建设
能源互联网
城乡电网一体化
电站交易
信息发布
法律咨询
案例分析
电力市场化改革
电价改革
全国统一大市场
中长期交易
电力现货交易
绿电交易
碳电及CCER交易
招商引资
招商引资
会员风采
活动通知
登录
|
注册
搜索
热门搜索
门阀 机械定位器 执行器 智能定位器
首页
行业要闻
投资政策
拟在建项目
电源建设动态
电网建设动态
电站交易
电力市场化改革
招商引资
会员风采
活动通知
返回
新闻头条
信息发布
行业发布
返回
政策发布
投资资讯
政策解析
综合分析
项目投融资
返回
拟建项目动态
在建项目动态
返回
火力发电
水力发电
风力发电
光伏发电
核能发电
垃圾焚烧发电
光热发电
返回
输电通道建设
智能电网建设
增量配电网建设
能源互联网
城乡电网一体化
返回
信息发布
法律咨询
案例分析
返回
电价改革
全国统一大市场
中长期交易
电力现货交易
绿电交易
碳电及CCER交易
返回
招商引资
返回
返回
行业要闻
首页
>
行业要闻
>
新闻头条
>
详情
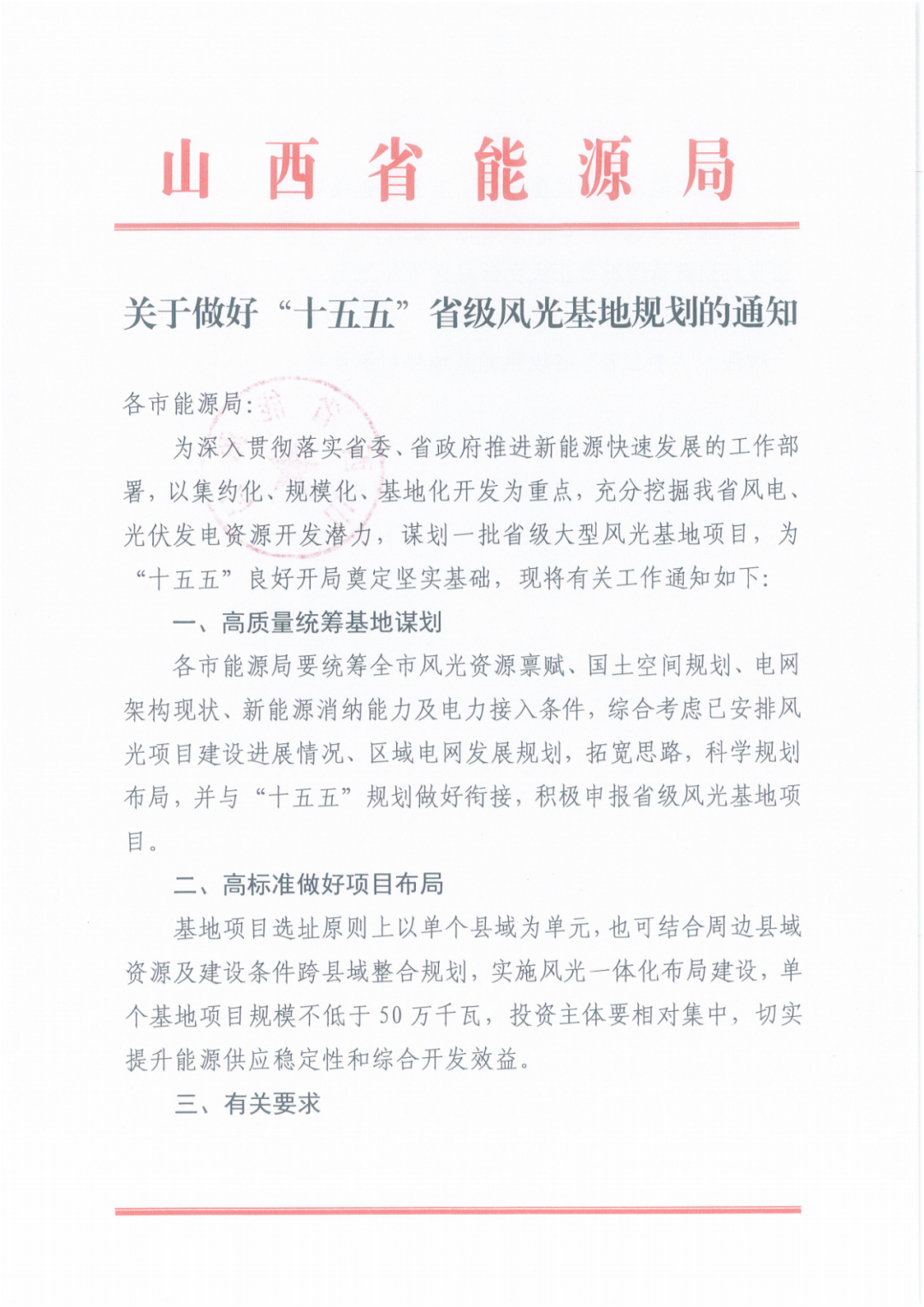
山西启动“十五五”省级风光大基地规划申报
编辑人: | 2025-11-03
10月27日,山西省能源局印发《关于做好“十五五”省级风光基地规划的通知》,拟谋划一批省级风光大基地。
原文如下:
上一篇
总投资13亿!200兆瓦这一新型储能电站项目签约吉林白山
下一篇
中央电视台:今年前10月国家电网绿电交易超2000亿千瓦时