微信公众号
行业要闻
电力现货市场建设方案征意见
编辑人: | 2025-10-31

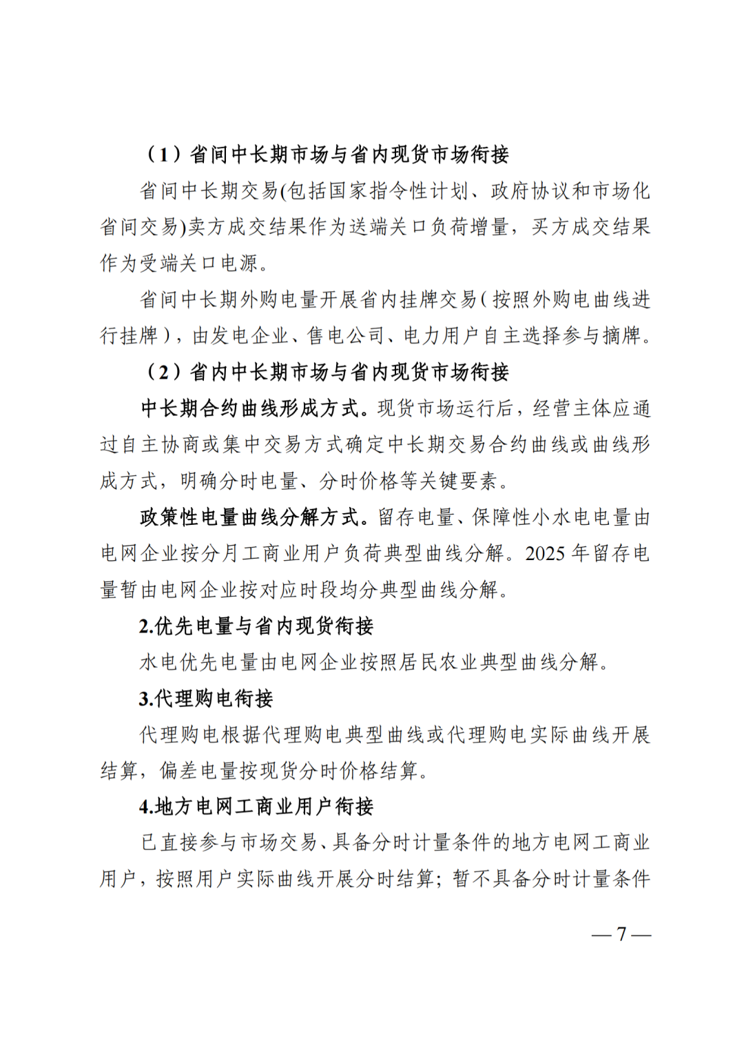
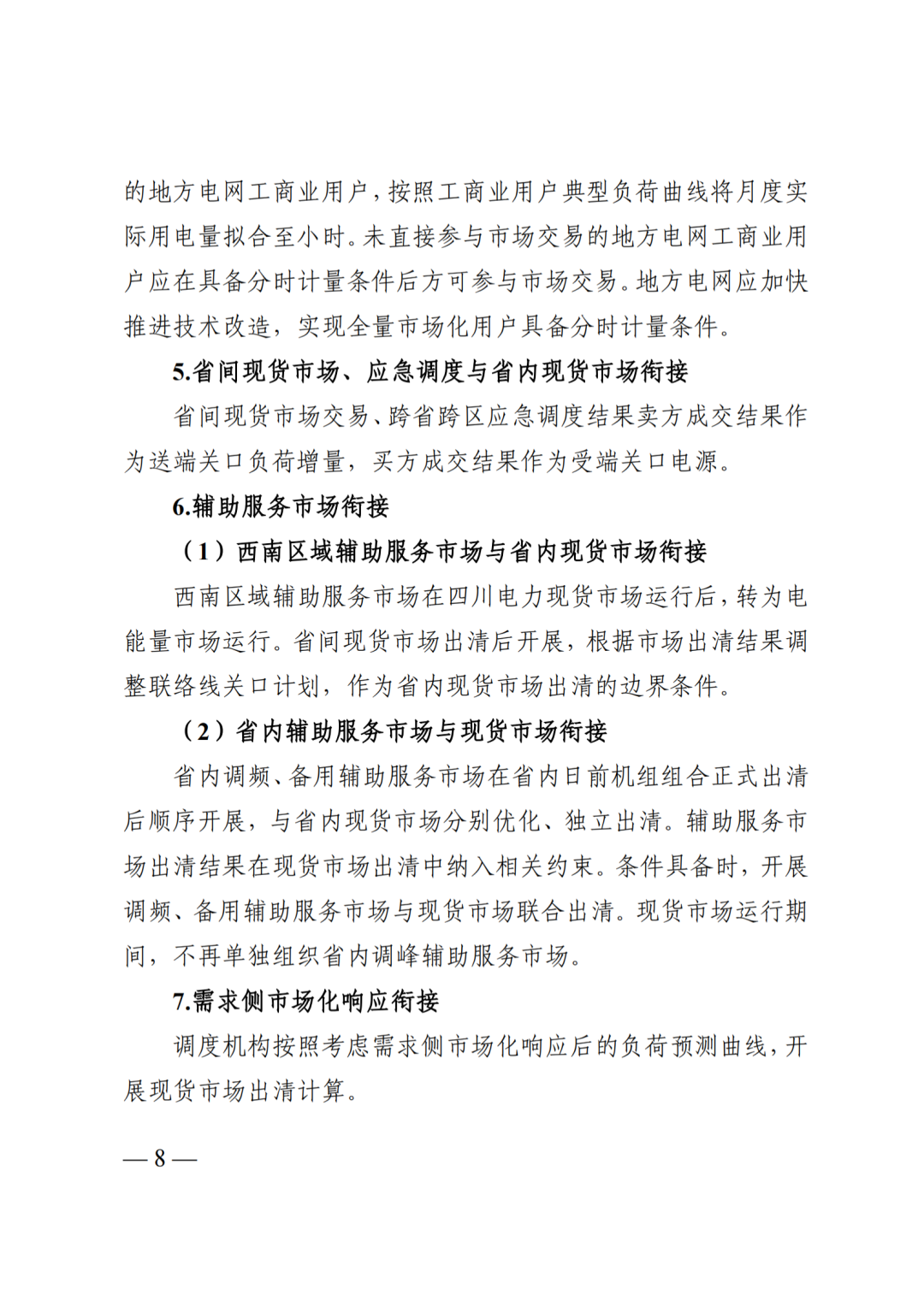
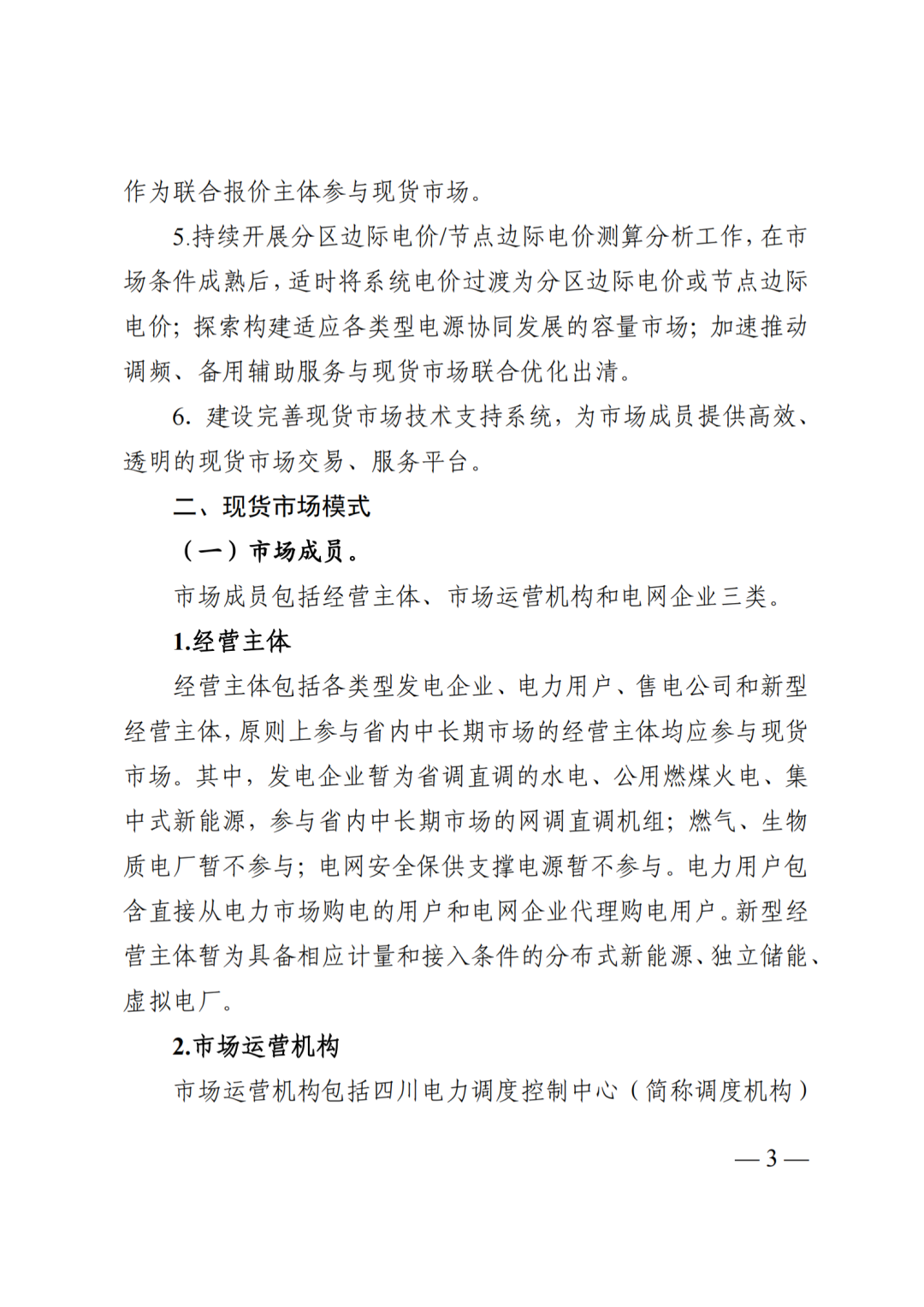
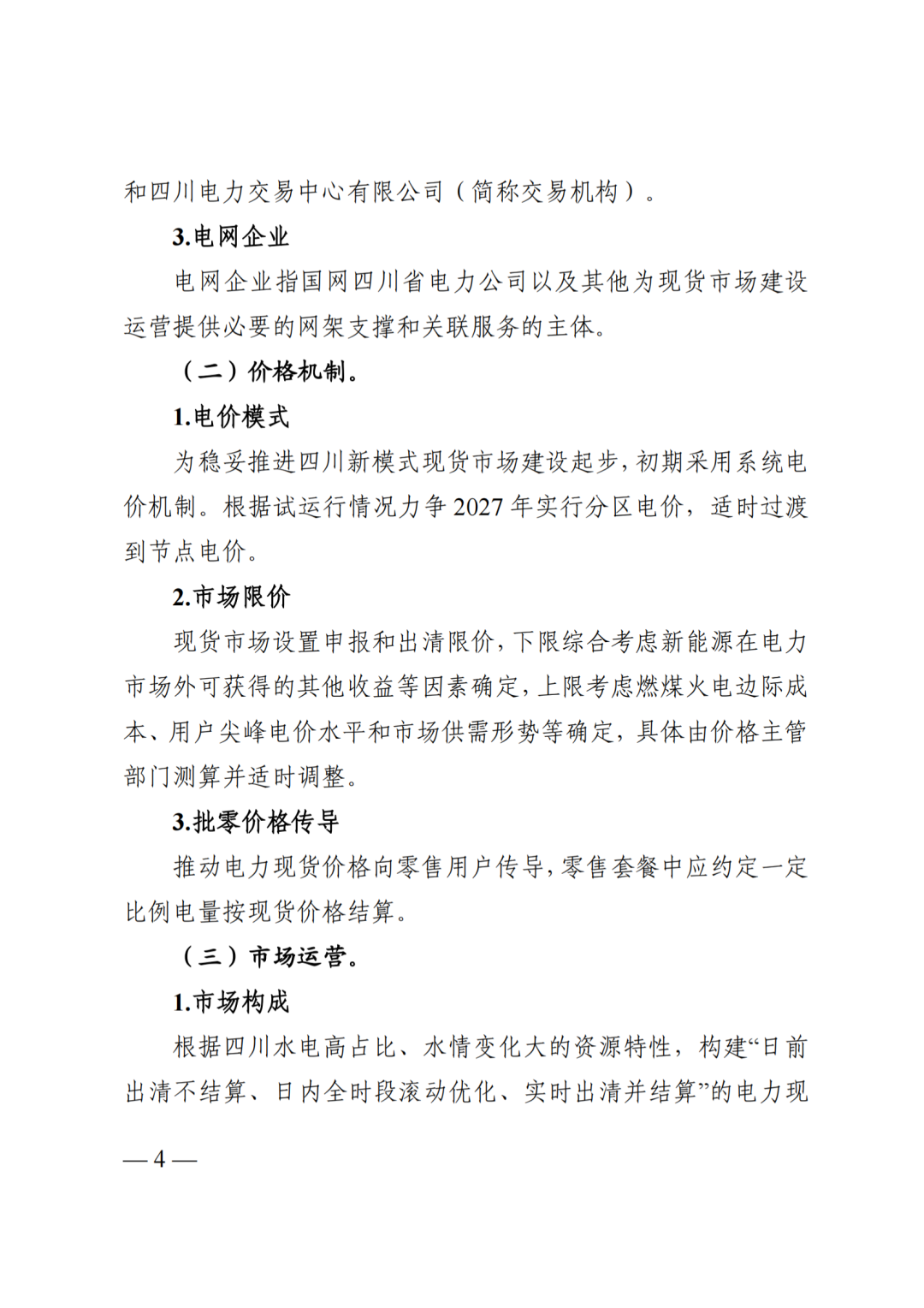
10月30日,四川电力交易中心转发四川省发展和改革委员会 四川省能源局 国家能源局四川监管办公室关于公开征求《四川电力现货规则体系V3.0(征求意见稿)》意见的通知。

 

四川省发展和改革委员会四川省能源局国家能源局四川监管办公室关于公开征求《四川电力现货规则体系V3.0(征求意见稿)》意见的通知_01.png
四川省发展和改革委员会四川省能源局国家能源局四川监管办公室关于公开征求《四川电力现货规则体系V3.0(征求意见稿)》意见的通知_02.png

 

四川省发展和改革委员会四川省能源局国家能源局四川监管办公室关于公开征求《四川电力现货规则体系V3.0(征求意见稿)》意见的通知_03.png
四川省发展和改革委员会四川省能源局国家能源局四川监管办公室关于公开征求《四川电力现货规则体系V3.0(征求意见稿)》意见的通知_04.png
四川省发展和改革委员会四川省能源局国家能源局四川监管办公室关于公开征求《四川电力现货规则体系V3.0(征求意见稿)》意见的通知_05.png
四川省发展和改革委员会四川省能源局国家能源局四川监管办公室关于公开征求《四川电力现货规则体系V3.0(征求意见稿)》意见的通知_06.png
四川省发展和改革委员会四川省能源局国家能源局四川监管办公室关于公开征求《四川电力现货规则体系V3.0(征求意见稿)》意见的通知_07.png
四川省发展和改革委员会四川省能源局国家能源局四川监管办公室关于公开征求《四川电力现货规则体系V3.0(征求意见稿)》意见的通知_08.png
四川省发展和改革委员会四川省能源局国家能源局四川监管办公室关于公开征求《四川电力现货规则体系V3.0(征求意见稿)》意见的通知_09.png
四川省发展和改革委员会四川省能源局国家能源局四川监管办公室关于公开征求《四川电力现货规则体系V3.0(征求意见稿)》意见的通知_10.png
四川省发展和改革委员会四川省能源局国家能源局四川监管办公室关于公开征求《四川电力现货规则体系V3.0(征求意见稿)》意见的通知_11.png
四川省发展和改革委员会四川省能源局国家能源局四川监管办公室关于公开征求《四川电力现货规则体系V3.0(征求意见稿)》意见的通知_12.png
四川省发展和改革委员会四川省能源局国家能源局四川监管办公室关于公开征求《四川电力现货规则体系V3.0(征求意见稿)》意见的通知_13.png
四川省发展和改革委员会四川省能源局国家能源局四川监管办公室关于公开征求《四川电力现货规则体系V3.0(征求意见稿)》意见的通知_14.png

 

四川省发展和改革委员会四川省能源局国家能源局四川监管办公室关于公开征求《四川电力现货规则体系V3.0(征求意见稿)》意见的通知_15.png