微信公众号
行业要闻
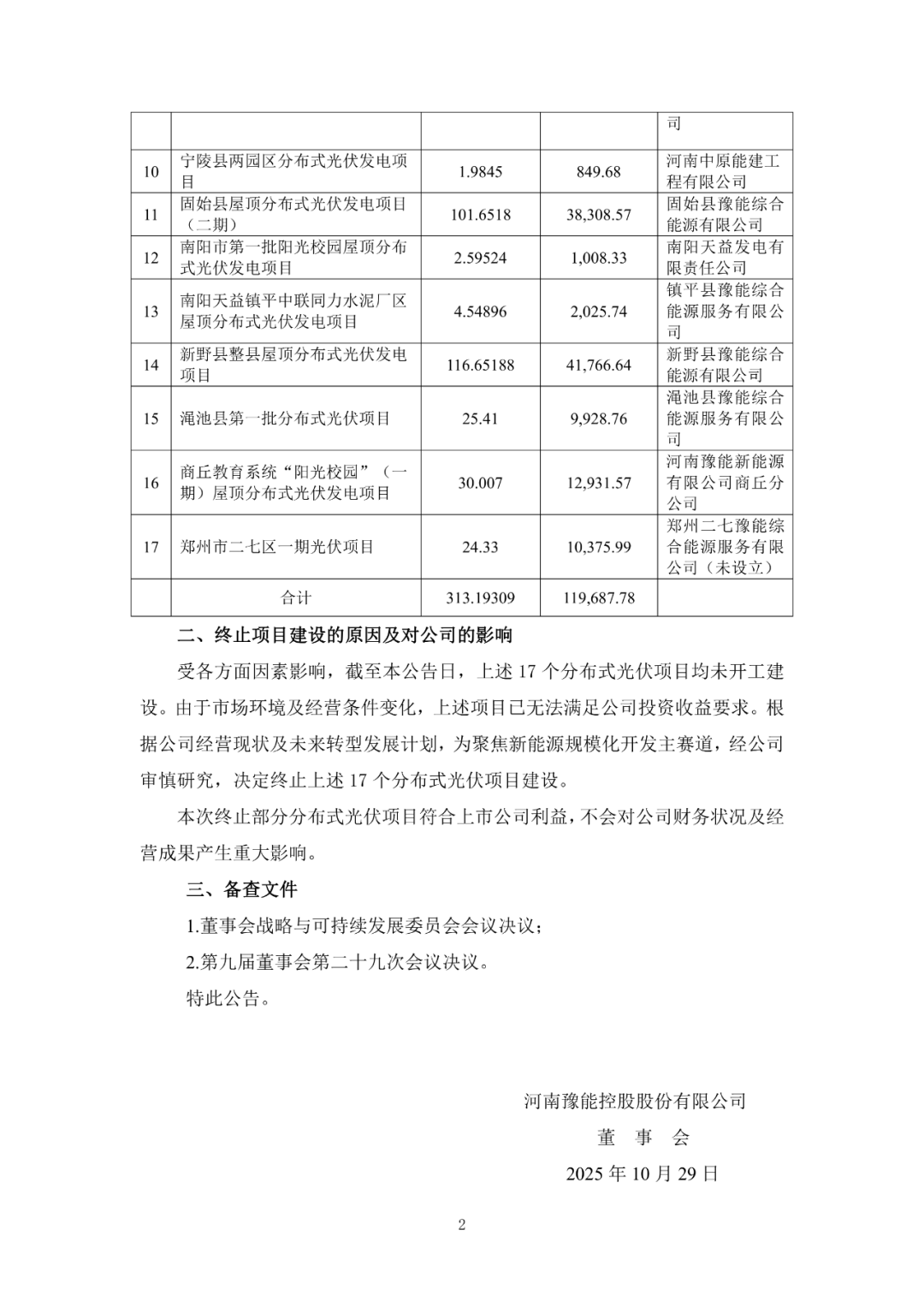
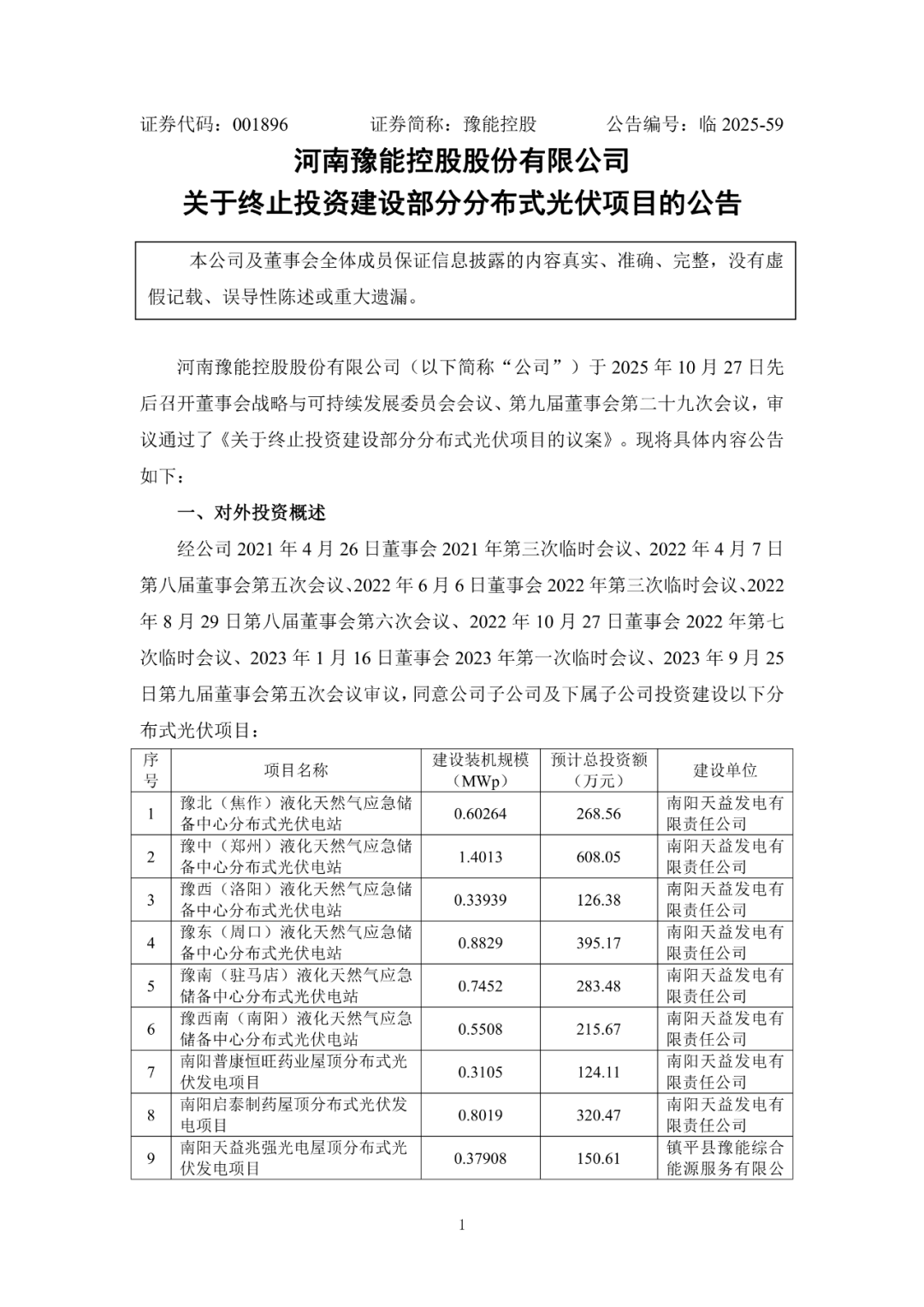
豫能控股终止17个分布式光伏项目
编辑人: | 2025-10-29

10月28日晚,河南豫能控股股份有限公司发布《关于终止投资建设部分分布式光伏项目的公告》。

公告指出,终止17个此前通过公司董事会审议投资建设的分布式光伏项目,规模共313.19309MWp,预计总投资额11.97亿。

豫能控股表示,受各方面因素影响,截至本公告日,上述17个分布式光伏项目均未开工建设。由于市场环境及经营条件变化,上述项目已无法满足公司投资收益要求。根据公司经营现状及未来转型发展计划,为聚焦新能源规模化开发主赛道,经公司审慎研究,决定终止上述17个分布式光伏项目建设。

公告全文如下:

 

 

图片

 

图片