微信公众号
行业要闻
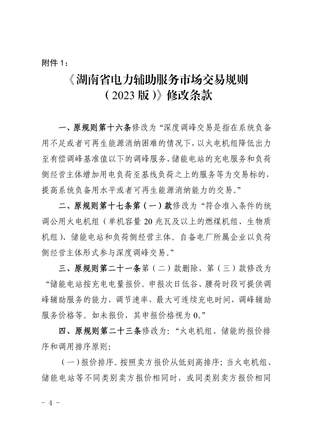
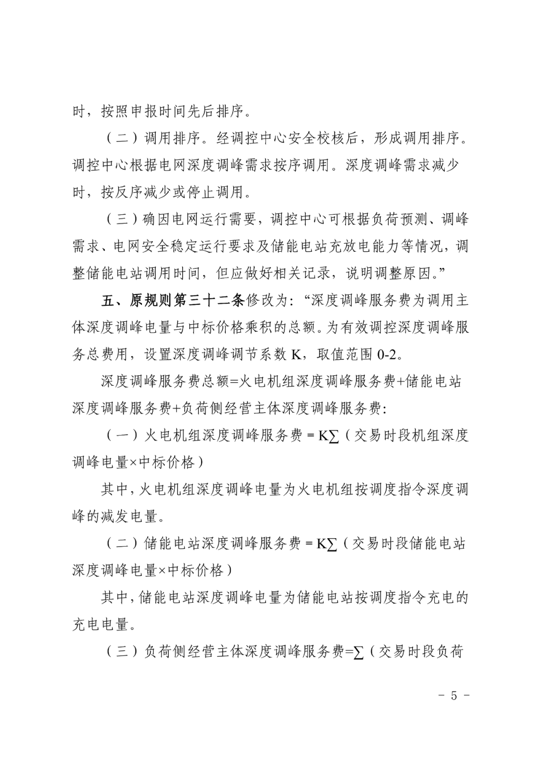
新型储能报价限额450元/MWh!湖南下发明确电力辅助服务市场有关事项的通知
编辑人: | 2025-10-21

10月17日,国家能源局湖南监管办公室下发关于明确湖南省电力辅助服务市场有关事项的通知。其中表示,优化新型储能参与调峰辅助服务市场机制,火电、新型储能等主体在省内调峰辅助服务市场交易中以报价排序形成调用排序,促进公平调用各类调节资源。

通知指出,省内调峰辅助服务市场价格上限不高于我省平价新能源项目的上网电价 450元/兆瓦时。其中,火电调峰第四档、第五档报价限额分别为400元/兆瓦时、450元/兆瓦时;新型储能报价限额为 450 元/兆瓦时。

通知表示,火电、新型储能等主体在省内调峰辅助服务市场交易中以报价排序形成调用排序,促进公平调用各类调节资源。电力现货市场试运行期间,调峰辅助服务市场暂停运行,调峰辅助服务不予补偿。

详见原文:

 

图片
图片
图片
图片
图片
图片
图片
图片
图片

 

图片

 

信息来源:国家能源局湖南监管办