微信公众号
行业要闻
宁夏机制电价竞价细则发布
编辑人: | 2025-10-20

10月17日,宁夏发改委发布《宁夏回族自治区新能源机制电价竞价实施细则》。

一、竞价主体

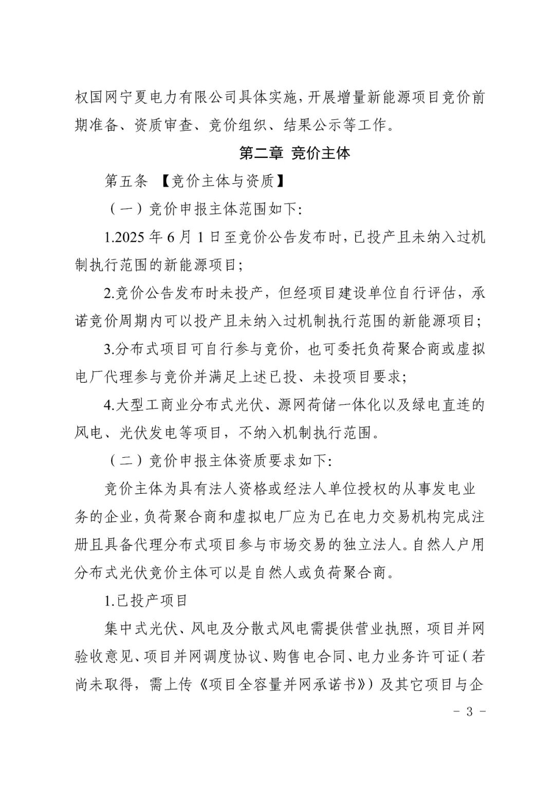
1.2025 年6月1日至竞价公告发布时,已投产且未纳入过机制执行范围的新能源项目;

2.竟价公告发布时未投产,但经项目建设单位自行评估,承诺竞价周期内可以投产且未纳入过机制执行范围的新能源项目;

3.分布式项目可自行参与竞价,也可委托负荷聚合商或虚拟电厂代理参与竞价并满足上述已投、未投项目要求;

4.大型工商业分布式光伏、源网荷储一体化以及绿电直连的风电、光伏发电等项目,不纳入机制执行范围。

二、竞价方式

每年新增纳入机制的电量规模,根据年度非水电可再生能源电力消纳责任权重完成情况、用户承受能力等因素综合确定。

申报充足率=∑竞价主体申报电量/竞价电量总规模

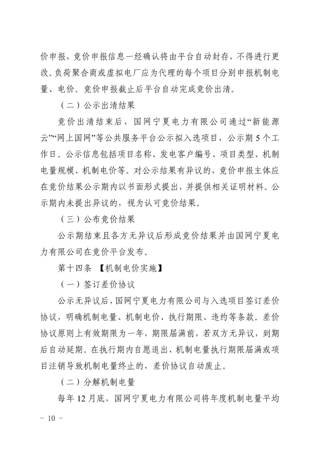
价格出清机制:竞价出清按照价格优先原则进行边际出清,即将所有竞价主体按其申报电价进行由低到高排序,直至满足竞价机制电量规模,最后入选项目申报电价即为本次竞价的出清价格(即为机制电价)。

原文如下:

图片

图片
图片
图片
图片
图片
图片
图片
图片
图片
图片
图片
图片
图片
图片
图片
图片

 

信息来源:宁夏自治区发改委