微信公众号
行业要闻
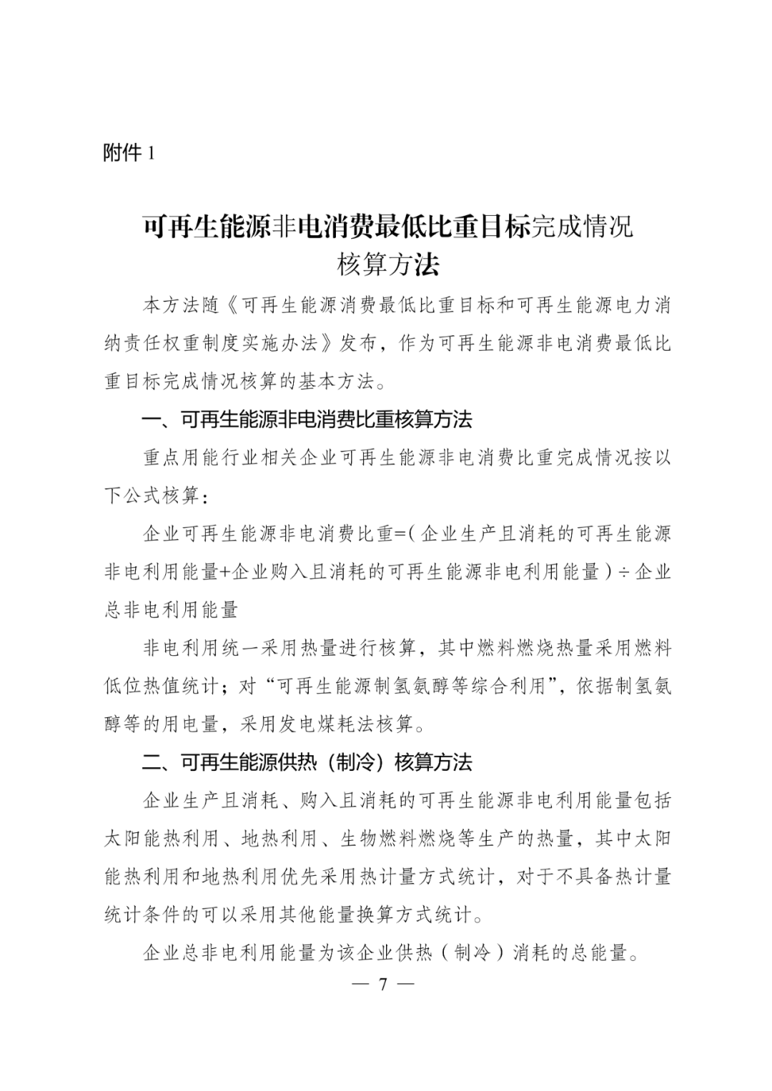
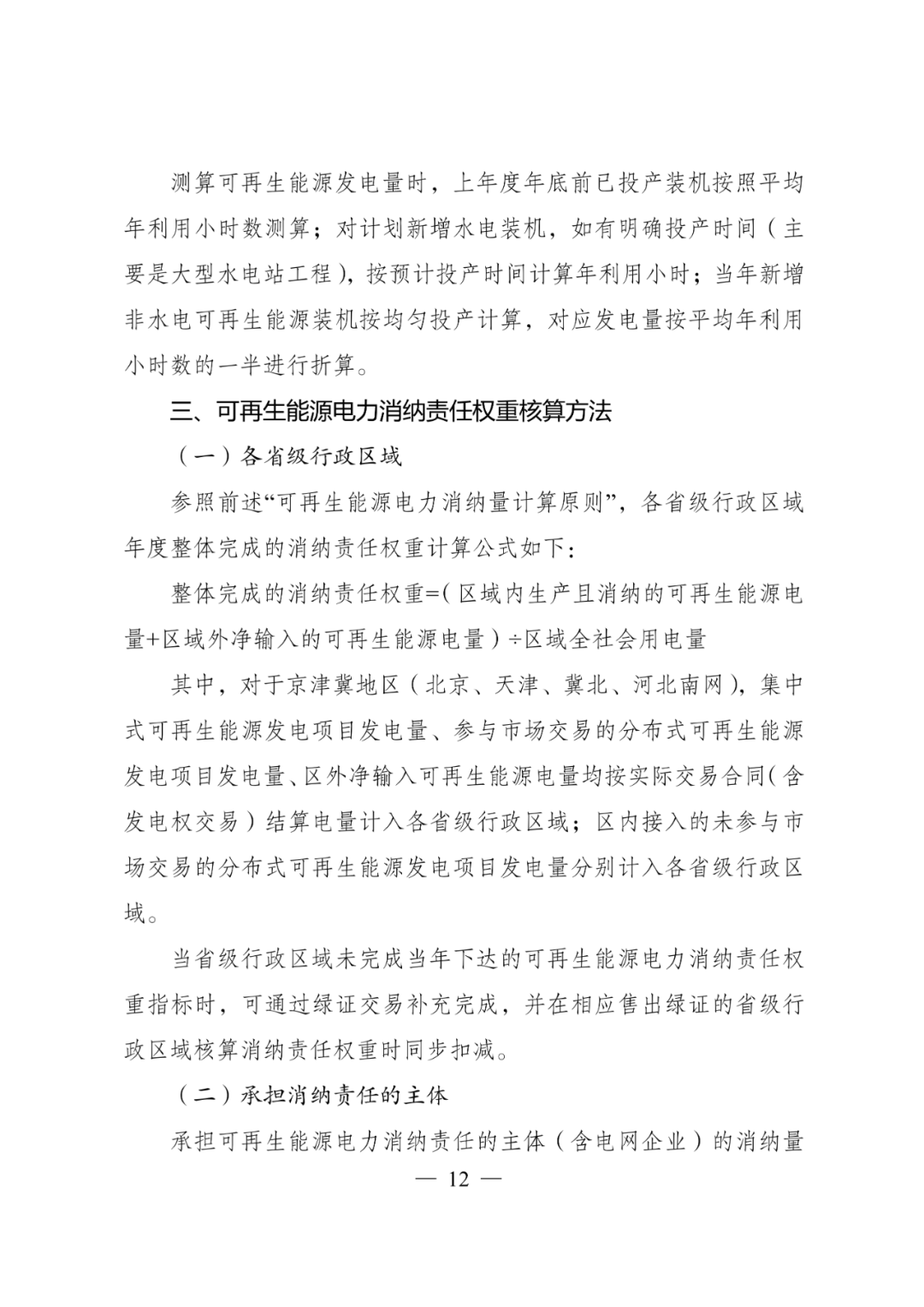
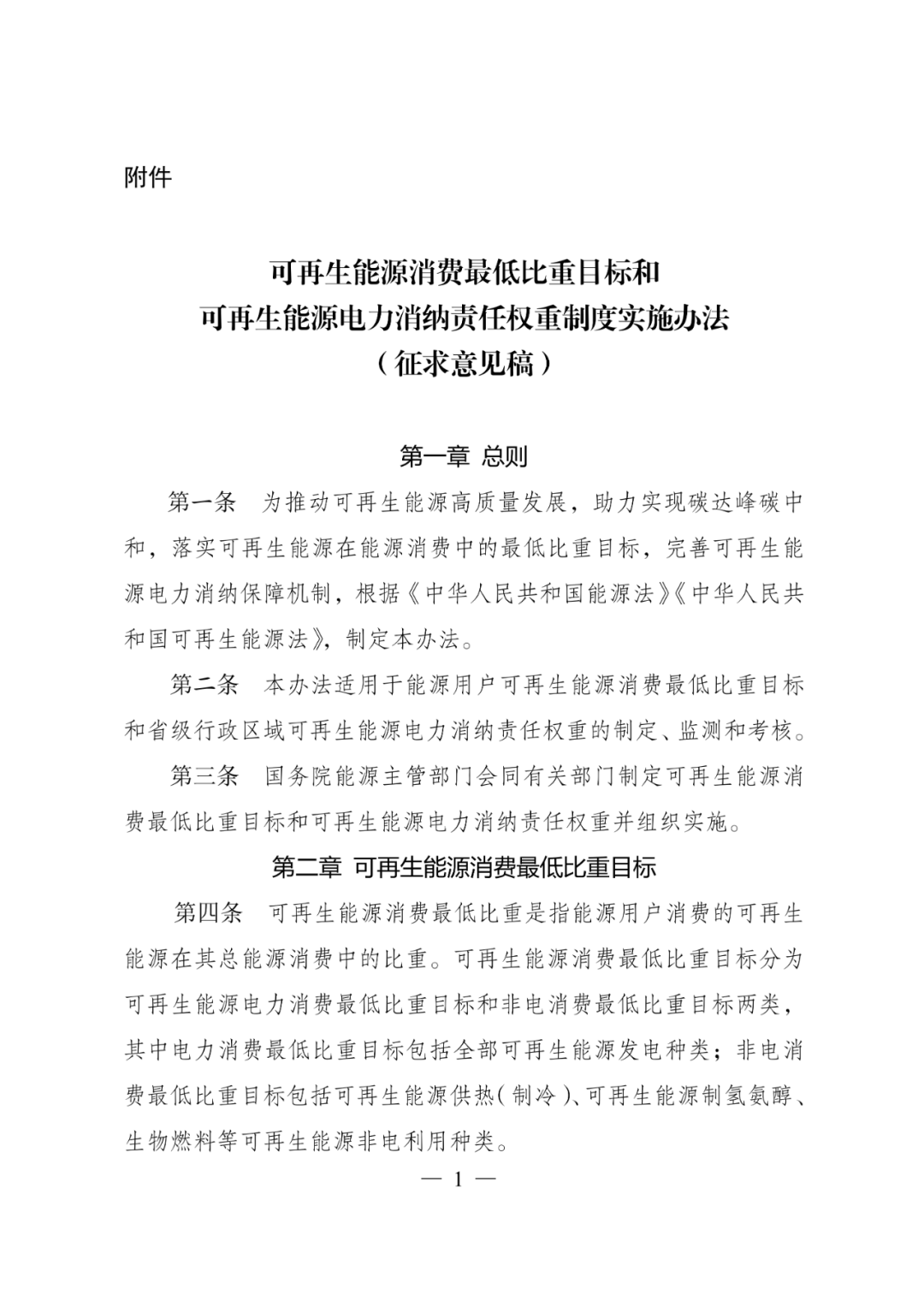
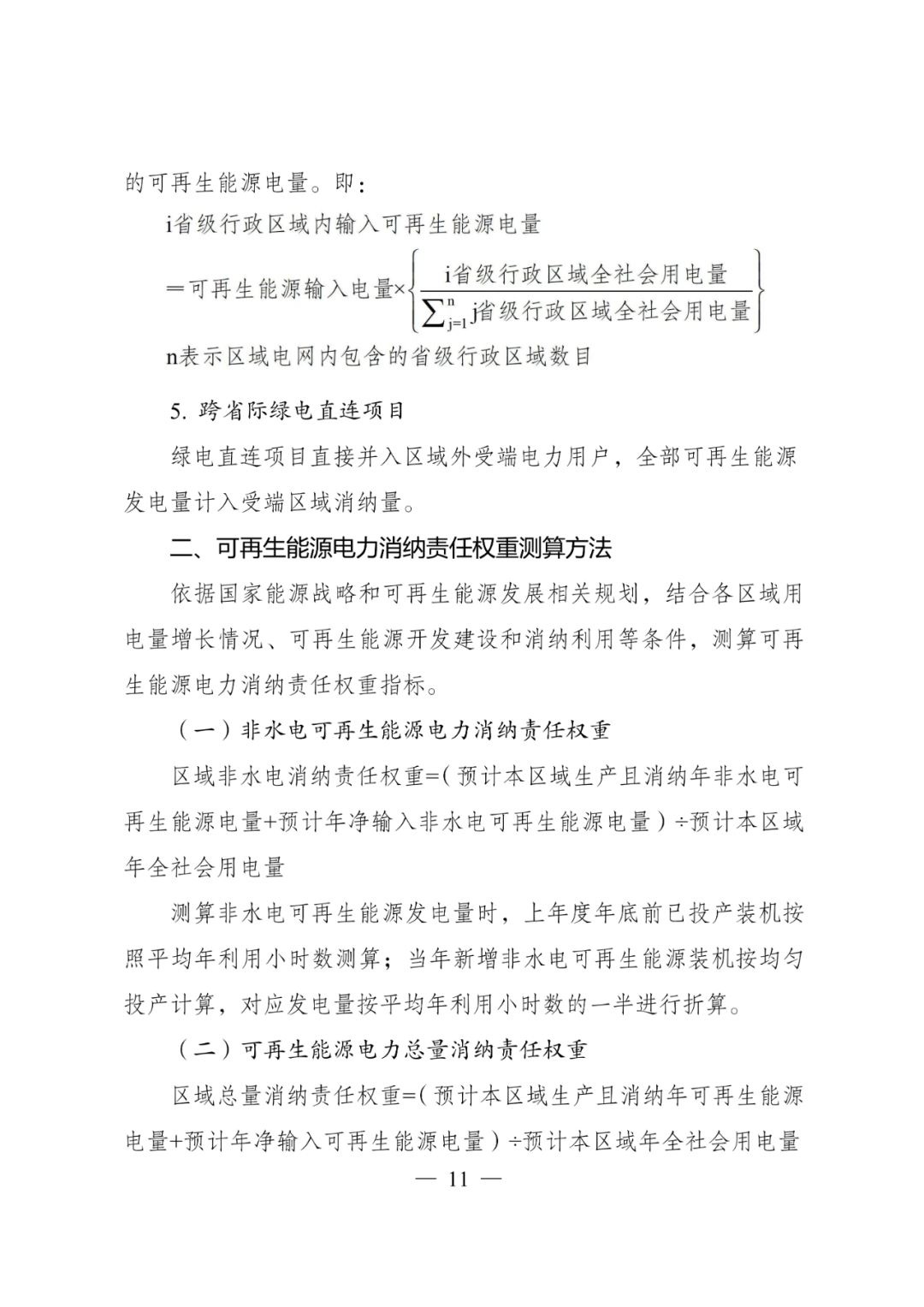
《可再生能源消费最低比重目标和可再生能源电力消纳责任权重制度实施办法(征求意见稿)》发布
编辑人: | 2025-10-14

国家发展改革委关于向社会公开征求《可再生能源消费
最低比重目标和可再生能源电力消纳责任权重制度
实施办法(征求意见稿)》意见的公告

为贯彻落实《中华人民共和国能源法》要求,落实可再生能源在能源消费中的最低比重目标,完善可再生能源电力消纳保障机制,推动可再生能源高质量发展,助力实现碳达峰碳中和,我们研究编制了《可再生能源消费最低比重目标和可再生能源电力消纳责任权重制度实施办法(征求意见稿)》,现向社会公开征求意见。

请登录国家发展改革委门户网站(https://www.ndrc.gov.cn/),进入首页互动交流版块“意见征求”专栏,提出宝贵意见建议。传真请发至010-81929501,电子邮件请发至cuigs@nea.gov.cn。

意见反馈截止日期为2025年11月12日。感谢您的参与和支持!

附件:可再生能源消费最低比重目标和可再生能源电力消纳责任权重制度实施办法(征求意见稿)

国家发展改革委

2025年10月13日

 

 

 

图片
图片
图片
图片
图片
图片
图片
图片
图片
图片
图片
图片

 

图片

 

信息来源:国家发展改革委