微信公众号
行业要闻
河南136号文征求意见
编辑人: | 2025-10-13

10月11日,河南省发改委发布关于公开征求《河南省深化新能源上网电价市场化改革实施方案(征求意见稿)》意见的公告。

存量项目

机制电量:扶贫光伏、380伏及以下并网的低压分布式光伏项目:机制电量比例为100%,全部上网电量纳入机制电量。

风电、集中式光伏、10(6)千伏及以上并网的分布式光伏项目:机制电量比例为80%,单个项目机制电量规模=项目并网容量×年利用小时数×(1-厂用电率)×项目机制电量比例。

机制电价:按河南省现行燃煤发电基准价执行(0.3779元/度)。

执行期限:按剩余全生命周期合理利用小时数折算对应年限与投产满20年较早者确定。

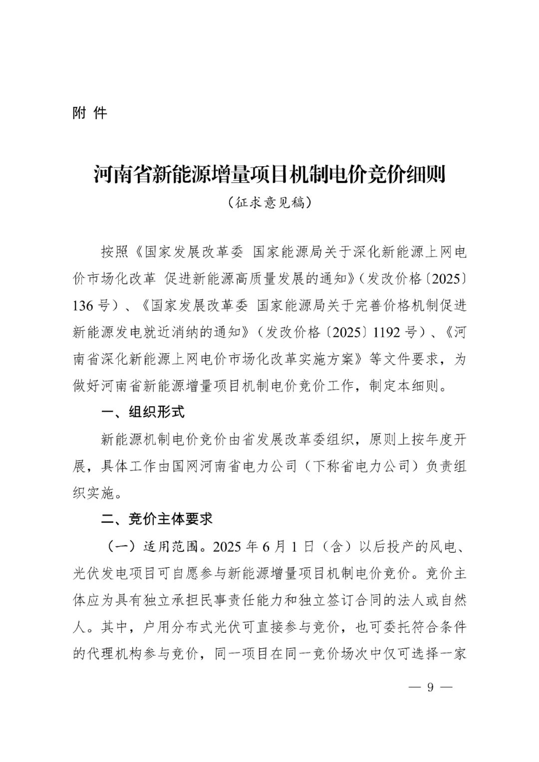
增量项目

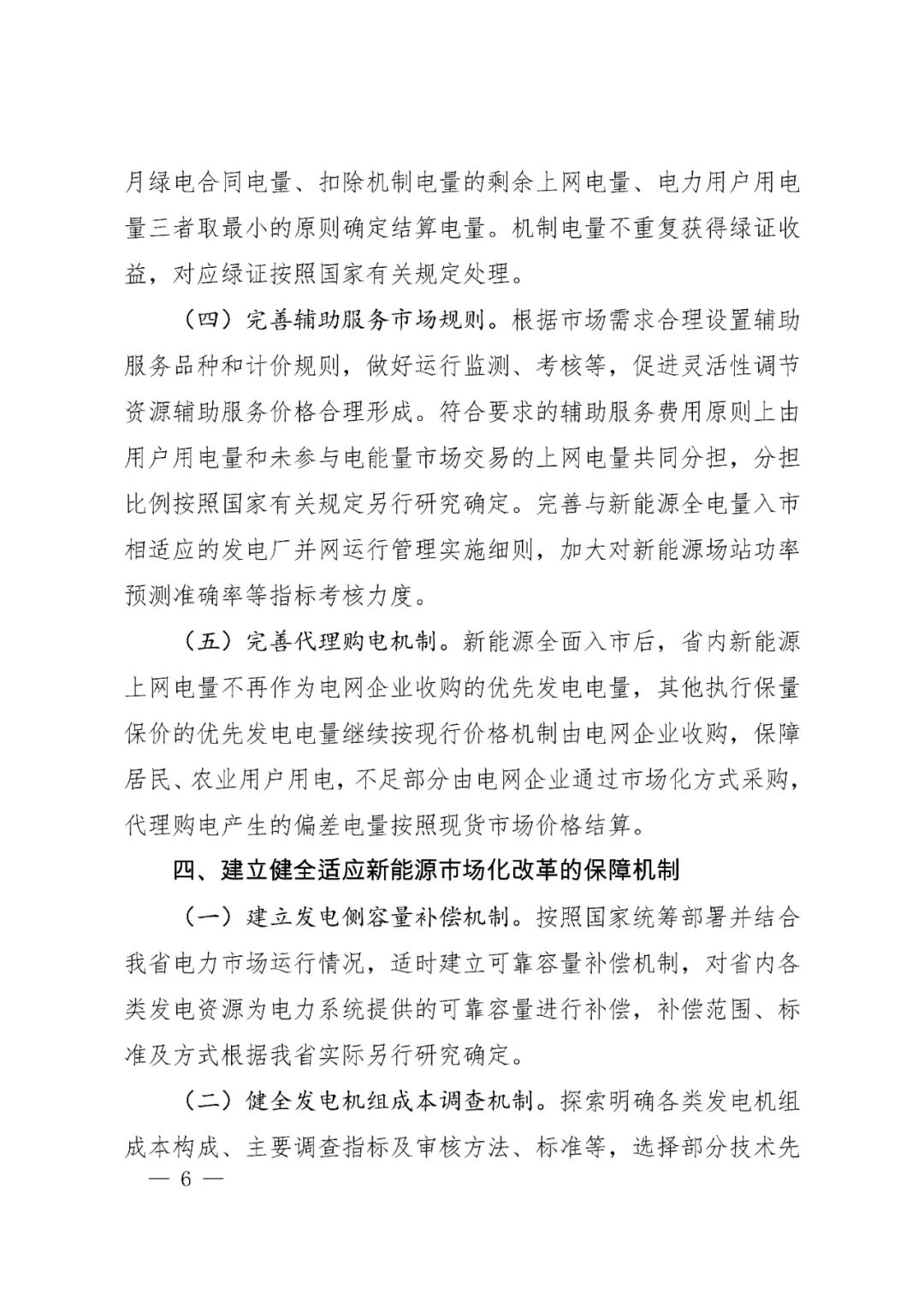
机制电量:省发展改革委统筹考虑国家下达的年度非水电可再生能源电力消纳责任权重完成情况以及用户经济承受能力等因素确定竞价机制电量总规模。超出消纳责任权重的,次年纳入机制电量总规模可适当减少;未完成的,次年纳入机制电量总规模可适当增加。

单个项目按照“月控比例、年控规模”的原则分解机制电量并开展差价结算。

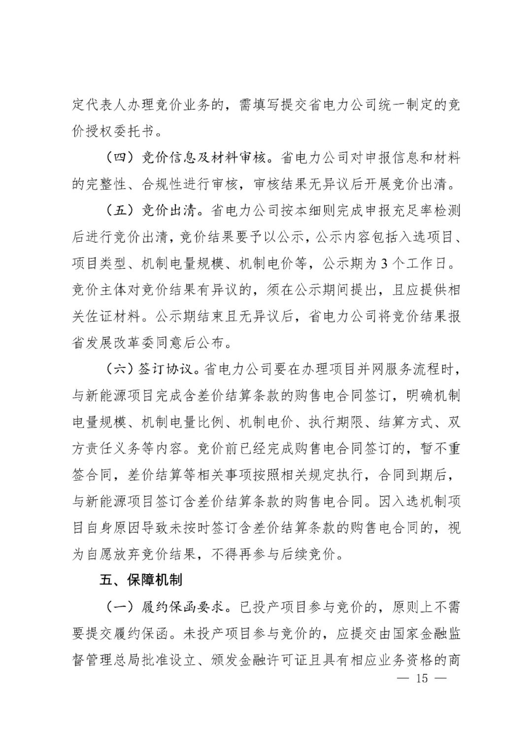
机制电价:申报价格上限考虑合理成本和收益、绿色价值、电力供需形势、用户承受能力等因素确定,原则上不高于河南省现行燃煤发电基准价;初期为避免无序竞争可考虑先进电站造价水平折算的度电成本等设定竞价下限,后续视情况取消。

执行期限:根据同类项目回收初始投资(不考虑相关收益)的平均期限确定。入选时已投产的项目,执行的起始时间为竞价结果公布后的次年1月1日;入选时未投产的项目,执行的起始时间为申报承诺投产时间的次月1日。

文件同时指出,源网荷储一体化、绿电直连、增量配电网等新能源就近消纳项目中的新能源项目,以及2025年6月1日(含)以后投产的一般工商业分布式光伏、大型工商业分布式光伏项目,不纳入机制电价执行范围。

详情如下:

关于公开征求《河南省深化新能源上网电价
市场化改革实施方案(征求意见稿)》意见的公告

为贯彻落实《国家发展改革委国家能源局关于深化新能源上网电价市场化改革促进新能源高质量发展的通知》(发改价格〔2025〕136号)文件要求,结合我省实际,省发展改革委会同有关部门研究起草了《河南省深化新能源上网电价市场化改革实施方案(征求意见稿)》,现面向社会公开征求意见,欢迎有关单位和个人提出意见建议。

此次公开征求意见时间为2025年10月11日至2025年10月25日,意见建议请反馈至电子邮箱hnfgwjgc@126.com。

感谢您的参与和支持!

附件:河南省深化新能源上网电价市场化改革实施方案(征求意见稿)

2025年10月11日

 

 

图片
图片
图片
图片
图片
图片
图片
图片
图片
图片
图片
图片
图片
图片
图片
图片

 

图片

 

信息来源:河南省发改委