微信公众号
行业要闻
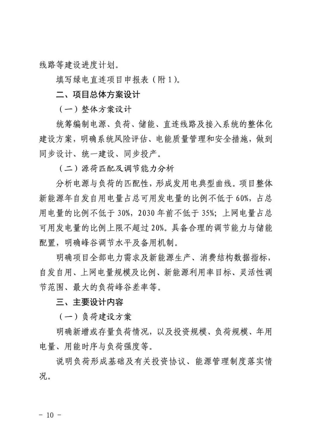
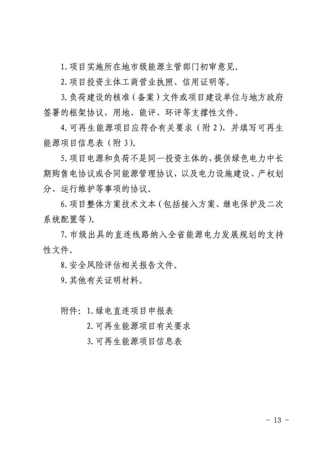
山东:绿电直连实施方案发布
编辑人: | 2025-10-11

近日,山东省发改委发布关于印发《山东省有序推动绿电直连发展实施方案》的通知。

重点支持四类绿电直连项目:

1、新增负荷配套建设新能源项目

项目已批复或纳规但尚未向电网企业报装的用电项目、已报装但配套电网工程尚未批复或立项的用电项目,已报装但供电方案尚未答复的均可视为新增负荷。新增负荷需满足在新的不动产权证范围内报装或在原址改、扩建时,单独划定绿电直连项目区域,且具备独立不动产权证、满足独立报装条件。

2、存量负荷已有燃煤燃气自备电厂清洁能源替代

要足额清缴政府性基金及附加、政策性交叉补贴、系统备用费等费用,新能源年发电量不大于燃煤燃气自备电厂压减电量(与前三年年均发电量相比)。

3、降碳刚性需求出口外向型企业

利用周边新能源资源探索开展存量负荷绿电直连。需提供进出口经营权证明、审计报告海外营收及占比、海外客户合约、降碳刚性需求等相关证明材料。

4、未开展电网接入工程或无法并网的新能源项目

如新能源消纳受限等原因无法并网,在履行由电网企业重新确定接入系统设计方案等变更手续后开展绿电直连。

项目要求:

1、项目接入电压等级不超过 220千伏;确有必要接入220千伏的,需开展电力系统安全风险专项评估。

2、原则上由负荷作为主责单位,鼓励同一投资主体统筹开发。直连专线原则上应由负荷、电源主体投资。负荷、电源布局原则上应在同一县(市、区)范围内。

3、绿电直连项目新能源利用率应不低于同期全省公网新能源利用率水平。

交易与价格机制:

绿电直连项目应按国家相关政策规定缴纳有关费用。

项目除自发自用电量以外的上网电量全部参与电力市场交易,不纳入机制电价执行范围。

原文如下:

 

 

图片
图片
图片
图片
图片
图片
图片
图片
图片
图片
图片
图片
图片
图片
图片
图片
图片