微信公众号
行业要闻
国家发改委公开征求意见
编辑人: | 2025-09-09

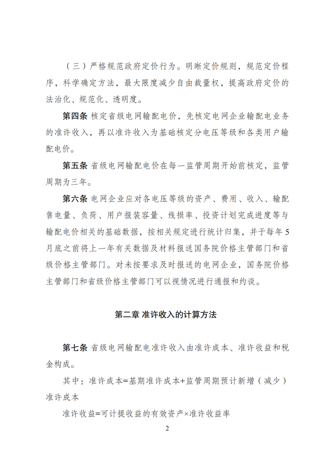
9月8日,国家发改委发布关于《输配电定价成本监审办法(修订征求意见稿)》《省级电网输配电价定价办法(修订征求意见稿)》《区域电网输电价格定价办法(修订征求意见稿)》《跨省跨区专项工程输电价格定价办法(修订征求意见稿)》公开征求意见的公告。

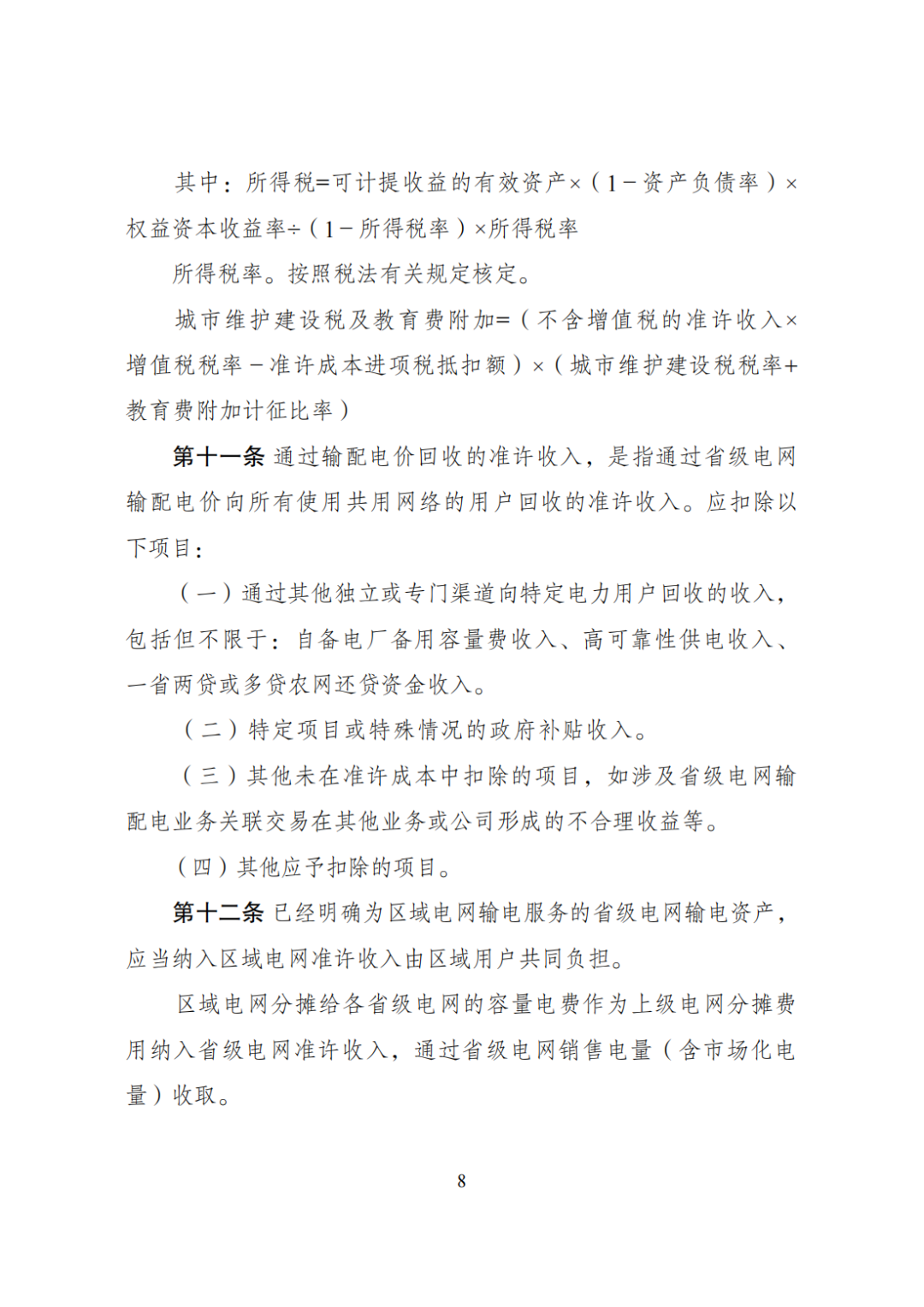
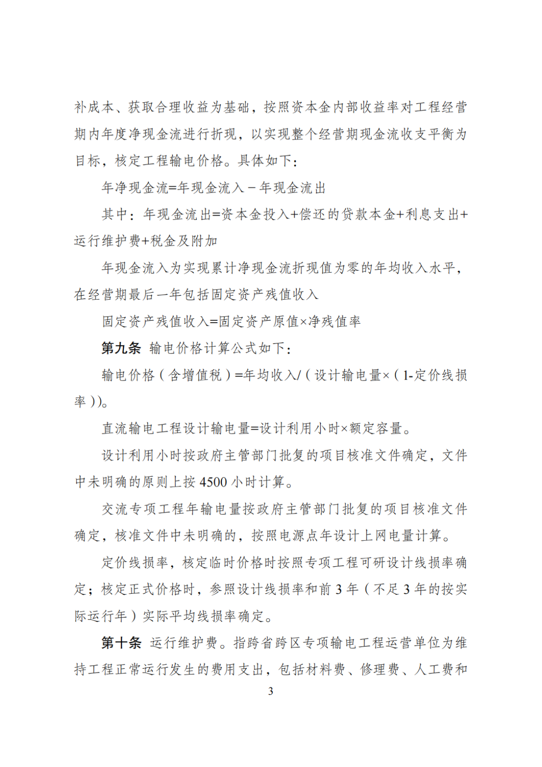
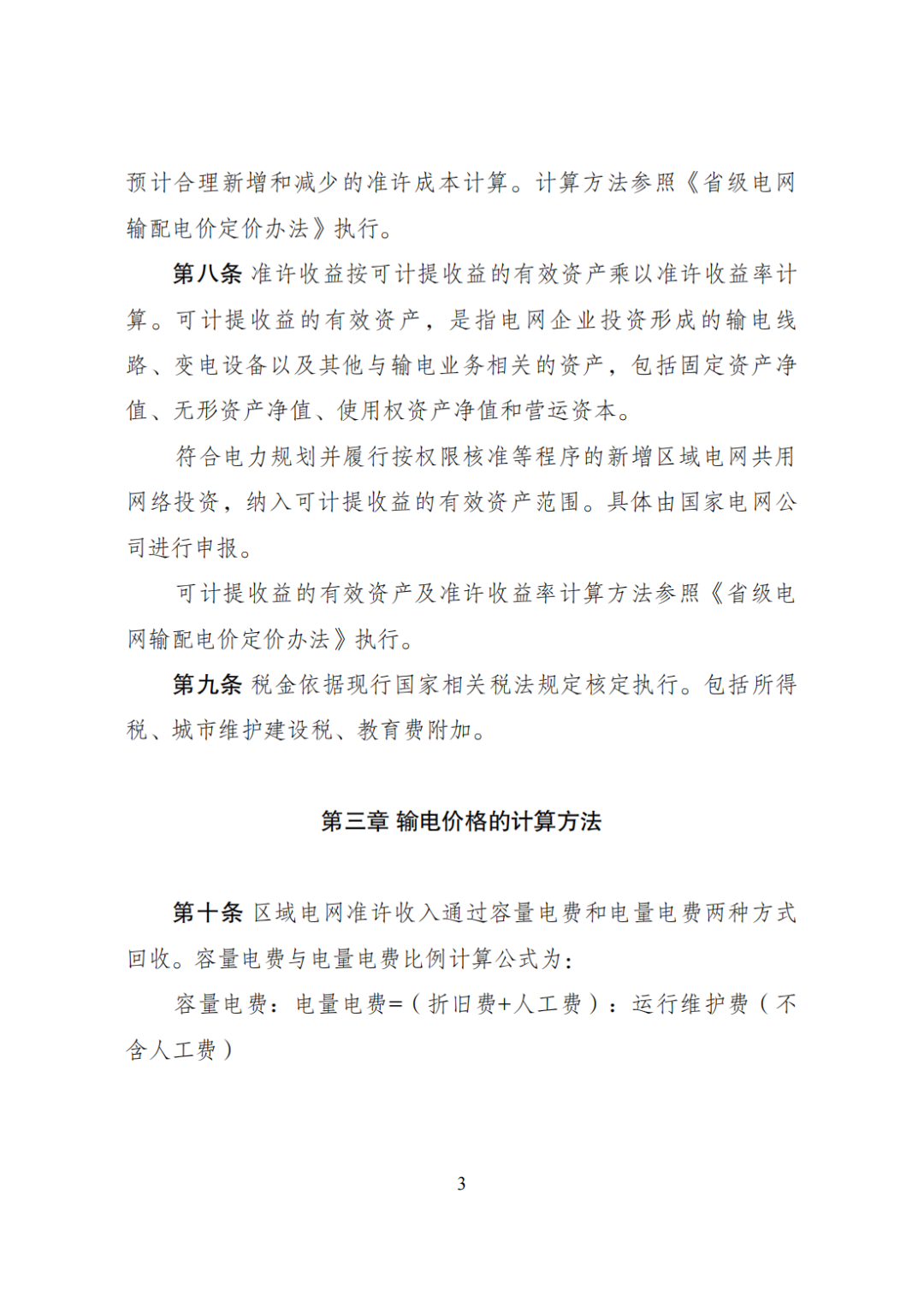
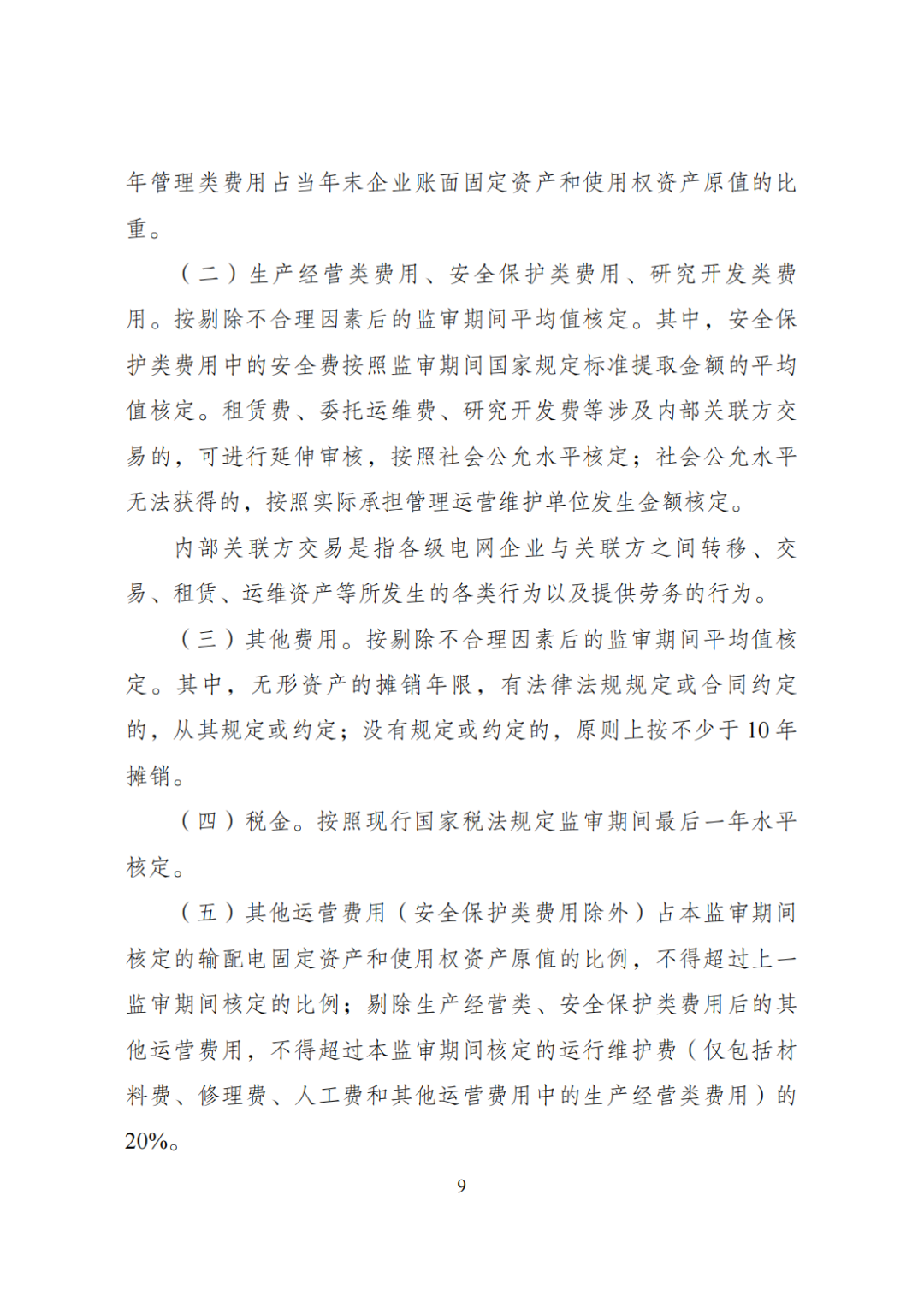
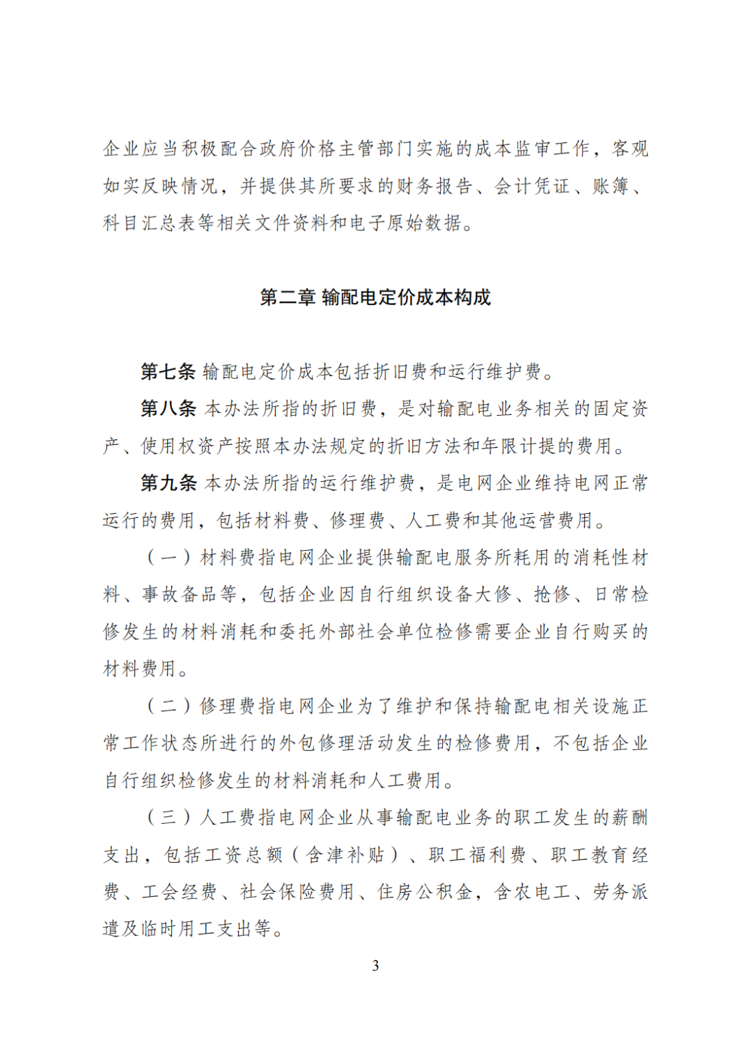
其中输配电定价成本监审办法(修订征求意见稿)提出,输配电定价成本包括折旧费和运行维护费。省级电网输配电定价成本按照500千伏及以上、220千伏(330千伏)、110千伏(66 千伏)、35 千伏、1~10千伏(20 千伏)、不满1千伏分电压等级核定。

下列费用不得计入输配电定价成本:

(一)不符合《中华人民共和国会计法》等有关法律法规和国家有关财务会计、价格监管制度等规定的费用。

(二)与电网企业输配电业务无关的费用。包括:

1.宾馆、招待所、办事处、医疗单位、电动汽车充换电服务等辅助性业务单位、多种经营及“三产”企业的成本费用;2.电网企业所属单位从事市场化业务对应的成本费用;3.抽水蓄能电站、新型储能电站、电网所属电厂的成本费用;4.独立核算的售电公司的成本费用;5.其他与输配电业务无关的费用。

(三)与输配电业务有关但按照国家有关规定由政府补助、政策优惠、社会无偿捐赠等有专项资金来源予以补偿的费用。

(四)各类捐赠、赞助、滞纳金、违约金、罚款,以及计提的准备金。

(五)各类广告、公益宣传费用(停电故障信息公告、电力安全保护宣传、电力设备安全警示等费用除外)。

(六)除不可抗力外的固定资产盘亏、毁损、闲置和出售的净损失。

(七)向上级公司或管理部门上交的利润性质的管理费用、代上级公司或管理部门缴纳的各项费用、向出资人支付的利润分成以及对附属单位的补助支出等。

(八)经相关政府主管部门认定,在监审期间内除政策性因素外造成的未投入实际使用、未达到规划目标、擅自提高建设标准的输配电资产相关成本费用支出;国家重大输配电项目建设中,因企业自身责任导致工期延误、工程质量不合格、重复建设等造成的额外投资费用支出。

(九)其他不得计入输配电定价成本的费用。

详情如下:

国家发展改革委关于

《输配电定价成本监审办法(修订征求意见稿)》

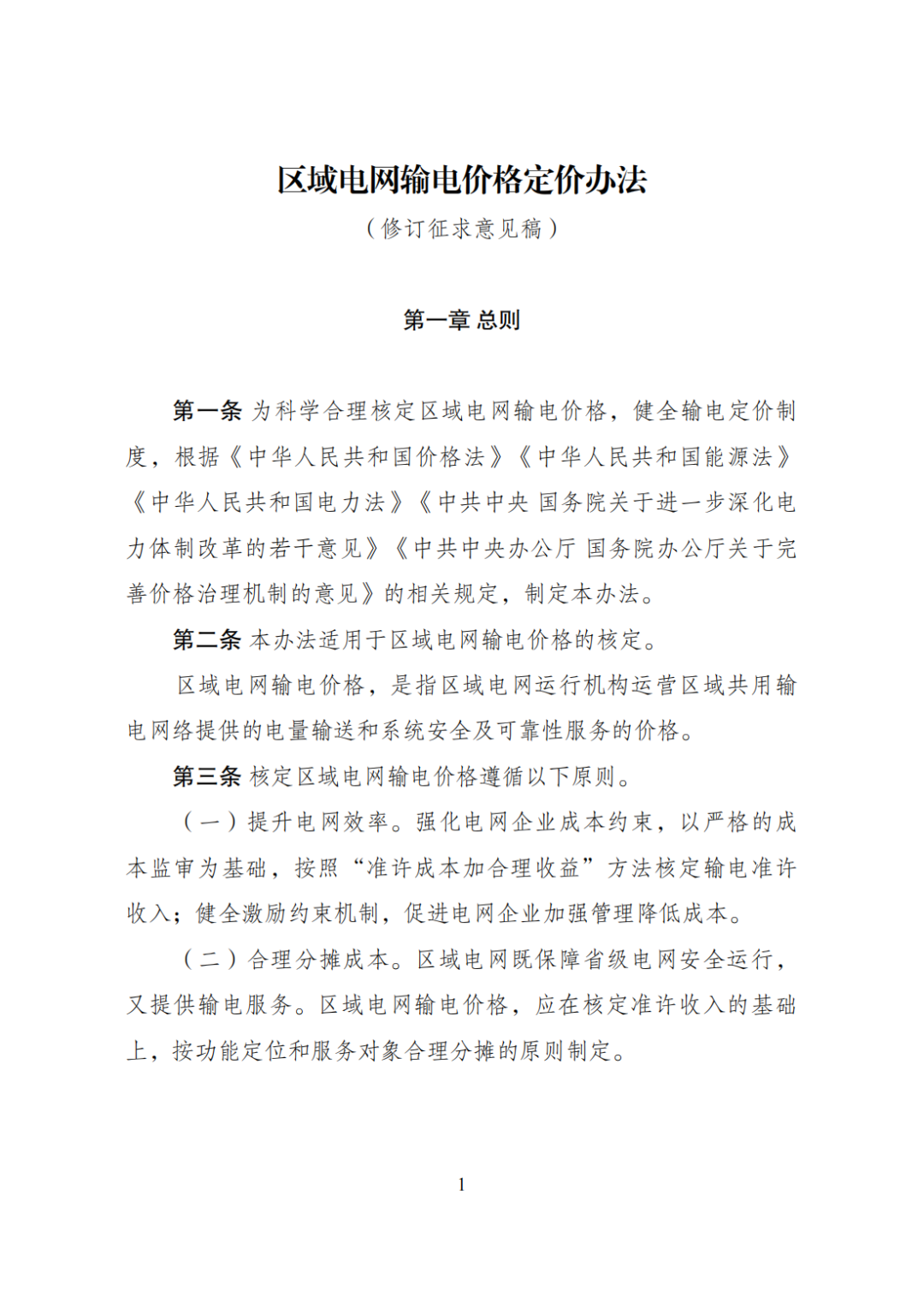
《省级电网输配电价定价办法(修订征求意见稿)》

《区域电网输电价格定价办法(修订征求意见稿)》

《跨省跨区专项工程输电价格定价办法(修订征求

意见稿)》公开征求意见的公告

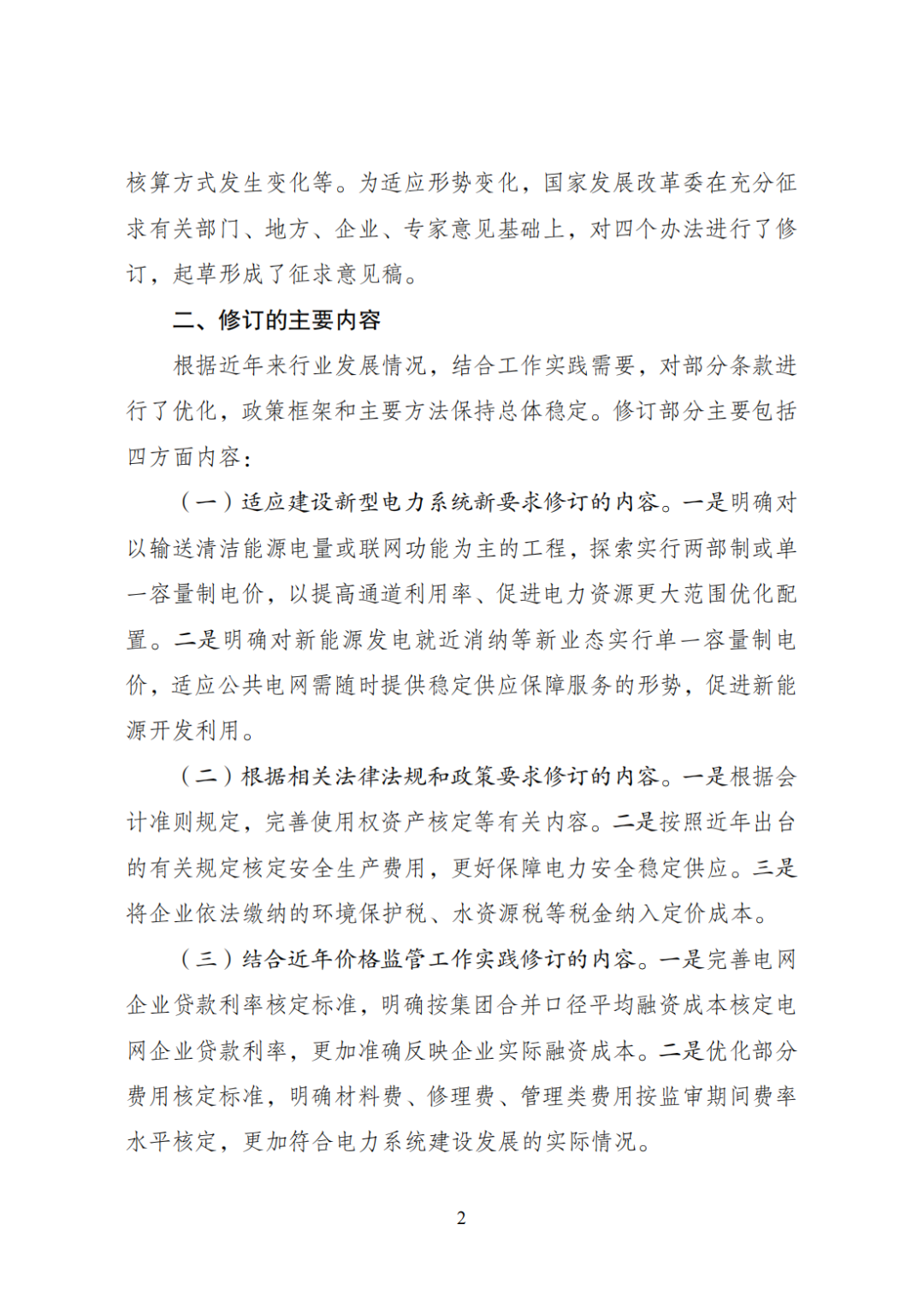
为贯彻落实党的二十届三中全会精神和中共中央办公厅、国务院办公厅《关于完善价格治理机制的意见》要求,进一步完善输配电价格监管制度,国家发展改革委会同有关方面对《输配电定价成本监审办法》(发改价格规〔2019〕897号)《省级电网输配电价定价办法》(发改价格规〔2020〕101号)《区域电网输电价格定价办法》(发改价格规〔2020〕100号)和《跨省跨区专项工程输电价格定价办法》(发改价格规〔2021〕1455号)进行了修订,现向社会公开征求意见。

此次公开征求意见的时间为2025年9月8日至10月8日。欢迎社会各界人士通过网络等方式提出意见。公众可登陆国家发展改革委门户网站(http://www.ndrc.gov.cn)首页“互动交流”板块,进入“意见征求”专栏提出意见建议。

感谢您的参与和支持!

附件:

1.《输配电定价成本监审办法(修订征求意见稿)》.pdf

2.《省级电网输配电价定价办法(修订征求意见稿)》.pdf

3.《区域电网输电价格定价办法(修订征求意见稿)》.pdf

4.《跨省跨区专项工程输电价格定价办法(修订征求意见稿)》.pdf

5. 起草说明.pdf

国家发展改革委

2025年9月8日

 

 

图片
图片
图片
图片
图片
图片
图片
图片
图片
图片
图片
图片
图片
图片
图片
图片
图片
图片
图片
图片
图片
图片
图片
图片
图片
图片
图片
图片
图片
图片
图片
图片
图片
图片
图片
图片
图片
图片
图片
图片
图片
图片
图片
图片
信息来源:国家发改委