微信公众号
行业要闻
黑龙江136号文承接方案征求意见
编辑人: | 2025-08-22

8月21日,黑龙江省发展改革委发布关于公开征求《黑龙江省深化新能源上网电价市场化改革 促进新能源高质量发展实施方案(征求意见稿)》意见的公告。

详情如下:

关于公开征求《黑龙江省深化新能源上网电价市场化改革 促进新能源高质量发展实施方案(征求意见稿)》意见的公告

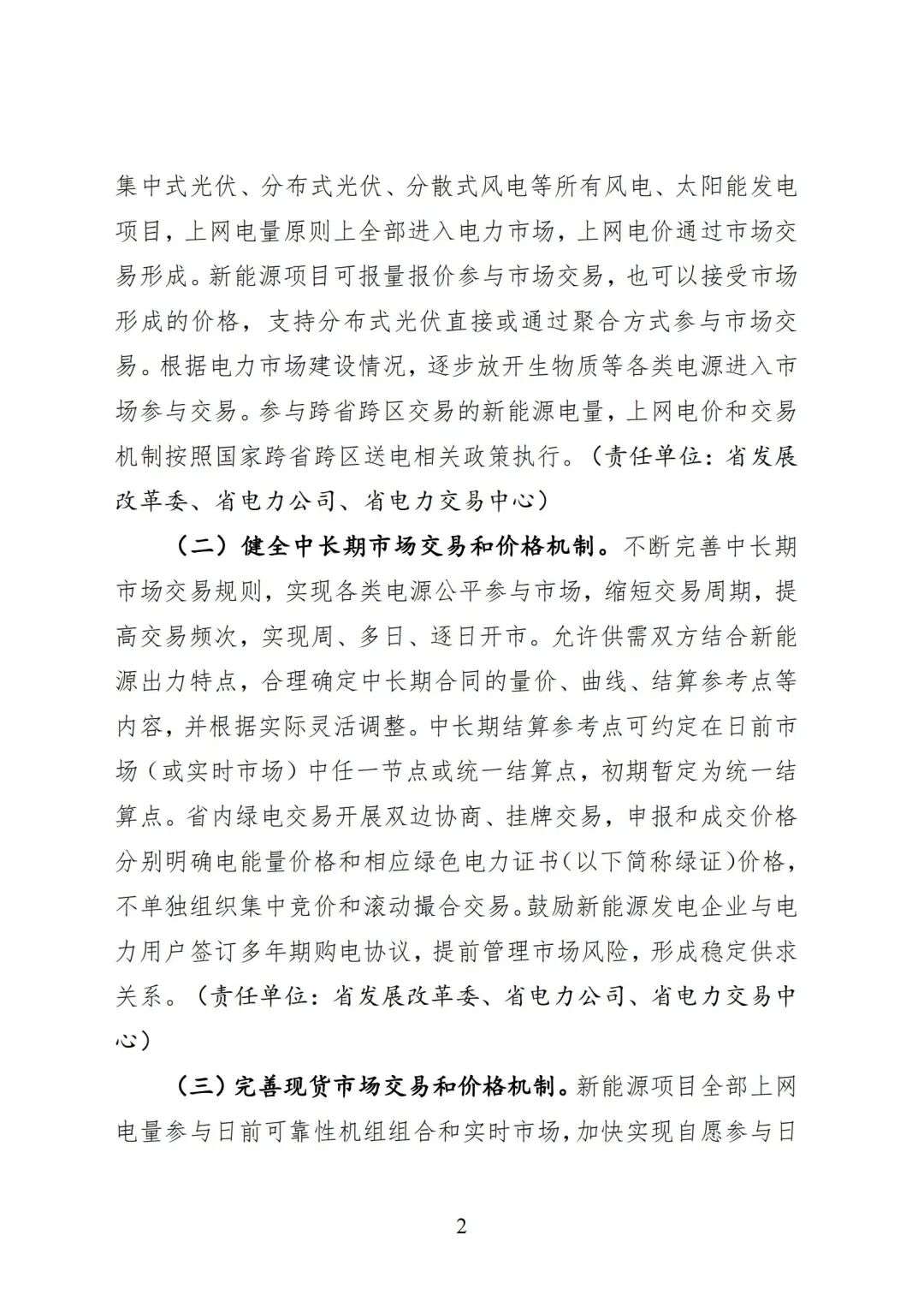
为贯彻落实国家发展改革委、国家能源局《关于深化新能源上网电价市场化改革促进新能源高质量发展的通知》(发改价格〔2025〕136号)要求,结合黑龙江省实际,省发展改革委牵头起草了《黑龙江省深化新能源上网电价市场化改革 促进新能源高质量发展实施方案(征求意见稿)》,现面向社会公开征求意见。

此次公开征求意见的起止时间为2025年8月21日至2025年8月30日。请将相关意见建议反馈至电子邮箱:fgwspjgc@163.com。

感谢您的参与与支持。

黑龙江省发展和改革委员会

2025年8月21日

 

 

黑龙江省深化新能源上网电价市场化改革促进新能源高质量发展实施方案(征求意见稿)_01.jpg
黑龙江省深化新能源上网电价市场化改革促进新能源高质量发展实施方案(征求意见稿)_02.jpg
黑龙江省深化新能源上网电价市场化改革促进新能源高质量发展实施方案(征求意见稿)_03.jpg
黑龙江省深化新能源上网电价市场化改革促进新能源高质量发展实施方案(征求意见稿)_04.jpg
黑龙江省深化新能源上网电价市场化改革促进新能源高质量发展实施方案(征求意见稿)_05.jpg
黑龙江省深化新能源上网电价市场化改革促进新能源高质量发展实施方案(征求意见稿)_06.jpg
黑龙江省深化新能源上网电价市场化改革促进新能源高质量发展实施方案(征求意见稿)_07.jpg
黑龙江省深化新能源上网电价市场化改革促进新能源高质量发展实施方案(征求意见稿)_08.jpg