登录
|
注册
微信公众号
首页
行业要闻
新闻头条
信息发布
行业发布
投资政策
政策发布
投资资讯
政策解析
综合分析
项目投融资
拟在建项目
拟建项目动态
在建项目动态
电源建设动态
火力发电
水力发电
风力发电
光伏发电
核能发电
垃圾焚烧发电
光热发电
电网建设动态
输电通道建设
智能电网建设
增量配电网建设
能源互联网
城乡电网一体化
电站交易
信息发布
法律咨询
案例分析
电力市场化改革
电价改革
全国统一大市场
中长期交易
电力现货交易
绿电交易
碳电及CCER交易
招商引资
招商引资
会员风采
活动通知
登录
|
注册
搜索
热门搜索
门阀 机械定位器 执行器 智能定位器
首页
行业要闻
投资政策
拟在建项目
电源建设动态
电网建设动态
电站交易
电力市场化改革
招商引资
会员风采
活动通知
返回
新闻头条
信息发布
行业发布
返回
政策发布
投资资讯
政策解析
综合分析
项目投融资
返回
拟建项目动态
在建项目动态
返回
火力发电
水力发电
风力发电
光伏发电
核能发电
垃圾焚烧发电
光热发电
返回
输电通道建设
智能电网建设
增量配电网建设
能源互联网
城乡电网一体化
返回
信息发布
法律咨询
案例分析
返回
电价改革
全国统一大市场
中长期交易
电力现货交易
绿电交易
碳电及CCER交易
返回
招商引资
返回
返回
行业要闻
首页
>
行业要闻
>
新闻头条
>
详情
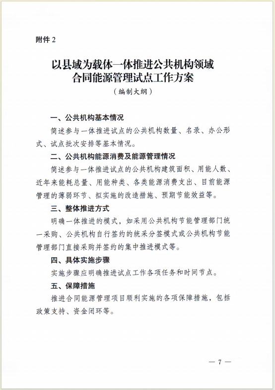
安徽:一体化推进工业领域和公共机构领域合同能源管理
编辑人: | 2025-08-01
7月29日,安徽省发展和改革委员会与安徽省机关事务管理局共同发布了《关于开展以园区为载体一体推进工业领域合同能源管理和以县域为载体一体推进公共机构领域合同能源管理试点建设的通知》。
原文如下:
上一篇
湖北开展零碳园区建设和组织申报国家级零碳园区
下一篇
金沙江上游奔子栏水电站引入民营企业投资人推介公告