微信公众号
行业要闻
辽宁136号文征求意见,增量竞价上下限0.18~0.33元/度!
编辑人: | 2025-07-24

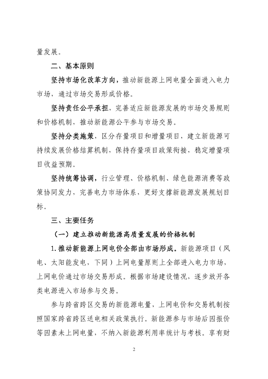
近日,辽宁省发布《辽宁省深化新能源上网电价市场化改革实施方案》(征求意见稿)开始征求意见。根据征求意见稿内容,

一、存量项目:

执行范围:2025年6月1日(不含)以前核准(备案)容量全部建成并网的新能源项目。

机制电量:纳入机制的电量规模妥善衔接辽宁省现行保障性优先发电电力电量平衡相关政策,单个项目每年纳入机制的总规模原则上不得高于上一年水平。

机制电价:0.3749元/千瓦时。执行期限按各项目剩余全生命周期合理利用小时数对应月份与投产满20年对应月份较早者确定。

二、增量项目:

执行范围:2025年6月1日起投产的新能源项目。

机制电量:2025年竞价时纳入机制的电量规模与当年新能源非市场化比例妥善衔接,按增量项目上网电量的55%确定。

机制电价:竞价采用边际出清方式确定出清价格,即所有同类型竞价项目按其申报电价由低到高进行排序,将取最后一个入选项目报价作为所有入选项目的机制电价,但不得高于竞价上限。当只有一个项目按出清价格申报时,该项目纳入机制的电量按实际剩余机制电量出清。当两个及以上项目按出清价格申报时,上述项目纳入机制的电量按申报电量的占比平分剩余机制电量。当边际项目入选电量小于其申报电量的40%(不含),取消最后入选项目的入选结果,机制电价取前一个入选项目的申报价格。

竞价上下限:竞价上限考虑合理成本收益、绿色价值、电力市场供需形势、用户承受能力等因素确定,最高不高于辽宁省燃煤基准价0.3749元/千瓦时。竟价下限初期考虑成本因素、避免无序竞争等因素确定,后续视情况取消。2025年竞价上下限分别为0.33元/千瓦时、0.18元/千瓦时,以后每年适时调整分类组织竞价时,每类项目的竞价上下限相同。

执行期限:综合考虑同类项目回收初始投资的平均期限确定,2025年竞价执行期限为12年,以后根据项目成本变化情况适时调整。

竞价分类:初期,综合考虑建设成本和运行特性的差异,可按发电类型分为海上风电项目、陆上风电项目和光伏项目三类组织竞价,分别设置机制电量规模、执行期限。单一类别竞价申报主体较集中或整体规模较小缺乏有效竞争时,不再分类组织,统一合并竞价。后期逐步合并为统一组织竞价,不再区分发电类型。2025年首次组织竞价暂按风电和光伏项目两类:同一竞价场次的项目执行相同的机制电价水平和期限。鼓励分布式项目自行参与竞价,允许分布式光伏项目聚合后参与竞价。

竞价电量上限:单个项目申报电量规模不得高于其全部上网电量,2025年竞价时暂按其全部上网电量90%进行申报,以后根据竞价情况动态调整。

申报充足率:为引导新能源充分竞争,竞价时设置申报充足率下限。价格出清前开展申报充足率检测,当竞价主体申报电量规模无法满足申报充足率下限要求时,竟价电量总规模自动缩减直至满足申报充足率要求。2025年首次竞价申报充足率下限为120%。

详情如下:

 

 

图片
图片
图片
图片
图片
图片
图片
图片
图片
图片
图片
图片
图片
图片
图片
图片
图片
图片
图片
图片
图片