微信公众号
行业要闻
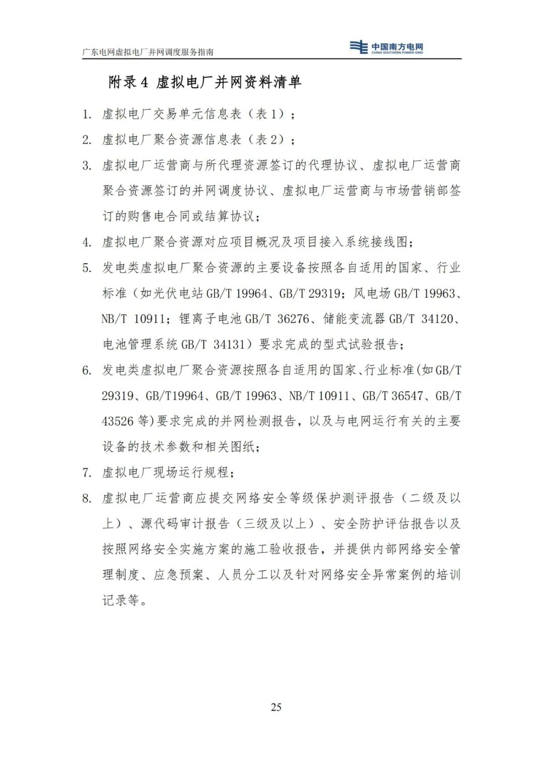
广东电网虚拟电厂并网调度服务指南发布
编辑人: | 2025-07-22

近日,广东电力交易中心转发广东电网电力调度控制中心关于印发广东电网虚拟电厂并网调度服务指南的通知。

指南明确:

本手册适用于符合国家、行业相关技术条件,接入广东电力系统,以所在现货市场出清节点(220kV及以上电压等级母线)为单位聚合为交易单元,且单个交易单元的调节能力不小于1兆瓦、连续响应时间不低于1小时的发电类和直控型负荷类虚拟电厂。

虚拟电厂交易单元指虚拟电厂在以所在现货市场出清节点(220kV电压等级母线)为单位聚合的资源聚合体,其整体可作为一个交易单元公平参与电能量市场、辅助服务市场、需求侧响应等各类现货市场。

详情如下:

 

 

图片
图片
图片
图片
图片
图片
图片
图片
图片
图片
图片
图片
图片
图片
图片
图片
图片
图片
图片
图片
图片
图片
图片
图片
图片
图片
图片
图片
图片
图片
图片
图片
图片
图片
图片
图片
图片
图片
图片