微信公众号
行业要闻
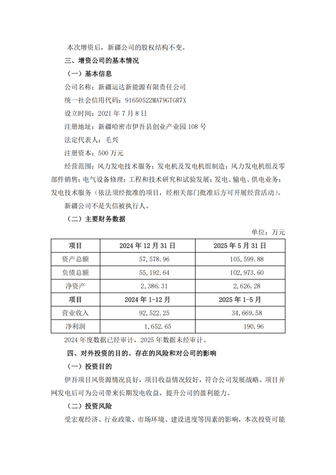
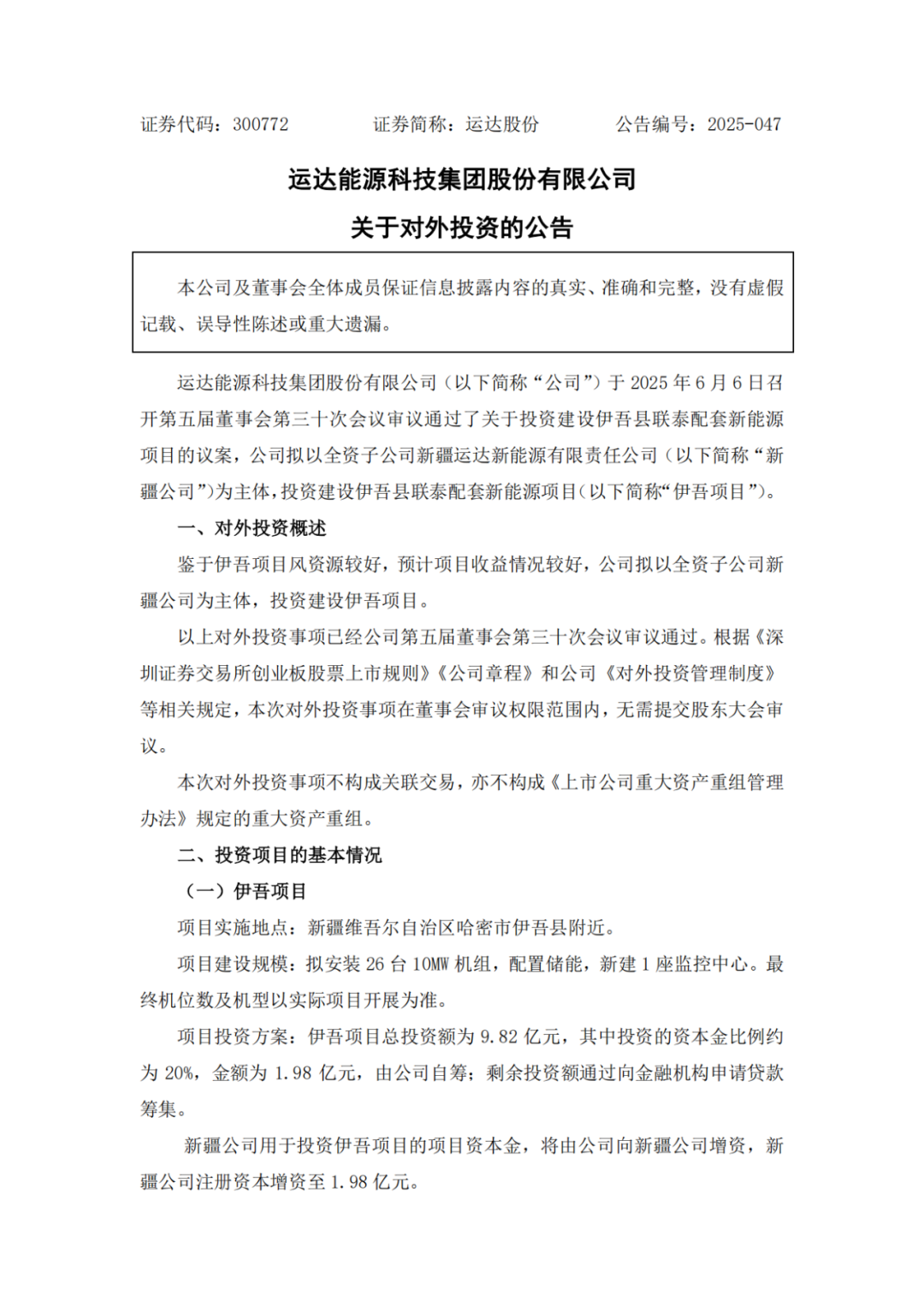
9.8亿!运达股份拟投建新疆260MW风电项目
编辑人: | 2025-06-09

6月6日,运达能源科技集团股份有限公司(简称:运达股份,证券代码:300772)发布《关于对外投资的公告》。

根据《公告》,运达股份董事会审议通过了关于投资建设伊吾县联泰配套新能源项目的议案,公司拟以全资子公司新疆运达新能源有限责任公司为主体,投资建设伊吾县联泰配套新能源项目(以下简称“伊吾项目”)。

该项目位于新疆维吾尔自治区哈密市伊吾县附近,拟安装26台10MW机组,配置储能,新建1座监控中心。最终机位数及机型以实际项目开展为准。

伊吾项目总投资额为9.82亿元,其中投资的资本金比例约为20%,金额为1.98亿元,由公司自筹;剩余投资额通过向金融机构申请贷款筹集。

详情如下:

图片
图片
图片